EasyManua.ls Logo

Pendulum CNT-90 - Page 88

Pendulum CNT-90
189 pages
Print Icon
To Next Page IconTo Next Page
To Next Page IconTo Next Page
To Previous Page IconTo Previous Page
To Previous Page IconTo Previous Page
Loading...
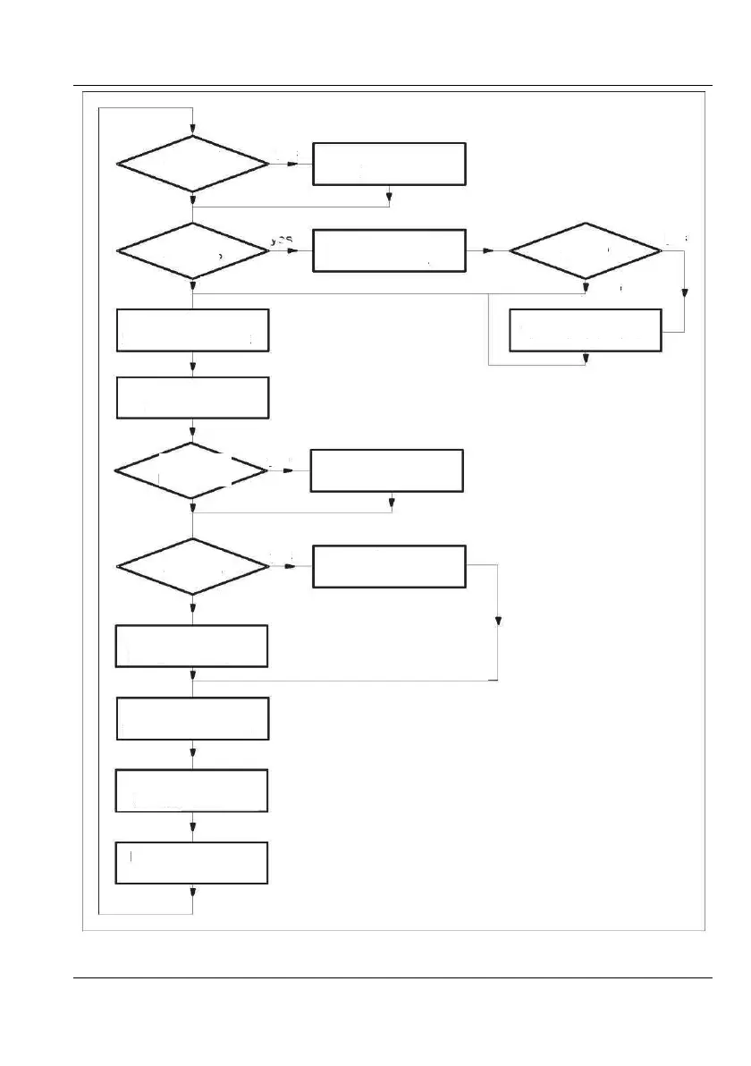
Measurement Control
yes
PRESS
HOLD?
RESTART
DISPLAY
START
ARMING
no
yes
WAIT FOR
EXT SIGNAL
DELAY?
no
yes
WAIT FOR INPUT
SIGNAL TO TRIGGER
WAIT PRESET TIME
START OF
MEASUREMENT
TRIGGER
HOLD-OFF?
yes
WAIT PRESET TIME
STOP
ARMNG?
yes
WAIT FOR
EXT. SIGNAL
END OF PRESET
MEASURING TIME
WAIT FOR INPUT
SIGNAL TO TRIGGER
STOP
MEASUREMENT
PROCESS RESULT &
DISPLAY
Fig. 5-5 Measurement control flow diagram.
USER MANUAL ● CNT 9x Series ● Rev.22 February 2020
5-5

Table of Contents

Other manuals for Pendulum CNT-90

Related product manuals