EasyManua.ls Logo

Philips 223V5LSB/00 - Page 67

Philips 223V5LSB/00
143 pages
Print Icon
To Next Page IconTo Next Page
To Next Page IconTo Next Page
To Previous Page IconTo Previous Page
To Previous Page IconTo Previous Page
Loading...
HUDSON 9
CC170CW8
LCD
C
C
67
67
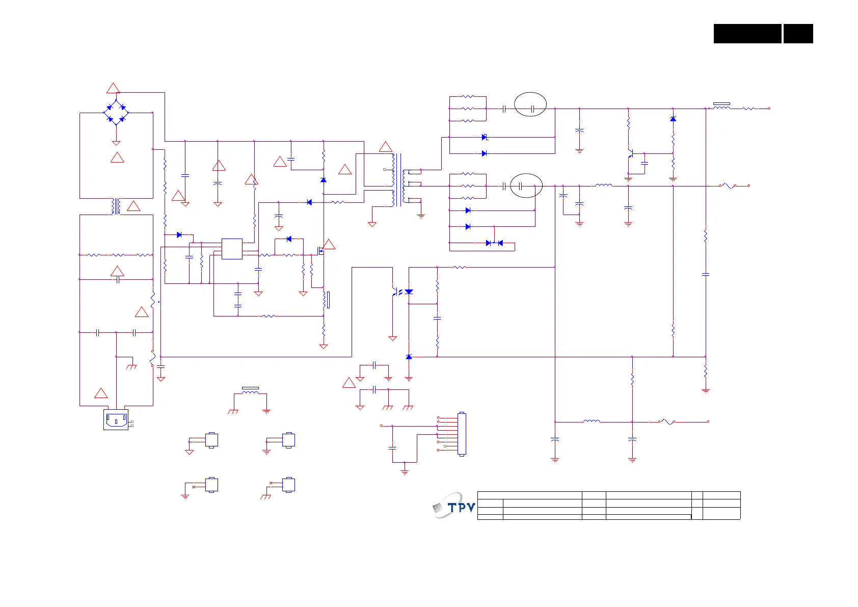
715G4497P06000001S(for 223V5LHSB)
Remark: Parts position can be searched by using FIND function in PDF.
FB803
BEAD
1 2
VOL
C906
1NF 50V
+
C931
NC/470uF/16V
+
C925
NC
D902
SR515
ON/OFF
+
C920
680uF/10V
+5V
DIM
Q904
2SD1207T
+5V
+
C918
330UF/25V
F902
T4AL 250V
F901
T4AL 250V
D905 NC/31DQ06FC3
R901
620K 1/4W
+
C922
470UF M 16V
-
+
BD901
2KBP08M-70
2
1
3
4
R929 100 OHM 1/4W
D906
MBRF1560CT
1
2
3
R907
1K OHM +-5% 1/8W
R900
620K 1/4W
C937
NC
ZD901
MTZJ T-72 22B
1 2
R910 100 OHM 1/4W
t
NR901
NTCR
12
+5V1
R915
22 OHM 1/4W +-5%
Q901
P0765ATF
R903 100 OHM 1/4W
F903
NC/FUSE
+
C921
NC/1000uF25V
CN901
SOCKET
L
1
E
3
N
2
TH1
6
TH2
7
R909 100 OHM 1/4W
R930 100 OHM 1/4W
R905
470OHM +-5% 1/8W
R919
150 OHM 1/8W
C916 2.2N 630V
C923
1nF 50V
R902
620K 1/4W
U902
PC123X2YFZOF
12
43
U903
KIA431A-AT/P
R912 100 OHM 1/4W
+16V
NC
F801
0R05 1/4W
HS1
HEAT SINK(Q901)
1
2
D909 NC/31DQ06FC3
HS3
NC/HEAT SINK(D906_5V/2.5A)
1
2
FB901
BEAD
12
C912
100N 50V
+
C913
47uF/50V
R911
10K 1/4W
R913
1 OHM 1/4W
R917
10 OHM 1/4W
C915
C914
1nF 50V
GND1
GND
1
2
T901
POWER X'FMR
6
8
5
4
2
1
11
10
12
9
7
C911
1500PF2KV
+
C907
82UF 450V
D904
FR107
220V4LA
D903
FR107
R916
10K 1/8W 1%
C917 2.2N 630V
C929 2.2N 630V
R924
0.47OHM2W
R935
NC/20K 1/8W +/-1%
C928 2.2N 630V
R904
250OHM2W
R923
220 OHM 1/4W
R920
4.7K 1/8W
L907
R914
NC
R918
NC
C926
100N 50V
R928
1K 1/8W
R925
9.31KOHM +-1% 1/8W
D907
1N4148
R931
NC
R932
NC
R933
NC
R934
NC
L901
30mH
1
4
2
3
R906
100K
D908
NC/IN4148
CN902
Wire Harness
1
2
3
4
5
6
7
8
9
OEM MODEL Size
Rev
Date
Sheet of
TPV MODEL
PCB NAME
称爹
T P V ( Top Victory Electronics Co . , Ltd. )
Key Component
PLPCDC441SHC2
1
Custom
Monday, April 01, 2013
715G4497-P06-000-0010
ODM MODEL
02.Power
G4497-P06-000-0010-28-130401
R921
NC/100K 1/10W 1%
L906
R926
10K OHM +-5% 1/8W
C927
47N 50V
!
U901
LD7576AGR
CT
1
COMP
2
CS
3
GND
4
OUT
5
VCC
6
HV
8
!
!
!
R908
10K 1/4W
!
!
!
C900
3300pF 250V
!
C902
1000PF/250VAC
!
!
!
!
!
FB902
BEAD
1 2
!
MUTE
C903
1000PF/250VAC
D901
NC/SR5150
1 2
C938
NC
C908
0.47UF
HS2
NC/HEAT SINK(D906_5V/4A)
1
2
C930
NC
C924
0.1uF 50V

Table of Contents

Related product manuals