EasyManua.ls Logo

Philips 241B4LPCS/00 - Page 45

Philips 241B4LPCS/00
87 pages
Print Icon
To Next Page IconTo Next Page
To Next Page IconTo Next Page
To Previous Page IconTo Previous Page
To Previous Page IconTo Previous Page
Loading...
1
1
2
2
3
3
4
4
5
5
A
A
B
B
C
C
D
D
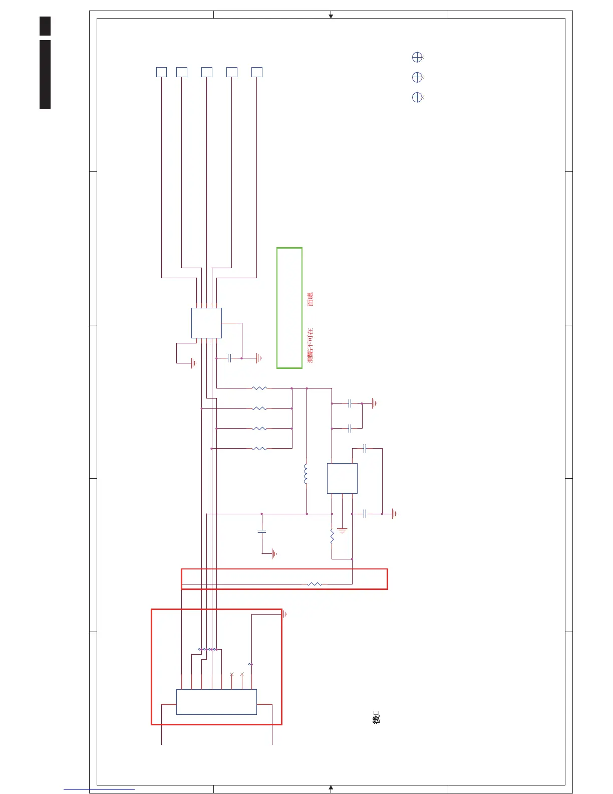
Control Diagram & C.B .A.
241B4LP LCD 45
CS_4
CS_3
CS_2
Sensor_SCL CS_5
Sensor_SDA
CS_4
CS_3
CS_5
CS_6CS_6
CS_2
+3.3V
ground
Alert
+5V
EN
t1
2010.11.12
<< For Touch IC ESD Hot issue >>
Change : L2 from Z30 to 100 J
pin 6 is 5V
pin 3 is power LED (NA)
pin 7 is alert
pin 5 is SCL
pin 1 is ground
pin 2 is function LED (NA)
Input (From LED Board)
pin 8 is EN PIN
pin 4 is SDA
?PIN
U2 LDO part namber in DSN is 7D.09193.03B,
but in the BOM is 7D.02102.B3B
U2: DSN is 7D.09193.03B. BOM is 7D.02105.03B
4-SDA
5-SCL
Touch
TP4
S3
1
1
TP1
U1
CA P 1 0 06 -1-AIA-TR
CS1
1
ALERT
2
SDAT
3
SCLK
4
VDD
5
CS6
6
CS5
7
CS4
8
CS3
9
CS2
10
GND
G1
S4
1
1
C1
0.1U Z
R5
10K J
R3
10K J
R1
4.7K J
S5
1
1
C6
4.7U K
C5
0.1U Z
C4
0.022U K
R2
4.7K J
TP2
OP
OP3
OP
OP2
TP7
OP
OP1
S2
1
1
U2
RT9193-33PB
VOUT
5
VIN
1
EN
3
GND
2
BP
4
J2
2KK2261008
1
1
2
2
3
3
4
4
5
5
6
6
7
7
8
8
G1
G1
G2
G2
R4
100
TP3
L1
NC_Z30
S6
1
1
C3
0.1U Z
R6
1K J
C2
4.7U K

Table of Contents

Related product manuals