EasyManua.ls Logo

Philips 241B4LPCS/00 - Page 55

Philips 241B4LPCS/00
87 pages
Print Icon
To Next Page IconTo Next Page
To Next Page IconTo Next Page
To Previous Page IconTo Previous Page
To Previous Page IconTo Previous Page
Loading...
1
1
2
2
3
3
4
4
5
5
A
A
B
B
C
C
D
D
USB
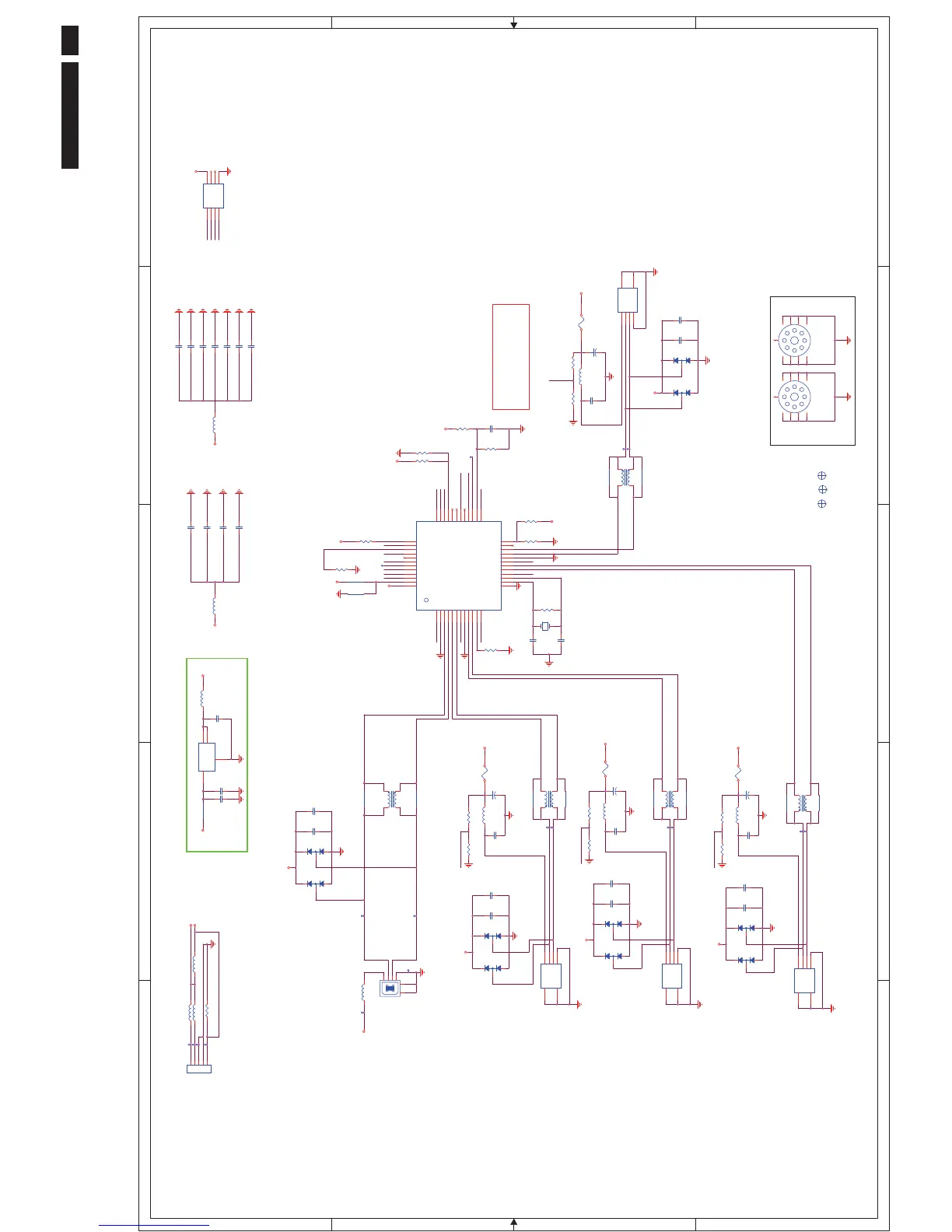
Diagram & C.B .A.
241B4LP LCD 55
D DD1
D DD4
D DD3
D DD2
A DD3
A DD2
A DD3
PAMB R2
PGR N2
PAMB R1
PGR N1
PS LF
DDD3
DDD4
C1A DD5
1
2
D DD2
D DD1
A DD1
A DD2
RR F
A DD3
C2
DM3
DM4
C3
C4
T ST SCL
PRN1
DM0
DP0
DM1
DM2
A DD4
A DD4
A DD5
A DD1
A DD4
DM3
DP3
DP3
C4
DP4
RST
RST
DP2
DP1
PAMB R2
PGR N2
PAMB R1
PGR N1
C2
C3
C1
5_F
5 _UP
5_F 3.3
3.3 3.3
5 _UP
5_F
3.3
5_F
5 _UP
3.3
3.3
3.3
3.3
3.3
3.3
3.3
3.3
5_F
5_F
3.3
5_F
1
33 G 2G
in
i al P in
Screw Holes
P P P
1
1
R11
10K J
C35
0.1U Z
R250 J
+
C28
100U 25
12
R12
30K
C15
0.1U Z
DN8
BA 99
A
J
K
L9
Z220
1
12MHZ
R20 0 J
J6
2BC0040011
CC
1
DATA-
2
DATA
3
GND
4
G2
G2
G1
G1
C10 0.1U Z
R14
680 F
TP3
TP2
F1 6 0.75A
C16
0.1U Z
T2
Z90
12
43
C29
0.1U Z
TP4
J5
2BC0040011
CC
1
DATA-
2
DATA
3
GND
4
G2
G2
G1
G1
L3
NC_Z30
TP6
TP17
R18 0 J
C9
NC_10U 16
C8
NC_0.1U Z
C14 0.1U Z
TP18
DN5
BA 99
A
J
K
L1
Z30
DN3
BA 99
A
J
K
R6 0 J
C12 0.1U Z
L11
Z220
R1 NC_0 J
T5
Z90
12
43
DN9
BA 99
A
J
K
H1
HL-8
1
2
3
4
5
6
7
8
9
J1
2K61185105
1
1
2
2
3
3
4
4
5
5
GL852G
P
U3
AGND
2
DM0
3
DP0
4
DM1
5
DP1
6
ADD
7
AGND
8
DM2
9
DP2
10
RR F
11
ADD
12
AGND
13
1
14
2
15
ADD
16
DM3
17
DP3
18
ADD
19
AGND
20
DM4
21
DP4
22
PS LF
37
PAMB R2
36
PGR N2
35
DDD
34
PRN4
29
CUR4
28
TST
27
RST
26
ADD
1
33
48
5
47
PAMB R1
46
PGR N1
45
DDD
44
PRN1
43
PRN2
41
CUR2
40
PGANG
39
DDD
38
PGR N3
32
CUR1
42
PRN3
31
CUR3
30
PGR N4
23
PAMB R4
24
PAMB R3
33
DDD
25
R5
0 J
C7
NC_10U 16
C20
1U K
C1 0.1U Z
J4
2BC0040011
CC
1
DATA-
2
DATA
3
GND
4
G2
G2
G1
G1
R17
NC_24K
+
C19
100U 25
12
DN6
BA 99
A
J
K
C22 22P J
T4
Z90
12
43
R8 0 J
TP14
R29
30K
DN4
BA 99
A
J
K
L2
Z30
J3
2BC0040011
CC
1
DATA-
2
DATA
3
GND
4
G2
G2
G1
G1
TP5
C30
0.1U Z
DN10
BA 99
A
J
K
C2 0.1U Z
U2
NC_AT93C46-10SU-2.7
D
3
SK
2
CS
1
D
4
CC
8
GND
5
RG
6
DC
7
L10
Z220
TP13
L5
Z30
R15
47K J
H2
HL-8
1
2
3
4
5
6
7
8
9
C23 22P J
C21
0.1U Z
L4
NC_Z30
TP12
R4
NC_0 J
R22
30K
R30
30K
DN1
BA 99
A
J
K
T3
Z90
12
43
C3 0.1U Z
R3
100K J
C31
0.1U Z
R23
30K
TP11
L6
Z30
R19
NC_1M J
F4 6 0.75A
TP10
C24
0.1U Z
R21
30K
P
P3
C4 0.1U Z
R32 0 J
C6 1U K
DN2
BA 99
A
J
K
R24
30K
TP9
TP1
F2 6 0.75A
P
P2
R2
10K J
U1 NC_RM2101B0BC
GND
1
UT
2
N
3
UT
4
1
J2
2B12218B51
1
2
3
4
G2
G1
C26
0.1U Z
TP15
R31 0 J
R28 0 J
C13 1U K
C17
0.1U Z
L8
Z220
P
P1
C32
0.1U Z
TP8
+
C34
100U 25
12
R16
10K J
R260 J
C27
0.1U Z
R7
10K J
R27 0 J
C18
0.1U Z
+
C25
100U 25
12
R13
30K
C11 0.1U Z
L7
Z220
DN7
BA 99
A
J
K
TP7
C33
0.1U Z
C5 0.1U Z
R10
NC_10K J
R9
24K
T1
Z90
1 2
4 3
TP16
F3 6 0.75A

Table of Contents

Related product manuals