EasyManua.ls Logo

Philips 32PFL5604/78 - IR Panel (J)

Philips 32PFL5604/78
67 pages
Print Icon
To Next Page IconTo Next Page
To Next Page IconTo Next Page
To Previous Page IconTo Previous Page
To Previous Page IconTo Previous Page
Loading...
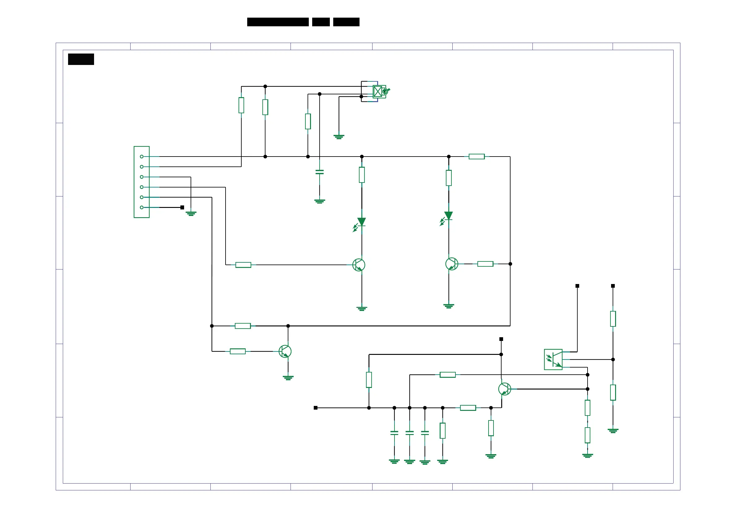
EN 66TCM3.2L LA 10.
Circuit Diagrams and PWB Layouts
2009-Jun-19
IR Panel
A
3 21
F
E
D
C
B
8 765
5
4 3 21
F
E
D
C
B
A
4678
J
IR Panel
VCC
IR
GND
GND
IR_IN
LED_RED
GPIO_11
R4
1K
1
2
3
4
5
6
P1
+3.3V
R18
100K
ADIN1
R13
1K
R11
10K
NC
R19
0R
NC
R17
100K
R16
10K
NC
R15
100K
NC
R9
1K8
R3
4K7
R5
22K
R1
4K7
D1
D2
R20
4K7
NC
B
C
E
Q2
BC847BW
C1
10U
R2
4K7
+3.3V
C
2
E
G2
ADIN1
R14
10K
+3.3V
R12
33K
B
C
E
Q4
BC847BW
C4
10U
C3
10U
C2
10U
+3.3V
B
C
E
Q1
BC847BW
R10
4K7
R7
100R
R8
100R
B
C
E
Q3
BC847BW
G1
18530_530_090325.eps
090505

Related product manuals