EasyManua.ls Logo

Philips 32PFS6402/12 - System Power 2; Lnb Power Supply

Philips 32PFS6402/12
52 pages
Print Icon
To Next Page IconTo Next Page
To Next Page IconTo Next Page
To Previous Page IconTo Previous Page
To Previous Page IconTo Previous Page
Loading...
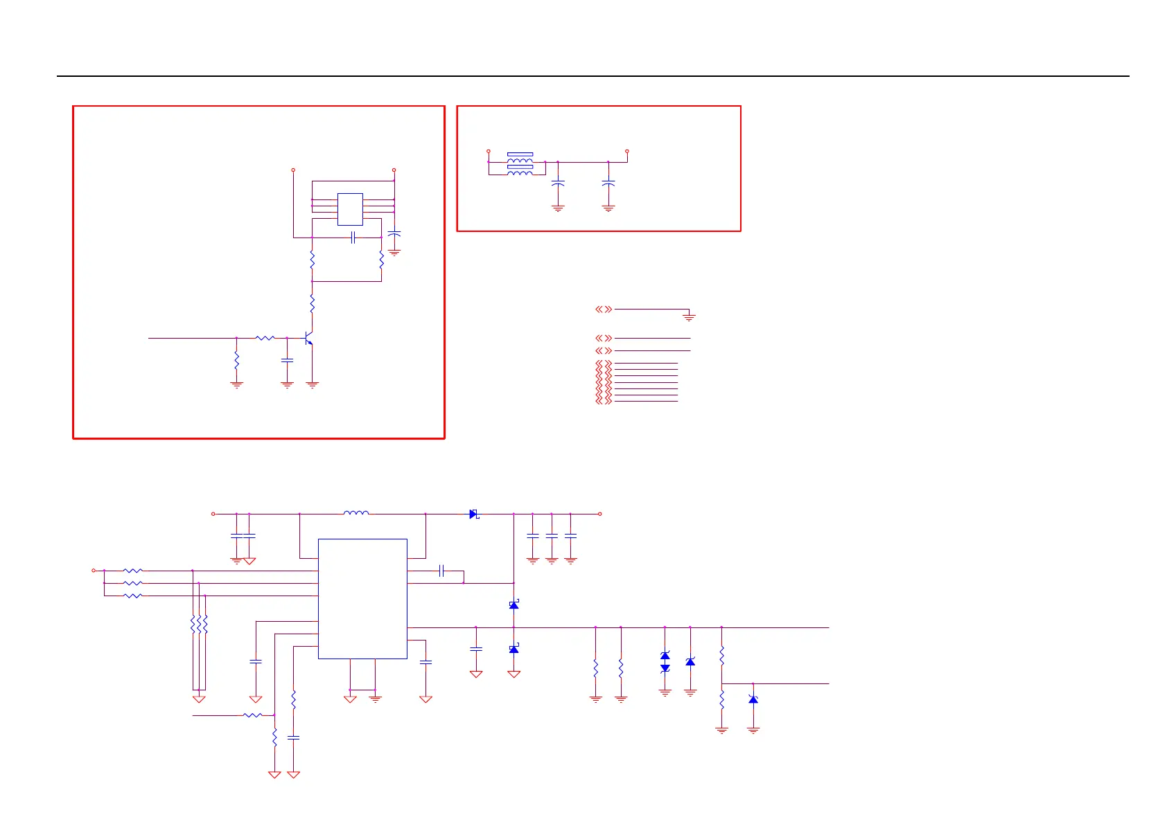
8-2-2 System Power 2
LNB_EN
C759 220NF 16V
LNB_LINEDROP17
LNB_LINEDROP
13V/18V_SW15
13/18V_SW
13/18V_SW
DISEQC_OUT
C771
10uF 25V
D751
FB340M
1 2
R751
5.1KOHM +-5% 1/10W
C776
10UF 16V
FB755
120R 3A
1 2
R752
10K 1/10W 5%
D750
FB340M
1 2
+
C752
220UF 16V
C754 0.1uF 25V
C750
1UF 10% 16V
R750
5K1 1/16W 5%
Q751
BC847N3
+
C762
NC/220UF 16V
R768
100K 1/16W 5%
C751
NC/4.7UF 10V
R775 NC/100K 1/16W 5%
VBOOST
ZD750
PJSD24CW
1 2
Q750
AON4421
D
1
D
2
D
3
G
4
S
5
D
6
D
7
D
8
ZD4103
MM3Z 3V6B
1 2
C755
10uF 25V
L750
10uH
FB754
120R 3A
12
C760
10uF 25V
R753
6K8 1/10W 5%
R4293
4.99K 1/16W 1%
C772
100N 16V
R769 10K 1/16W 5%
R759
10K 1/16W 5%
R760
33R 1/16W 5%
C777
100N 50V
C761
22NF 25V
D752
FB340M
1 2
R4292
34.8K 1/16W
ZD751
NC/PJSD24CW
1 2
+12V PANEL_VCC
PVDD
+12V_AU
+12V
GND5,7,8,9,10,11,12,13,14,15,16,17,18,19
PANEL_VCC_ON/OFF13
TUNER_LNB15
DISEQC_OUT15
PVDD12
TUNER_LNB
LNB_LINEDROP17
TUN_LNB17
LNB_EN15
R772 2.2K 1/4W
LNB_LINEDROP
R763 NC/10K 1/16W 5%
R774 100K 1/16W 5%
+
C770
NC/220UF 16V
TUN_LNB
TUN_LNB
R773 2.2K 1/4W
LNB_EN
U751
MP8124
SW
3
VOUT
7
BST
5
13/18V
14
LINEDROP
1
AGND
8
EXTM
13
VBOOST
6
TCAP
9
BYPASS
11
PGND
4
EN
2
VDD
12
COMP
10
R776 100K 1/16W 5%
R777 NC/10K 1/16W 5%
DVDD3V3
Panel VCC=12V
TUNER_LNB
PANEL_VCC_ON/OFF
GND
PANEL_VCC_ON/OFF
Audio VCC= +12V
C758
3.3NF 50V
PVDD
DISEQC_OUT
R766
60.4K 1%
LNB POWER SUPPLY
LNB_LINEDROP

Table of Contents

Related product manuals