EasyManua.ls Logo

Philips 32PFS6402/12 - 8.3 715 G7785 IR;LED Panel

Philips 32PFS6402/12
52 pages
Print Icon
To Next Page IconTo Next Page
To Next Page IconTo Next Page
To Previous Page IconTo Previous Page
To Previous Page IconTo Previous Page
Loading...
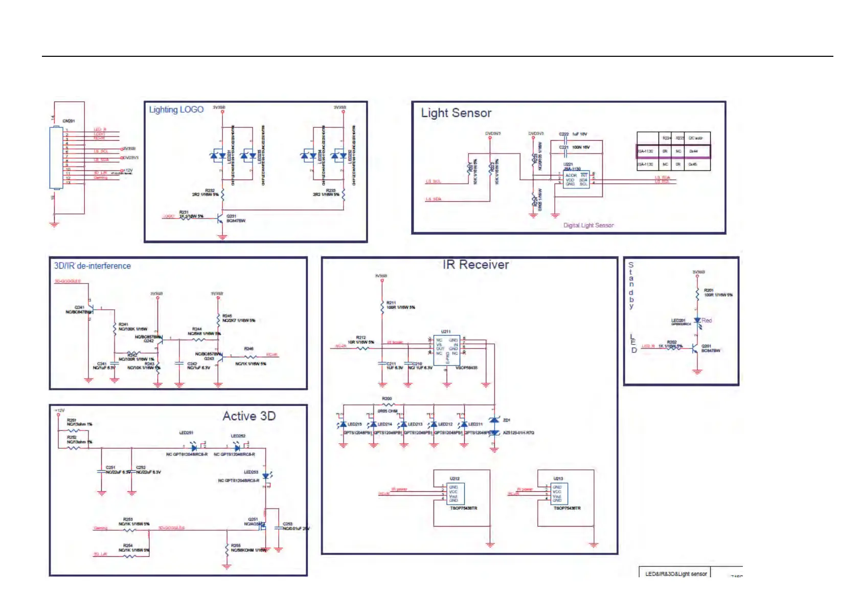
8.3 715G7785 IR/LED Panel
8-3-1 LED&IR&3D

Table of Contents

Related product manuals