EasyManua.ls Logo

Philips 32PHT4131/12 - BT

Philips 32PHT4131/12
89 pages
Print Icon
To Next Page IconTo Next Page
To Next Page IconTo Next Page
To Previous Page IconTo Previous Page
To Previous Page IconTo Previous Page
Loading...
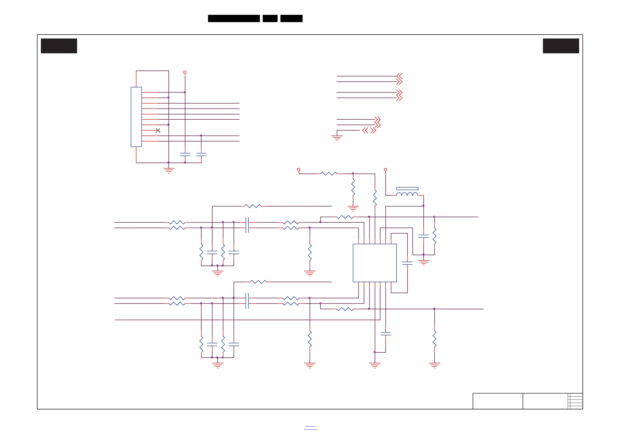
Circuit Diagrams and PWB Layouts
EN 73TPN16.3E LA 10.
2016-Oct-28
back to
div.table
10-5-16 BT
20210_518.eps
BT
B16 B16
2016-06-02
C
715G8232
BT
CN702
CONN
1
2
3
4
5
6
7
8
9
10
1112
BT_AUD_L_P
BT_EN
BT_AUD_R_P
DV33
+5V_SW
DV33
+5V_SW 4,9,11,13,16,17,18
BT_LED
BT_EN
GND
BT_EN 10
DV33 4,5,8,10,11,12,13,14,17
BT_AUD_L
BT_AUD_R
BT_AUD_R 7
BT_LED 10
GND 4,5,6,7,8,9,10,11,12,13,14,15,16,17,18
BT_AUD_L 7
BT_AUD_L
R636 10K
R659 10K +-1% 1/16W
R64839K 1/16W 5%
R660 10K +-1% 1/16W
BT_AUD_L
R663 NC/0R05 1/16W
C258 1UF 6.3V
U602
AD22650-QH14NAT
LINP
1
LINN
2
OUTL
3
SGND
4
EN
5
PVSS
6
CN
7
CP
8
PVDD
9
PGND
10
UVP
11
OUTR
12
RINN
13
RINP
14
C639 1UF 6.3V
R644 NC/NC
BT_EN
R646 10KC634 1UF 6.3V
C630 1UF 6.3V R645 10K
R649 NC
R643 10KC637 1UF 6.3V
R661 10K +-1% 1/16W
R662 10K +-1% 1/16W
C642 470pF
C643 470pF
BT_AUD_L_P
BT_AUD_R_N
BT_AUD_R_P
BT_AUD_L_N
BT_AUD_R
C640 470pF
R653 10K +-1% 1/16W
C641 470pF
R655 10K +-1% 1/16W
R654 10K +-1% 1/16W
C638 1UF 6.3V
R656 10K +-1% 1/16W
R642 39K 1/16W 5%
BT_AUD_R
R640 39K 1/16W 5%
FB605 120R
1 2
R664 NC/0R05 1/16W
+5V_SW
C635 1UF 6.3V
DV33
R650 1K5
R651 1K
R652 30K
BT_LED
BT_AUD_R_N
BT_AUD_L_N
R310 39K 1/16W 5%
C104
470pF 50V
C103
100NF 16V

Table of Contents

Related product manuals