EasyManua.ls Logo

Philips 36PW9618 - Page 44

Philips 36PW9618
172 pages
Print Icon
To Next Page IconTo Next Page
To Next Page IconTo Next Page
To Previous Page IconTo Previous Page
To Previous Page IconTo Previous Page
Loading...
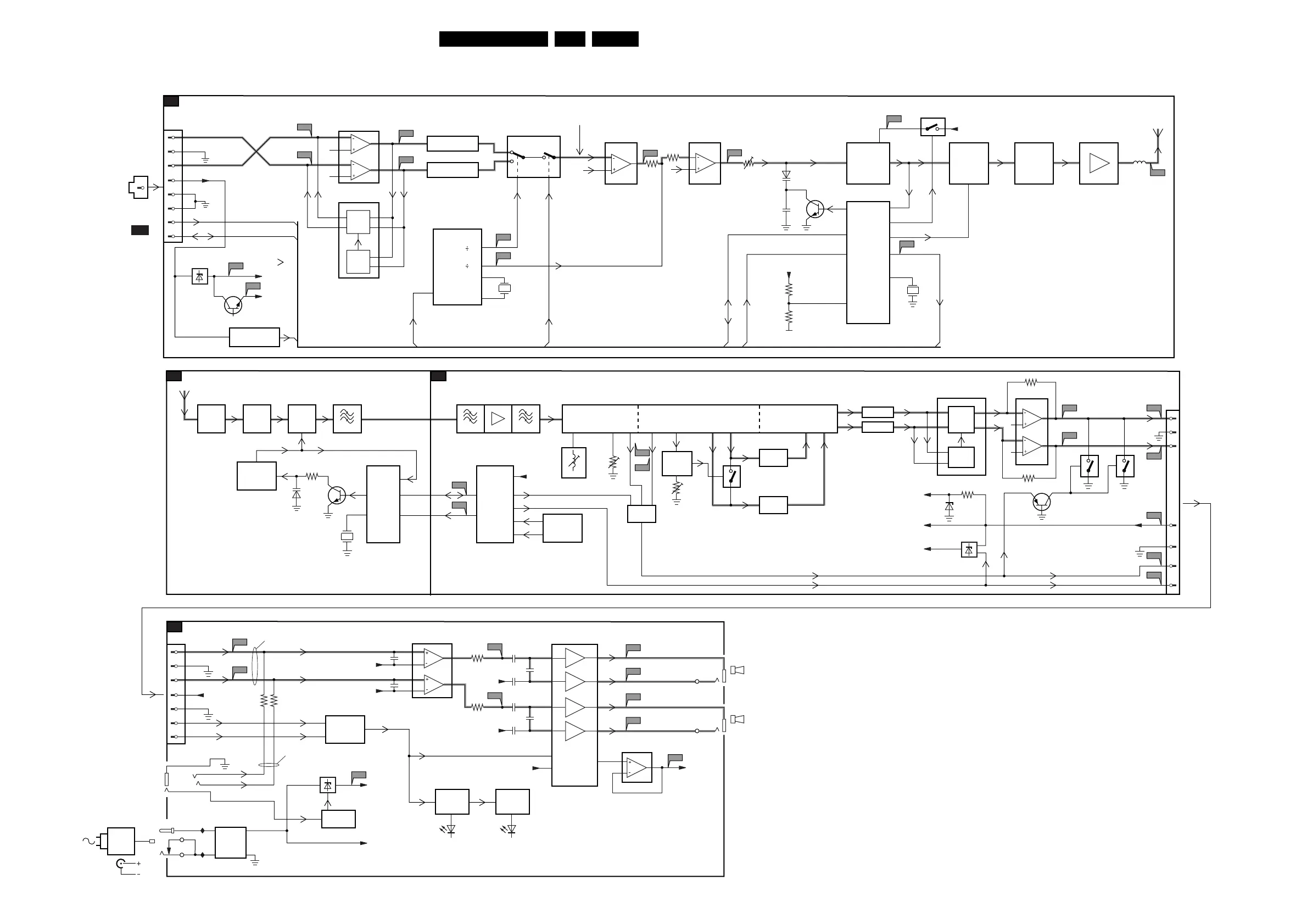
44EM6E 6.
Wiring Diagram, Block Diagrams and Overviews
Block Diagram Wireless Kit
TRANSMITTER
R
B14B
RECEIVER / FRONT END
S1
AUDIO OUTPUT AMPLIFIER
W
RECEIVER / BACKEND
S2
1101
1
2
7113
NJM4565M
7112
SA572D
3
G
1
7
6
5
5
11
RECTI-
FIER
R
L
L
R
2
3
32
5
6
TO TV
CONNECTION
TO1103
7
8
+8V
+5V
PD
7119
6105, 7118
4
I2C-CLOCK
POWER DOWN
DETECTOR
I2C-DATA
1106
R
R
L
L
+10V
MUTE
REF
3103
3123
2105
17
14
18
2130
2111
2129
2114
2124
3119
7106 7505
REF
MUTE WIRED
7110
LM317MDT
POWERSAFE
1
2
3
5
1
1100
SUPPLY
UNIT
WIRED
AUDIO
IN
(3,5MM
stereo
jack)
3
2
2
2
PVCC
+10V
GREEN RED
6100 6101
1
3
5
13VDC
1108
I115
7111
7103
1109
I116
6
7
4
7117
LD1117DT
11V_S
F124
F140
F141
F145
F144
F131
F149
F147
F113
F110
F114
F130
F126
F741
F724
F712 F728
F702
F745
F729
F713
F725
F742
I111
I112
I117
I102
I106
I104
I118
I119
I107
I114
7
7110
74HC4060
OSCILLATOR
ENABLE
(Low)
256
512
PRE-EMPHASIS
- COMPANDER -
BLOCK DIAGRAM WIRELESS KIT
- STEREO ENCODER -
- PLL -
MULTIPLEXED
2165, 3160, 3190
2166, 3161, 3191
PRE-EMPHASIS
9
3
13
12
VPIL
2
7100-A,B
LM837MX
7101
TDA1564TH
3
1
7
6
5
SAW
FILTER
1602
- PLL -
16 7
+5V
10,7MHz
1706 1707
7707
BF520
7050
PIC12C508A
STEREO
TUNED
11
1
30
7706
7705
1730
19
17 7
6
7
R
L
1
5
5
9
3
8
5
1
+5V
+10V
+8V
13
6751
3766
2703, 3727
2702, 3728
- EXPANDER -
MUTE
MUTE
+10V
POWERSAVE
7755
3782
3788
7784 7789
7790
LA931
DE-EMPH.
7770
SA572D
7780
NJM4565M
G
RECTI-
FIER
18
7
16
812 20
LL
L
RR
R
21
1710
DET
ADJ.
3741
MUTE
LEVEL
ADJ.
3743
SLIDING
STEREO
ADJ.
7710
LA1836M
1765
6710
7104
7107
MUTE
CONTROL
1
2
3
4
5
6
programmed
for 433 MHz
or 864 MHz
carrier
DA MUTE-VIA µC
POWER SAVE
AND
GATE
CL
5
6
2
1609
4MHz
14
7605
TSA5060ATS
7604
7601
BFC520
7602
BFR92A
5606
LOCAL
OSCILLATOR
7603
BF392A
6601
BB151
(VARICAP)
CHANNEL
SELECTION
SWITCH
ENABLE
CONTROL
"ON"
LED
DRIVER
"STANDBY"
LED
DRIVER
FILTER
20kHz
DE-EMPH.
1740
FILTER
20kHz
SLIDING
STEREO
CONTROL
MIXER
10.7MHz
SYNTHE-
SIZER
µC
LNA
(LOW
NOISE
AMPL.)
3
5
62
1
16
5
14
7
9
8
2
SDA
I2C-DATA
I2C-CLOCK
SCL
VERSION
SELECTION
433MHz
or
864MHz
6
11
ADC
1105
4MHz
VPIL
VFIL
(ENABLE)
+6V
3105
3106
3179
6102
BB151
(VARICAP)
7102
OSC
VOSC
(ENABLE)
X2 (ENABLE)
7103
BFR92A
7104
7105
5112
+8b
7101
TSA5060A
MPX
MODULATION
LEVEL ADJ.
3
5
7111
74HC4053HD
7116-B
NJM4565M
7116-A
4
7
3174
3177
V
9
SUBC
46,875kHz
6
LIMITER LOW-PASS
LOCAL
OSCILLATOR
FREQUENCY
MULTIPLIER
FILTER
OUTPUT
7106
BFG520
SYNTHESIZER
14
13 PILOT 23,4375kHz
PD
10
11
1106
12MHz
V
11
2
3
IF IF IF
FM
DETECTOR
STEREO
DECODER
AMPLIFIER
4 POSITIONS
3124
F727
1790
1
2
3
5
6
7
4
EM1
FILTER
3
4
REF
13
3
2,5mm
4 Ohm/15W
4 Ohm/15W
2,5mm
1101
1103
7
4
8
19 12
14
REF
7100-D
13
2
11
20
REF
MUTE_AMPn
PVCC
CL 36532008_051.eps
060503
V
V
X2
V
V
(mono jack)
(mono jack)
sensitivity 3Vrms
sensitivity 2.8Vrms
(active high)
(active high)

Related product manuals