EasyManua.ls Logo

Philips 36PW9618 - Page 47

Philips 36PW9618
172 pages
Print Icon
To Next Page IconTo Next Page
To Next Page IconTo Next Page
To Previous Page IconTo Previous Page
To Previous Page IconTo Previous Page
Loading...
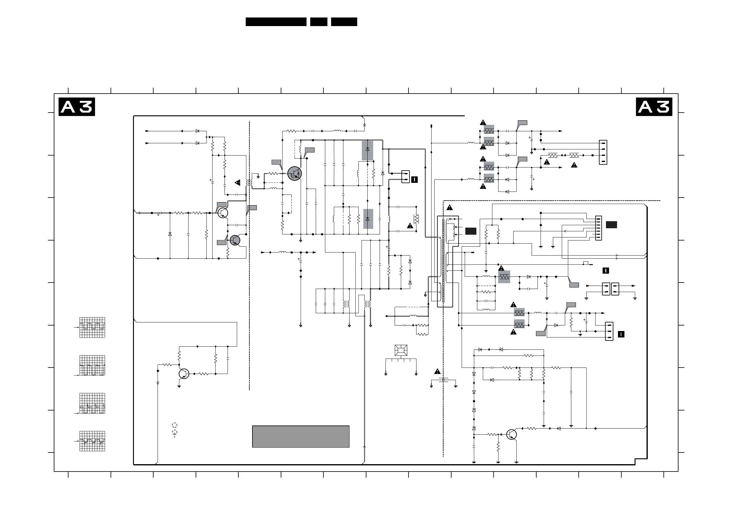
Circuit Diagrams and PWB Layouts
47EM6E 7.
Large Signal Panel: Line Deflection
FOCUS
EHT
G2
A4
COIL
NC
VDAF
1498 D13
A8
5678910
1492 E14
1493 D10
1495 A13
11V
F
G
H
0042 F8
1417 B8
1424 C13
1430 A9
1491 D12
14
A
B
C
D
E
F
1234
5V2
RES
#
*
FILAMENT PULSES
0V
RES
13V7
x
TO
C
D
E
2419 C8
2420 C6
2421 E7
2422 E6
2423 E6
2424 D8
2425 B6
11 12 13 14
COLD HOT
8 9 10 11 12 13
2460 E13
2461 E12
2462 A11
2463 A11
2464 B11
2465 B11
2468 E11
G
H
A
B
216V
RES
TO
CRT
#
0V4
RES
HOT
DEFLECTION
2412 B4
2413 B4
2414 B4
2415 C3
2417 C5
2418 C6 2426 B7
2430 C8
2431 C8
2432 D7
*
1491
TO
234567
2441 G12
2442 F10
2443 G12
2444 H10
2445 H12
2450 D10
3423 B8
3425 C7
3426 C7
*
2469 E10
2488 B7
2492 C3
2494 A6
x
-12V8
*
0V
DEFLECTION
1499 D13
2400 D6
2401 E8
2402 E12
2405 G9
2409 C4
3465 B10
3469 E12
3498 A12
#
= DC FILAMENT
RES
EHT-INFO
2495 A7
RES
RES
*
POR-CIRCUIT = f(V + 11D)
0V
A8-20
RES
-ASSY
1
0V
2433 D8
2434 D8
2435 B7
2440 F4
3410 A6
3411 B4
3414 C4
3415 A4
3416 A4
3417 C5
6410 F11
6411 G10
6412 G10
*
13V7
LINE
TO
LINE
+13V-LOT
3431 C9
3435 D8
3436 D8
3437 F11
0V
10V4
1424
6V6
3454 F11
3460 E11
3461 E11
3462 A10
3463 A10
3464 B10
9426 A6
9623 B5
F400 D6
CRT PANEL
= USA XRAY PROT
PANEL
0V
3499 A12
3689 E10
5400 D6
5401 E9
5402 A7
5410 B5
CRT
*
*
RES
x
RES
RES
3401 E9
3402 F9
3404 D4
3406 C3
3407 C4
3409 B5
6400 D11
6401 H12
6406 C3
6407 A4
6408 A4
6409 F10 F419 C2
F421 C11
F422 C11
= AC FILAMENT
x
0V
*
LINE DEFLECTION
A2
6413 G10
6414 H10
6415 H10
6421 A7
3440 F3
3441 F3
3442 G4
3443 F4
3444 G11
RES
3447 F12
3448 H10
3450 C10
3451 C11
3452 H11
3453 H11
7445 G3
9401 E9
9410 E10
9417 C6
9423 B8
9425 C7
I408 A3
I409 A5
I410 A10
#
*
RES
HOLOT T
A8
A1-A4
A6-A8-45
x
RES
x
5411 B5
5421 C8
5422 E7
5423 B7
5424 E7
x
3400 D11
5430 C10
5461 E12
5463 A10
5465 B10
5466 E10
5469 D10 F413 B13
F414 B12
F415 B6
F416 B8
F417 C8
F418 C4
I432 C8
I433 C7
I434 C8
COLD
0V4
FILAMENT
-15V2
#
F423 C6
F424 C6
F425 C6
F426 D3
F427 D4
6422 C7
6423 B8
6434 E8
6435 D8
6460 E12
3445 G11
3446 G12
6464 B11
6465 B11
7407 H11
7408 C5
7409 C4
7421 B6
I402 A4
I403 C7
I404 D5
I405 A6
I406 A6
I407 A7
I461 F10
I463 F11
I466 F10
TO
RES
x
2V8
#
#
#
#
11V2
RES
F401 D6
F402 D6
F403 A6
F404 A12
5425 C7
5426 A6 F407 D6
F408 B6
F409 A12
F410 A12
F411 B8
F412 B8
I426 B5
I427 B10
I428 B10
I429 B11
I430 B4
I431 B5
I495 G10
I496 B13
I497 E11
TO 1417
*
RES
RES
x
x
A2-48
F429 D12
F430 D12
F431 E13
F432 E13
F433 F13
6462 A11
6463 A11
F437 G2
F438 C11
F439 H13
F440 G10
I400 A3
I401 E9
I447 D9
I454 D12
I455 E8
I457 E11
I458 E12
I460 E12
5V8
COLD
x
I471 E10
I473 F3
I474 G3
#
I411 A11
I413 A10
I414 A11
I416 A4
F405 D6
F406 A12
I419 B8
I420 B9
I421 D10
I422 B4
I424 B11
I425 B10
I489 H10
I490 H10
I491 H11
I492 H11
I493 G12
I494 G12
TO 1492
A6,A8
COLD HOT
x
x
x
I435 C3
I436 C3
F434 C5
F436 C11
I439 C4
I440 C9
I441 C8
I443 D10
I444 D8
I445 D11
I475 G4
I476 F4
I477 F9
I478 C9
I479 A12
I417 A9
I418 B7
I482 E11
I483 D11
I484 E11
I485 H12
I487 F10
I488 F11
I480 B12
I481 B11
I437 C5
I438 C6
10K
3451
220n
2494
BAS316
6412
F406
I474
F430
I438
I483
22u
5466
2401
6n8
2469
3n3
F434
3u6
5421
GND-SUP
A25
A26
GND-SUP
I403
I485
22n
2445
220n
2417
2423
470n
I436
15R
3415
I460
1R
3465
I402
CU20
5422
12
43
I441
I480
9423
I488
3461
1R
GND-SUP
6464
BYW76
7408
BC368
GND-SUP
I435
5461
BC847B
7409
F418
I494
F421
I492
3464
1R
I491
I490
I439
I433
F414
2495
220n
90R
5426
5400
33u
A29
F411
10K
3407
I463
27R
3401
I404
F400
3444
1R
680n
2432
3441
22K
1K
3440
F424
6R8
3423
A22
I422
1
2
3
F427
I475
1492
EH-B
7445
BC847B
1n2
2420
6408
BYD33D
47n
2414
47p
2409
GND-SUP
I479
BAS316
6401
330R
3414
3437
10R
1
2
F438
1R
3400
1498
1
2
F412
6435
BYD33J
1499
2412
47n
I425
3453
100R
9401
BYV95C
6400
9410
6n8
2442
F402
5425
83R
I417
I414
I493
6
680n
2433
150u
5402
0042
HEATSINK
12345
1u
2444
I401
9623
F407
3447
100R
39R
3411
14
9
6
F404
I428
CE165T
5410
I447
1
5465
7421
BU2520DX
SIN
1493
A24
F408
33u
2402
470p
2461
F429
F417
F426
6411
I420
33K
3435
I424
I454
470p
2419
10R
3425
A23
100n
2450
I418
6423
BY228/20
5401
18u
47u
2400
100R
3416
1K
3409
I408
220p
2415
11
123
4
5
6
8
9
3431
5430
OV2076
1
10
470p
2468
150R
GND-SUP
100u
2492
470p
2463
9426
I476
2421
680n
6
7
I473
EH-B
1424
1
2
3
4
5
10R
3417
3436
33K
I495
I477
I487
3n3
3n3
2430
I431
2431
I466
A32
I481
1K
3689
I496
560n
5411
560n
5423
I411
9n1
2435
3452
470R
2488
430n
3448
2K7
1m
2460
I443
I410
9417
5463
7407
BC817-25
F416
F419
GND-SUP
I434
BAS316
6413
100R
3406
BYD33J
6434
2464
1m
1R
3460
I407
A28
3402
120R
470p
2418
I406
F422
6460
BYV95C
I444
F423
9425
I440
F401
47R
3410
2440
1u
GND-SUP
I429
F432
F410
F413
GND-SUP
10u
2413
I421
I458
3446
11n
2425
1
3445
I478
A31
SIN
1430
1491
1
2
F415
I432
MCL4148
6406
470n
2434
I482
22n
2441
2465
470p
1495
WH4D-1
1
2
3
4
F433
I427
I400
GND-SUP
BYV29X-500
6465
F437
470R
3404
1R
3454
2443
560p
I426
6422
BY229X-600
I471
I419
3443
F425
MCL4148
6407
680K
1u2
2422
1m
2462
I497
2426
27n
3450
10K
5469
F436
A30
6463
BYV29X-500
2u2
2424
I405
6415
PDZ-15B
6421
BY359X-1500
1n5
2405
F405
CU15
5424
43
21
6414
PDZ-8.2B
I455
F440
F439
I489
3469
1K
I461
470K
3442
I437
I484
F409
I445
I409
3463
1R
I430
10R
3426
3462
VA
1417
1
2
1R
I457
I413
5R6
3498
F431
GND-SUP
6410
5R6
3499
6409
I416
BYW76
6462
F403
+11D+11D
HFB_X-RAY-PROT
HFB_X-RAY-PROT
+141V
+13V-LOT
SUP-ENABLE
-15V-LOT
POR
+11D
+11D
+11D
LINEDRIVE1
VBATT
+141V
+5.2V
EW
+11D
GND-LINEDRIVE
EHT-INFO
(See also part of kit on diagram A4)
A22
1V / div DC
10us / div
PM3394B
A23
200mV / div DC
10us / div
PM3394B
A24
5V / div DC
10us / div
PM3394B
A25
2V / div DC
10us / div
PM3394B
About DC-voltages measured:
NORMAL ..V.
STANDBY (..V.)
8204 000 8276.3
F1
F1
CL 36532008_021.eps
080503
LINE DEFLECTION REPAIR KIT: 3122 785 90330
Caution item 3400 used in this chassis is different
from the part supplied in the kit.
See partlist for correct value and ordercode.

Related product manuals