EasyManua.ls Logo

Philips 48OLED935/12 - Circuit Diagrams; 9.1 A 715 GA942 PSU (For 48”OLED935 Series)

Philips 48OLED935/12
175 pages
Print Icon
To Next Page IconTo Next Page
To Next Page IconTo Next Page
To Previous Page IconTo Previous Page
To Previous Page IconTo Previous Page
Loading...
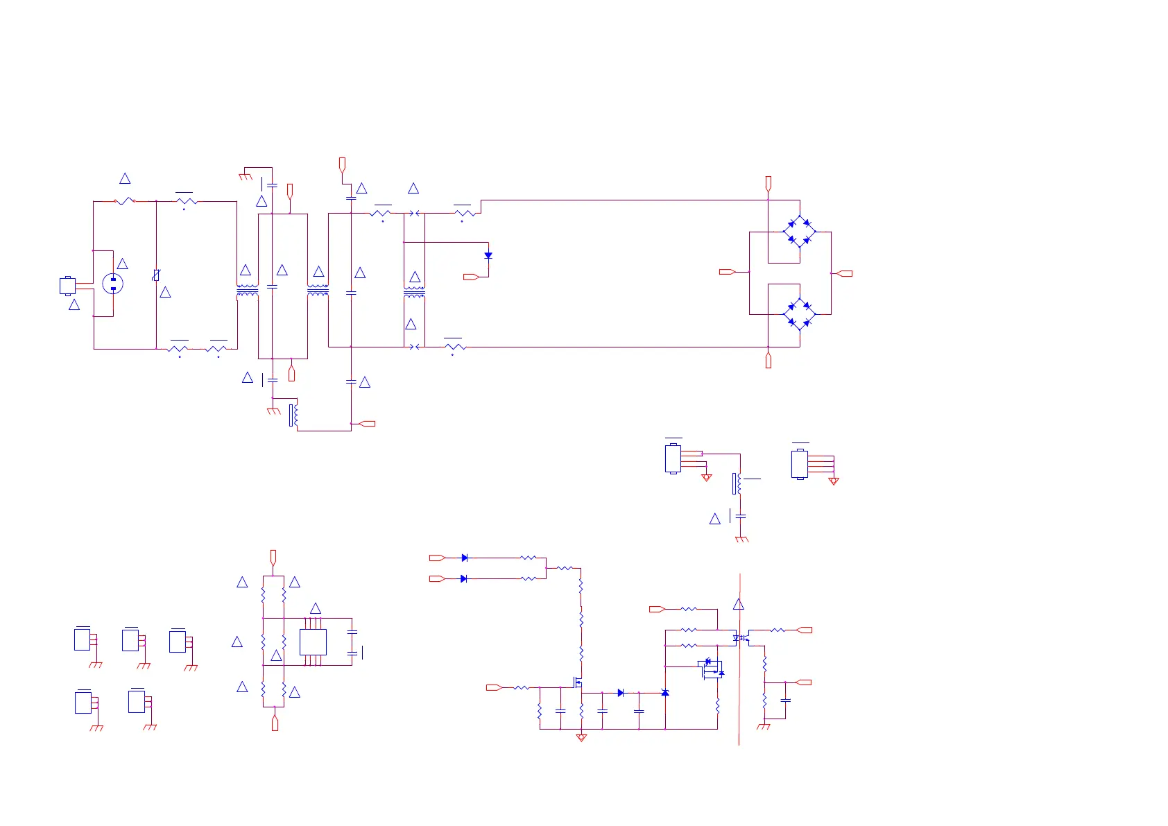
9.Circuit Diagrams
9.1 A 715GA942 PSU (For 48”OLED935 Series)
9-1-1 Input stage
L9901
0.25mH
1
2
4
3
F9901
T5AH/ 250V
N
!
BR
!
!
!
!
U9901
CAP200DG-TL
NC
1
D1
2
D1
3
NC
4
NC
5
D2
6
D2
7
NC
8
R9905
750K 1/4W
R9901
750K 1/4W
R9902
750K 1/4W
C9905
100PF 500V
R9906
750K 1/4W
L
R9919
12.7K OHM 1% 1/8W
R9918
1K 1/8W
C9914
100N 50V
FB9902
BEAD
1 2
C9908
470PF 250V
R-
t
NR9903
0.7R 3.6W
1 2
t
NR9904
0.7R 3.6W
1 2
t
NR9905
0.7R 3.6W
12
t
NR9906
0.7R 3.6W
1 2
-
+
BD9901
TS10K80
2
1
3
4
t
NR9907
0.7R 3.6W
12
GND_A
(f o r B D9 9 01 )
A
D9905
S2M
B
R9903
NC
R9904
NC
RV9901
680V
A
B
t
NR9901
0.7R 3.6W
12
R9920
10K 1/8W 1%
ACD
+12VS
C9907
470PF 250V
!
!
!
!
!
!
!
!
!
!
L
!
GND_A
N
R9907
1M 1%
R9908
1M 1%
R9909
510K OHM 1% 1/4W
R9910
510K OHM 1% 1/4W
Q9901
MTN127KN3
VSIN
GND2
NC/GND
GND
1
GND
2
GND
3
C9903
470nF 275V
C9904
470nF 275V
C9911
100N 50V
R9911
1K 1/4W
R9912
10K 1/10W 1%
+VCC2
HS9901
HEAT SINK
1
2
3
4
R9913
68K OHM 1% 1/8W
GND1
NC/GND
GND
1
GND
2
GND
3
L9903
9mH
1
2
4
3
HS9902
HEAT SINK
1
2
3
4
D9903
SS1060FL
GND3
NC/GND
GND
1
GND
2
GND
3
C9912
2.2uF 25V
GND4
NC/GND
GND
1
GND
2
GND
3
C9913
100N 50V
GND5
NC/GND
GND
1
GND
2
GND
3
U9902
AS431AN-E1
C9910
100PF 250V
C9909
100PF 250V
L9902
9mH
1
2
4
3
R9914
1K 1/4W
FB9901
BEAD
1 2
R9915
2K 1% 1/8W
R9916
10K OHM 1% 1/8W
C9916
470PF 250V
Q9902
MTD170P06KN3
3
1
2
+VCC2
R9917
2K 1% 1/8W
-
+
BD9902
TS10K80
2
1
3
4
U9903
EL817M(X)
1
2 3
4
D9901
S2M
R9923
510K OHM 1% 1/4W
R9924
510K OHM 1% 1/4W
!
!
!
!
C9906
100PF 500V
CN9901
NC/CONN
1
2
CN9902
AC SOCKET
12
D9902
S2M
!
!
!
!
SG9902
DSPL-501N-A21F
SG9901
DSPL-501N-A21F

Related product manuals