EasyManua.ls Logo

Philips 48OLED935/12 - 9.15 A 715 B253 AMBI Panel (For 48;55;65 OLED935 Series)

Philips 48OLED935/12
175 pages
Print Icon
To Next Page IconTo Next Page
To Next Page IconTo Next Page
To Previous Page IconTo Previous Page
To Previous Page IconTo Previous Page
Loading...
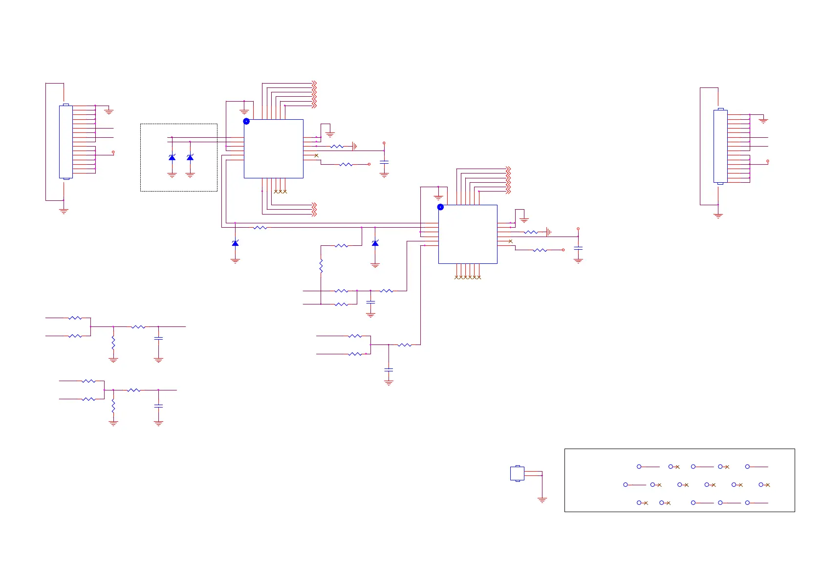
9.15 A 715B253 AMBI Panel (For 48”/55”/65” 8x5/935 OLED Series)
9-15-1 G5031
F011
SD2
F008 F012 F013
F003
F014 F015
F016
S18
NC/0R05 OHM
3V3AL
F007
3V3AL
F006
GND
F002
Te s t P ad
S19
NC/0R05 OHM
F010
F004
SCK-BUF
R005
100OHM1/16W
R003
10K 1/16W 5%
C006
10PF 50V
SCKI
SD1
12V
XA04
CONN
1
2
3
4
5
6
7
8
9
10
11
12
13
14
15
16
1718
R006
100OHM1/16W
C007
10PF 50V
S010
NC/0R05 OHM
R004
10K 1/16W 5%
SDI-BUF
SD1
SD2
S009
0R05 OHM
PWM2-B1
3
PWM2-G1
3
PWM2-B0
3
PWM2-R1
3
PWM2-G0
3
PWM2-R0
3
PWM2-R1
12V
PWM2-G1
XA02
CONN
1
2
3
4
5
6
7
8
9
10
11
12
13
14
15
16
17 18
PWM2-B1
3V3AL
C9
1UF 6.3V
R3
1.2K OHM 1/16W 1%
PWM2-R0
PWM2-B0
PWM2-G0
U002
G5031Q51U
SDTI
1
SCKI
2
NC
3
NC
4
SCKO
5
SDTO
6
OUTR2
7
OUTG2
8
OUTB2
9
OUTR3
10
OUTG3
11
OUTB3
12
VCC
13
NC
14
VREG
15
IREF
16
NC
17
GND
18
OUTR0
19
OUTG0
20
OUTB0
21
OUTR1
22
OUTG1
23
OUTB1
24
E-PAD
25
S4
0R05 OHM
SCKO
R54
0R05 OHM
C18 NC/10PF 50V
S13
0R05 OHM
X000
GASKET
1
2
U001
G5031Q51U
SDTI
1
SCKI
2
NC
3
NC
4
SCKO
5
SDTO
6
OUTR2
7
OUTG2
8
OUTB2
9
OUTR3
10
OUTG3
11
OUTB3
12
VCC
13
NC
14
VREG
15
IREF
16
NC
17
GND
18
OUTR0
19
OUTG0
20
OUTB0
21
OUTR1
22
OUTG1
23
OUTB1
24
E-PAD
25
SCK-BUF
SDI-BUF
12V
PWM1-R1
PWM1-G1
3V3AL
SCKO
PWM1-B1
PWM1-G1
3
PWM1-B1
3
SD2
C004
1UF 6.3V
12V
PWM1-B0
3
PWM1-R1
3
PWM1-G0
3
PWM1-R2
PWM1-R0
3
PWM1-G2
PWM1-B2
R001
1.2K OHM 1/16W 1%
PWM1-B2
3
PWM1-R2
3
PWM1-G2
3
PWM1-G0
PWM1-R0
PWM1-B0
S001
0R05 OHM
ZD01
AZ5413-01F.R7GR
12
ZD02
AZ5413-01F.R7GR
12
SD1
SD2
R053
220R +-5% 1/16W
C009
10PF 50V
S011
NC/0R05 OHM
SCKI
SCKO
S15
NC/0R05 OHM
S012
0R05 OHM
S16
0R05 OHM
ZD03
AZ5413-01F.R7GR
12
ZD04
AZ5413-01F.R7GR
12
S17
NC/0R05 OHM
SCKI
ZD 0 1 /Z D0 2 cl os e to U 0 0 1
ZD 03 / Z D0 4 c l os e t o U 00 2
R94
0R05 OHM
SD1
F005
F009
12V
F001
SCK-BUF

Related product manuals