EasyManua.ls Logo

Philips 48OLED935/12 - Page 46

Philips 48OLED935/12
175 pages
Print Icon
To Next Page IconTo Next Page
To Next Page IconTo Next Page
To Previous Page IconTo Previous Page
To Previous Page IconTo Previous Page
Loading...
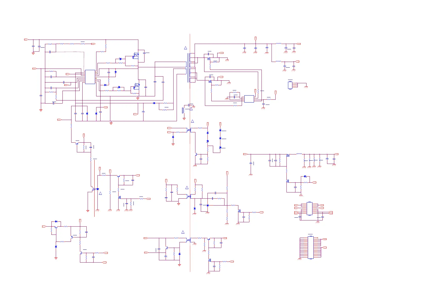
9-1-3 12V power stage
R9146
2Kohm 1/4W +/-5%
CL
+VCC1
+12V
L9101
3.0uH+-10%
C9114
100N 50V
D9105
FR107G-A0
R9106
120 OHM 1/4W
Q9101
IPA60R600P7S
2
1
3
U9101
SSC3S927
VSEN
1
VCC
2
FB
3
ADJ
4
CSS
5
CL
6
RC
7
CD
8
SB
9
GND
10
VGL
11
REG
12
NC
13
VB
14
VS
15
VGH
16
NC
17
ST
18
R9116
10K 1/8W
C9106
0.47UF 50V
R9123
47K 1/8W 1%
ZD9101
BZT52-B15G
12
R9108
4.7 OHM 5% 1/4W
C9151
10NF 50V
ZD9141
BZT52-B15
1 2
+
C9116
100UF 50V
C9110
4.7NF 50V
C9161
100pF 2KV
ZD9142
BZT52-B6V2
1 2
R9101
3M 1%
C9101
NC/ 2200PF2KV
R9124
10K OHM
C9164
100N 50V
D9101
US1M
D9104
SS1060FL
12
C9118
0.47UF 50V
R9104
510K 1% 1/ 8W
C9105
220NF 50V
R9120
2R2 +-5% 1/8W
R9111
10K OHM
R9170
3M 1%
C9104
10N 50V
C9115
2.2uF 25V
R9115
22 OHM 1/8W
C9111
100pF 2KV
R9118
22 OHM 1/8W
R9140
510K 1%
C9125
100N 50V
C9113
220PF 2KV
R9102
0R05 1/ 4W
R9141
100 OHM
C9102
2.2NF 50V
R9114
75 OHM 1% 1/8W
D9103
SS1060FL
12
Q9102
IPA60R600P7S
2
1
3
C9112
27nF
R9105
150 OHM 1% 1/8W
Q9105
MMBT3906
R9103
33K 1/8W 1%
R9119
10K 1/8W
R9117
75 OHM 1% 1/8W
VBUS
C9107
220PF 50V
+VCC1
ADJ
FB_LLC
STB
BR
REG
REG
C
O
L
D
H
O
T
R9134
3.0KOHM +-1% 1/4W
M
a
x
:
1
.
8
A
M
a
x
:
4
A
R9149
4K7 OHM 1/ 10W 1%
+12V
+12V_A
Q9116
2N7002K
R9125
510K 1% 1/8W
R9126
2Kohm 1/ 4W +/-1%
C9152
100N 50V
+12V_T
!
C9148
100N 50V
R9127
10K OHM
Q9141
2N7002K
R9128
100R 1%
U9103
EL817M(X)
12
43
R9129
1K5 1% 1/8W
Q9142
MMBT3906
R9130
10K OHM
PS_ON/OFF
DV5
+12VS
+12V_A
C9121
10NF 50V
L9102
3.0uH+-10%
L9103
3.0uH+-10%
M
a
x
:
3
.
5
A
R9109
4.7 OHM 5% 1/4W
C9134
0.1uF 50V
R9138
1.5K
C9124
100N 50V
+
C9155
470UF 25V
HS9103
HEAT SINK
1
2
3
4
C9154
1UF 50V
C9144
0.1uF 50V
C9145
0.1uF 50V
T-CON_ON /OFF
R9162
510K 1%
R9163
10K 1/4W
+12VS
+
C9143
47uF 50V
!
!
!
!
!
C9157
1.5NF 50V
R9171
30K 1/8W
R9172
1K 1/4W
R9173
1K 1/4W
C9153
0.1uF 50V
U9108
MP6924AGS-Z
VG2
1
PGND
2
LL
3
VD2
4
VSS
5
VD1
6
VDD
7
VG1
8
C9162
100PF 250V
R9174
10R 1/ 8W 5%
+12VS
VSS
+
C9123
10UF 50V
U9104
EL817M(X)
1
23
4
Q9110
2N7002K
PANEL_ON /OF F
Q9108
BTC4672M3
R9139
10K 1/10W 1%
ZD9103
BZT52-B16
1 2
R9137
10K 1/8W 1%
CN9102
CONN
2
4
6
8
10
12
14
16
18
20
22
24
26
28
30
1
3
5
7
9
11
13
15
17
19
21
23
25
27
29
DV5
R9135
NC/ 100K 1/4W
R9136
2K +-1% 1/4W
T9101
POWER X'FMR
7
11
12
6
6
5
2
14
13
3
5
10
9
8
S
T
B
:
8
.
5
V
R9144
47K 1/8W 1%
R9142
10 OHM 1% 1/8W
C9159
1NF 2KV
Q9103
MTE011N10RFP-0-UB-S
VSS
R9150
0.05R 1%
C9136
47NF 50V
C9137
1NF 50V
FB_LLC
R9154
10K OHM 1% 1/4W
C9139
100N 50V
R9152
4.7K
R9155
3.9K OH M 1% 1/4W
C9138
47nF 10% 50V
+VCC3
+12VS
R9153
12K1/10W
R9151
1.5K 1% 1/10W
Q9113
2N7002K
+VCC2
R9157
6.2K OHM 1% 1/8W
DV5
+12VS
U9107
AS431AN-E1
R9156
200 OHM 1%
C
O
L
D
C9156
NC/10NF 1KV
H
O
T
Q9112
MMBT3904
R9148
1K1/10W
D9109
SS1060
12
+12VS
ZD9106
BZT52-B15
1 2
T-CON_ON/OFF
CN9101
CONN
2
4
6
8
10
12
14
16
1
3
5
7
9
11
13
15
PS_ON/OFF
ACD PANEL_ON/ OFF
FB9101
BEAD
1 2
+
C9131
470UF 25V
+
C9133
470UF 25V
+12V
C9135
0.1uF 50V
R9147
100R
OLED
ZD9107
BZT52-B15
1 2
+
C9132
470UF 25V
R9143
10 OHM 1% 1/8W
R9175
47K 1/8W 1%
Q9114
MTB15P04J3
C9158
1NF 2KV
U9106
EL817M(X)
1
23
4
Q9104
MTE011N10RFP-0-UB-S
VSS
C9120
100N 50V
+12V_T
+12VS
R9196
2K 1/4W
R9161
10K OHM 1% 1/10W
R9160
10K OHM 1% 1/10W
C9141
2.2uF 25V
C9142
2.2uF 25V
Q9109
LMBT2907ALT1G
1
23
C9130
0.1uF 50V
ZD9108
BZT52-B13
1 2
ZD9110
BZT52-B13
1 2
+24VS
D9111
SS1060
12
LLC_OVP
D9102
1N4148W
R9169
100K 1/8W 1%
R9112
100K 1%
R9165
0R05 1/ 4W
C9109
10NF 50V
R9168
2Kohm 1/ 4W +/-1%
ZD 9152
BZT52-B18
1 2
R9167
200K 1% 1/ 8W
R9166
100K 1%
Q9107
MMBT3906
Q9106
BTD1805AT3 5 60
Q9115
LMBT3904LT1G
R9113
100K 1/8W 1%
REG
+VCC1
ADJ
+VCC2
C9163
100N 50V
R9193
2K 1/4W
R9158
510K 1%
C9140
100N 50V
R9159
100 OHM
+
C9127
47uF 50V
+
C9126
47uF 50V
D9110
SS1060FL
1 2
CL
R9192
1KR
R9145
10K 1/10W
R9191
1KR
+12V_A
C9160
220NF 50V
R9194
2K 1/4W
ZD9104
BZT52-B5V6
1 2
R9195
2K 1/4W
U9105
EL817M(X)
1
23
4
H
O
T

Related product manuals