EasyManua.ls Logo

Philips FM24 - Page 27

Philips FM24
122 pages
Print Icon
To Next Page IconTo Next Page
To Next Page IconTo Next Page
To Previous Page IconTo Previous Page
To Previous Page IconTo Previous Page
Loading...
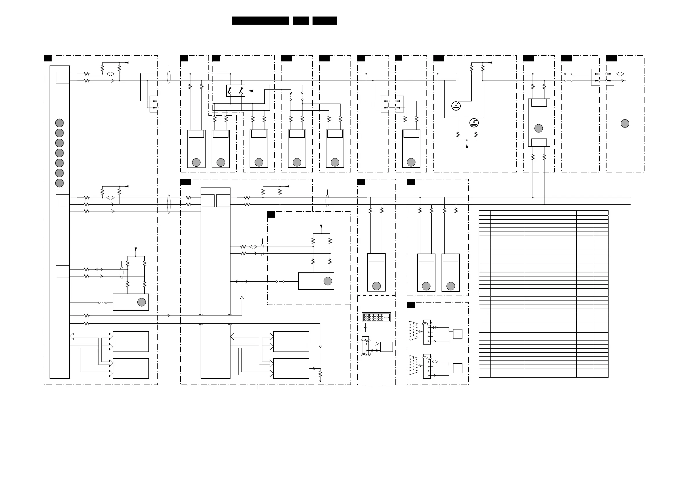
Block Diagrams, Testpoint Overviews and Wiring Diagram
27FM24 6.
I
2
C-IC Overview
3404-C
SDA-1
SCL-1
SDA-1
SCL-1
SDA-1_3V3
SCL-1_3V3
SDA-1_3V3
SCL-1_3V3
PW_SDA
PW_SCL
PW_SDA
PW_SCL
SDA_NVM_1
SCL_NVM_1
RESET
+3V3_CNTL_D
86
1
35703571
16
7383
SAA5801H
MASTER
HW IIC
OTC
MAIN-
PROCESSOR
(MASTER)
7605
PW164
CO-
PROCESSOR
FOR
SCALER
AND
OSD
3404-D
85
SERVICE
COMPAIR
CONNECTION
3432
4431
3430
3433 3431
+5V_STBY_SW
3414 3415
+3V3_STBY_SW
91
92
74
3384
108
3007
109
PW_RESET
PW_FLASH_RESET
3402-B
3402-A
3541
15 14
3540
1 3
15 4
+5V
7540
PCF8574AT
I/O EXP.
SLAVE
HW IIC
ERR
3
7530
PCF8591
ADC
SLAVE
HW IIC
ERR
4
7570
FS6377
CLOCK
GENERATOR
SLAVE
HW IIC
ERR
5
IIC BUS 1
(slow 100KHz)
ERR
91
7430
M24C32
(NVM)
EEPROM
ERR
7
5
7
6
7500
MSM51V18165F
RAM
ADDRESS
3664
C5 C4
C6 C8
3662
4680
4684
3663 3661
7656
EP1K30FC256
EPLD
ERR
12
7506
FLASH
ADDRESS
IIC BUS 3
(slow 100KHz)
0382
10
9
+3V3_STBY_SW
7676
BSN20
DS
G
7675
BSN20
DS
G
36863682
36853681
CONTROL
FUNCTIONS 1
PROTECTION
P3
3532
7571
9 10
3531
IIC
SC7
CONTROL
FUNCTIONS 2
SC8
3250
P10 N9
3251
7225
SAA7118E
VIDEO
DECODER
SLAVE
HW IIC
ERR
9
7280
SDA9400
DE-
INTERLACER
SLAVE
HW IIC
ERR
11
3284
21 20
3285
VIDEO-SEL.
DECODER
SC5
VGA
CONNECTOR
VCA
CLOCK
GENERATOR
SC9
92
32103209
91
7170
AD9887KS
ADC +
TMDS REC.
SLAVE
HW IIC
ERR
10
VIDEO-SEL.
ADC
SC4
NVM
SC9
CONTROL
FUNCTIONS2
SC8
13
38123813
48104811
12
7812
MSP3415G
AUDIO
PROC.
SLAVE
HW IIC
ERR
2
AUDIO
PROC.
SC14
SOURCE
SELECT
SC13
ERR
92
ERR
93
ERR
94
ERR
95
ERR
96
ERR
97
3404-A
SDA-2
SCL-2
PW_START
88
SLAVE
HW IIC
3398-C
87
3404-B
3604
B1
C2
3605
3608
3606
A4
D6
E2
+3V3_CNTR_D
3410 3413
+3V3_PW
3601 3600
MASTER
SW
IIC
EXT INT
MASTER
SW
IIC
MASTER
HW IIC
0319
6
7
28
37943795
SCL_AUDIO
SDA_AUDIO
27
7798
TEA6422Q
MATRIX
SWITCH
SLAVE
HW IIC
ERR
1
ERR
30
BACK-END
LVDS OUTPUT
SC12
PW164
SC10
BACK-END
EPLD
SC11
BACK-END
LVDS OUTPUT
SC12
PLASMA DISPLAY
PANEL
PDP
74
33703371
73
7370
PCF8574A
I/O EXP.
SLAVE
HW IIC
ERR
6
SLAVE
IIC
SLAVE
IIC
0319
6
7
0301
16
18
6
7
IIC BUS 2
(slow 100KHz)
PW_SDA_NVM
PW_SCL_NVM
PW_RESET
+3V3_PW
3583
4581
3580
3582 3581
6630
SCL
7215
ST24FC21
SDA
3633
A1
C4
E3
3602
3603
7580
M24C32
(NVM)
EEPROM
DDC
EPROM
DDC
NVM
ERR
8
5
7
6
7628
CY62126
RAM
7630
M29W160DT
FLASH
IIC BUS 5
IIC BUS 4
CL 26532038_005.eps
160402
DATA
DATA
ADDRESS
ADDRESS
DATA
DATA
SDA_SW
SCL_SW
Error Device Description Item Diagr.
1
TEA6422D Audio switch 7798 SC13
2
MSP3451G Sound processor 7812 SC14
3
PCF8574-SCAVIO I/O expander SCAVIO 7540 SC8
4
PCF8591 AD-DA expander 7530 SC8
5
FS6377 Clock generator 7570 SC9
6
PCF8574-PSU I/O expander PSU 7370 P3
7
24C16 OTC NVM OTC 7430 SC7
8
24C16 PW NVM PW 7580 SC9
9
SAA7118 Video decoder 7225 SC5
10
AD9887 ADC/TMDS receiver 7170 SC4
11
SDA9400 De-interlacer 7280 SC5
12
EP1K30QC EPLD processor 7656 SC11
20
Download comm. Errors during downloading
21
CSP comm. CSP time-out error
30
PDP Display error PDP
70
Vs overvoltage Overvoltage on Vs, Va, +3V3,
+5V or a combination
7341 P3
71
Vs undervoltage Undervoltage on Vs 7308A/B P3
72
Va undervoltage Undervoltage on Va 7308C/D P3
73
+5V undervoltage Undervoltage on +5V 7330A/B P3
74
+3V3 undervoltage Undervoltage on +3V3 7330C/D P3
75
DC-PROT Audio amplifier protection 7362 P3
76
TEMP-PSU Over-temperature in PSU 7366A P3
77
Protection with
reason unknown
Not possible to read out a valid
protection, but protection is
active (from PSU)
78
Protection after
several retries
PW Scaler will not start comm.
with OTC after several retries.
79
Temperature alarm Detection of over-temperature n.a. n.a.
91
OTC StubAbort 7383 SC7
92
OTC MemoryCorrupt 7383 SC7
93
OTC OutOfMemory 7383 SC7
94
OTC StackOverflow 7383 SC7
95
OTC WatchDogDied 7383 SC7
96
OTC HwWatchDogDied 7383 SC7
97
OTC Unknown 7383 SC7
DVI-D INPUT SOCKET
0375
6
7
0371
VGA1 IN
15P"D"SHELL
CONNECTOR
7904
ST24FC21
12
5
DCC-SCL-1
HW = HARDWARE
SW = SOFTWARE
DCC-SDA-1
7
13
14
15
1
2
3
4
5
11
12
13
14
15
6
7
8
9
10
DDC
NVM
0372
VGA2 IN/OUT
15P"D"SHELL
CONNECTOR
7907
ST24FC21
12
5
DCC-SCL-2
DCC-SDA-2
7
13
14
15
1
2
3
4
5
11
12
13
14
15
6
7
8
9
10
www.freeservicemanuals.info
31/8/2014
Digitized in Heiloo, Holland

Related product manuals