EasyManua.ls Logo

Philips FM24 - Page 71

Philips FM24
122 pages
Print Icon
To Next Page IconTo Next Page
To Next Page IconTo Next Page
To Previous Page IconTo Previous Page
To Previous Page IconTo Previous Page
Loading...
Electrical Diagrams and PWB Layouts
71FM24 7.
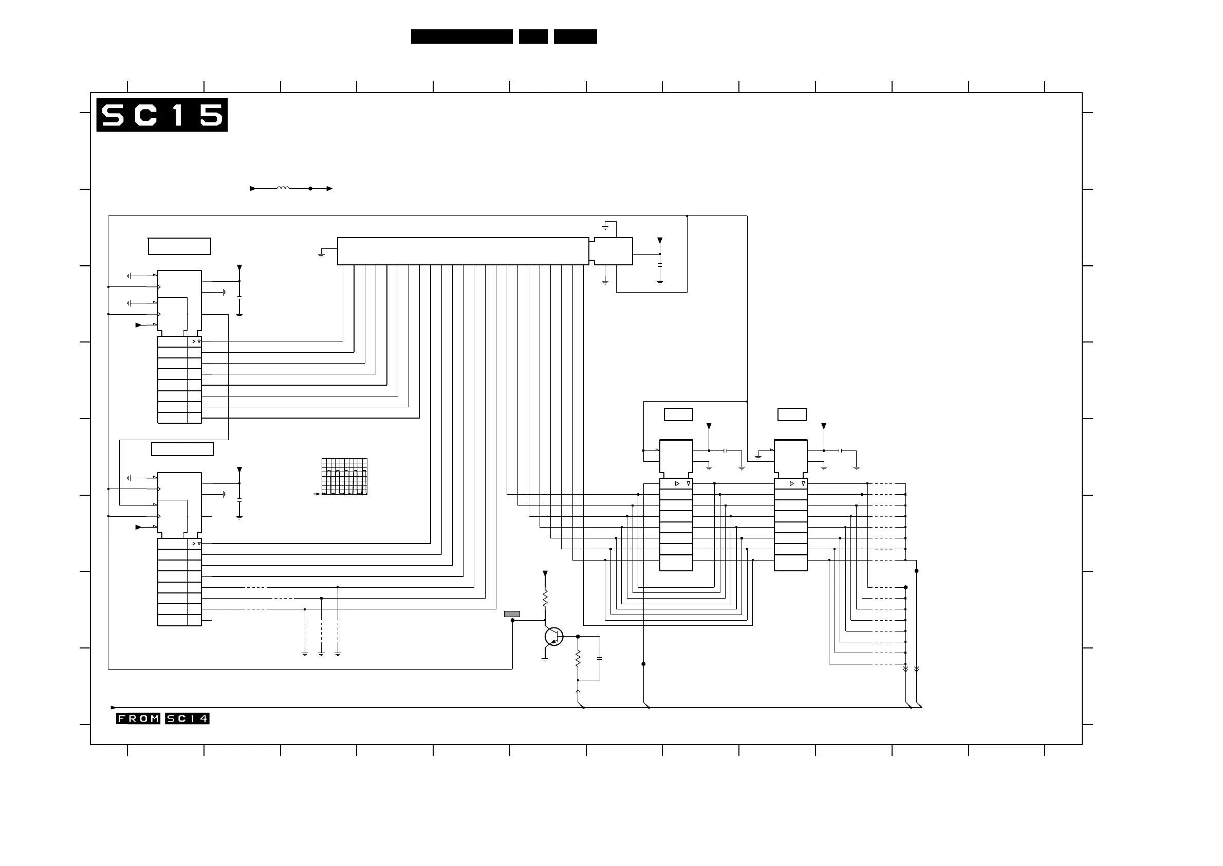
SCAVIO Panel: Audio Delay Line
EN
C1
1D
C2
G1
1+
CT=0
CTR8
(CT=255)Z4
2D 3
4
EN3
C2
G1
1+
CT=0
CTR8
(CT=255)Z4
2D 3
4
EN3
EN
C1
1D
8ms
56ms
F872 G6
F873 H7
F874 G11
F875 F11
40ms
AUDIO DELAY LINE
COUNTER
4889 F10
4890 G10
4891 G10
4892 G10
4893 G10
4894 G10
4895 G10
4896 G10
4897 H10
5870 A3
7870 B1
7874 E1
7879 G6
7880 B3
7881 E7
7882 E9
F870 A3
F871 G6
DELAY 1 FOR MONITOR
16ms
DFF
CONFIGURATION 24ms
2882 E10
3879 H6
3880 G6
4871 G2
4872 G3
4873 G2
4874 G3
4875 G3
4876 G3
4882 E10
4883 E10
4884 F10
4885 F10
4886 F10
4887 F10
4888 F10
G
H
2870 C2
2874 F2
2879 H7
2880 B7
2881 E8
32ms
24ms
64ms
DFF
COUNTER
123456789101112
12345
48ms
CONFIGURATION 40ms
DELAY 2 FOR TV
RAM
6 7 8 9 10 11 12
A
B
C
D
E
F
G
H
A
B
C
D
E
F
+5D
4883
100n
2880
F872
4894
+5D
F870
F873
4874
5
CE_
20
GND
14
I|O0
11
I|O1
12
I|O2
13
I|O3
15
I|O4
16
I|O5
17
I|O6
18
I|O7
19
OE_
22
VCC
28
WE_
27
A0
21
A1
23
A10
6
A11
7
A12
8
A13
9
A14
10
A2
24
A3
25
A4
26
A5
1
A6
2
A7
3
A8
4
A9
100n
2870
7880
CY7C199B
+5D
4884
4875
4876
15
1
2
3
4
5
6
7
13
9
VCC
16
TC74HC590AF
7870
11
12
10
GND
8
14
5870
100MHZ
F875
15
714
813
912
11
GND
10
1
Vcc
20
7881
74HCT573
219
318
417
516
6
4891
7879
+5D
4889
+5D
BC847BW
3880
470R
4892
F871
+5V
4896
4886
4895
4885
4873
100n
2881
12
10
GND
8
14
15
1
2
3
4
5
6
7
13
9
VCC
16
7874
TC74HC590AF
11
2882
100n
F874
4872
4871
+5D
4893
+5D
47K
3879
27p
2879
2874
100n
4890
4887
4882
+5D
4897
15
714
813
912
11 10
GND
120
Vcc
+5D
74HCT573
7882
219
318
417
516
6
I2S_DATA_OUT
I2S_DATA_IN1
I2S_DATA_IN2
I2S_CLOCK
4888
CL 26532038_049.eps
030502
F872
1V / div DC
500ns / div
(BASIC & ENHANCED VERSION)
www.freeservicemanuals.info
31/8/2014
Digitized in Heiloo, Holland

Related product manuals