EasyManua.ls Logo

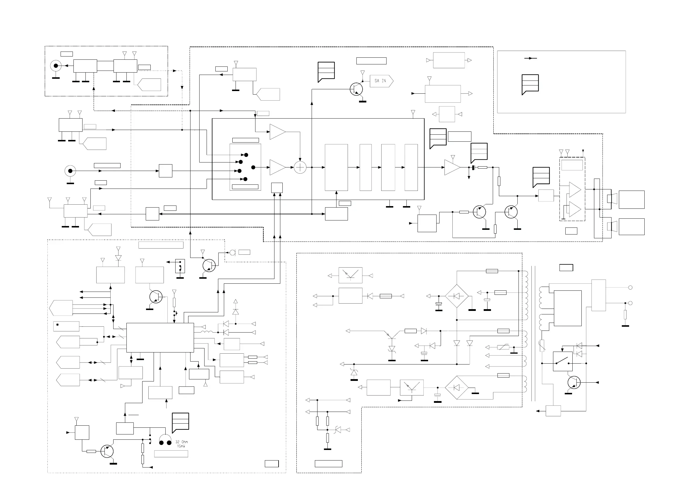
Philips FW M355 - System Block Diagram

Philips FW M355
78 pages
Print Icon
To Next Page IconTo Next Page
To Next Page IconTo Next Page
To Previous Page IconTo Previous Page
To Previous Page IconTo Previous Page
Loading...
4-1
4-1
SET BLOCK DIAGRAM
FW-C355 Block Diagram ... 34330 dd wk 145
+LPS
LED
+Z
TAPE
3CDC-L2C
CDC
CONTROL
+CD
250mV
-6dB Track
+12V_M
DM
CD_ON
AMP_ON
A
SA BUFFER
A
+12M
+12A
3.5mV
XX mV
YY dB\A
ZZ dB
2 X 6 OHMS
500mV
NJM4556AM
-
+
JOG
33R
AMP_ON
AN17380A
POWER
FOR MATRIX
SA IN
SELECTOR
+C
STBY TRANSFORMER
MATRIX
2 X 37W
85dBA
3dB
HEADPHONE
FOR -/21 ONLY
D
A
M
HEADPHONE
CHOKE
+Z
N
CDC
CONTROL
TUNER
28mV
MUTE
A
ATTN.
I2C DATA
CONTROL
47R
100mV
76dBA
16dB
-8.5dB
125mV
(NOT USED IN -/21 & -/37)
+C
REG
F2x
1K
HP_OUT
FRONT
PWDN
##
SOURCE SELECTOR
ATTN.
+9V
-33V
IR EYE
+5V6
-33V
AUX / CDR
+12V_A
TRAFO
SMPS
+5V6_ECO
SWITCH
ECO POWER
F2
RDS
-26 dB
-
ATTEN.
AM (80% MOD)
HP MUTE
1.90V
67dBA
1K
500mV
HP_OUT
F1x
TREBLE
HP DET
CONTROL
INTERFACE
+12V_M
uP
D
4 X DSC LEDS
+5V6
SIMPLE KARAOKE
+5V6
NTC
+F
FM (67.5 kHz)
INCREDIBLE
EEPROM
F1x
D
PWDN
SIMPLE
500mV
POWER
-33V
SOFTWARE CONTROL
A
0.9W/6 ohms
+F
VOLUME
CONTROL
ECO6
AMPLIFIER
2.50V
+9.1V
CDC
CONTROL
+CD
+LPS
L
CONTROL
LEFT/RIGHT
LEFT/RIGHT
-CMOS
POWER
+C
SWITCH
MIC DET
IS FILTER
+LPS
125mV
I2C CLK
+
+12V_A
TDA7468
MUTE
-CMOS (-9V)
MIC DET
-CMOS
D
+9.1V
REGULATOR
7812
I2C
250nWb/m
+5V6_ECO
MAIN SIGNAL PATH
MEASUREMENTS ARE IN AUX MODE :
LEVELS AT MAX VOL
S/N AT 500mW\
HEADROOM (1% THD) WRT TO LEVEL AT MAX VOL
NOTE :
FOR CLASS G SWITCH
AMPLIFIER
+Z
REG
BASS
10M
VOL. 2
I2C DATA
FTD
SURROUND
VOL. 1
AM
# FOR VCD/MP3 VERSION
L/R SPEAKER
TUNER
SURROUND
MAINS
76dBA
KEY SCAN
+5V6
F2x
(NOT USED FOR -/37)
I2C CLK
+C
3.0dB
14 dB
+12V_M
D
CD_ON
500mV / 1000mV
+5V6
VOLTAGE
LPS
NTC
F1
F2
LPC
+F
500mV
&
HP DET
+5V6
78dBA
3.2dB
-33V
CONTROL
650mV
CD SUPPLY
CONTROL
COMBI
ETF7
DECODER
TMP87CS71F
D
F1
LPC
+CD
CONTROL
A
(+5V)
MUTE
POWER SUPPLY
Rin = 3k
+F
250mV
ECO/SLEEP
A
## FEATURE PROVISION
FUSE
REGULATOR
L7805
+CD
CD_ON
16dB
+12V_A
+12V_A
+12V_A
+12V_A
+12V_A
# FOR VCD/MP3 VERSION
(+5V)
(FOR CDC-L2C ONLY)
+50V
VCD-3C
TAPE
CONTROL
FUSE
FUSE
FUSE
FUSE
MPEG3
D
-6dB Track
(ONLY FOR -/37)
VIDEO OUT
A
1.0 Vpp
# VCD
# VCD
# VCD
# VCD
# PROVISION FOR VCD/MP3 VERSION

Table of Contents

Other manuals for Philips FW M355

Related product manuals