EasyManua.ls Logo

Philips FW M355 - Karaoke Circuit Diagram

Philips FW M355
78 pages
Print Icon
To Next Page IconTo Next Page
To Next Page IconTo Next Page
To Previous Page IconTo Previous Page
To Previous Page IconTo Previous Page
Loading...
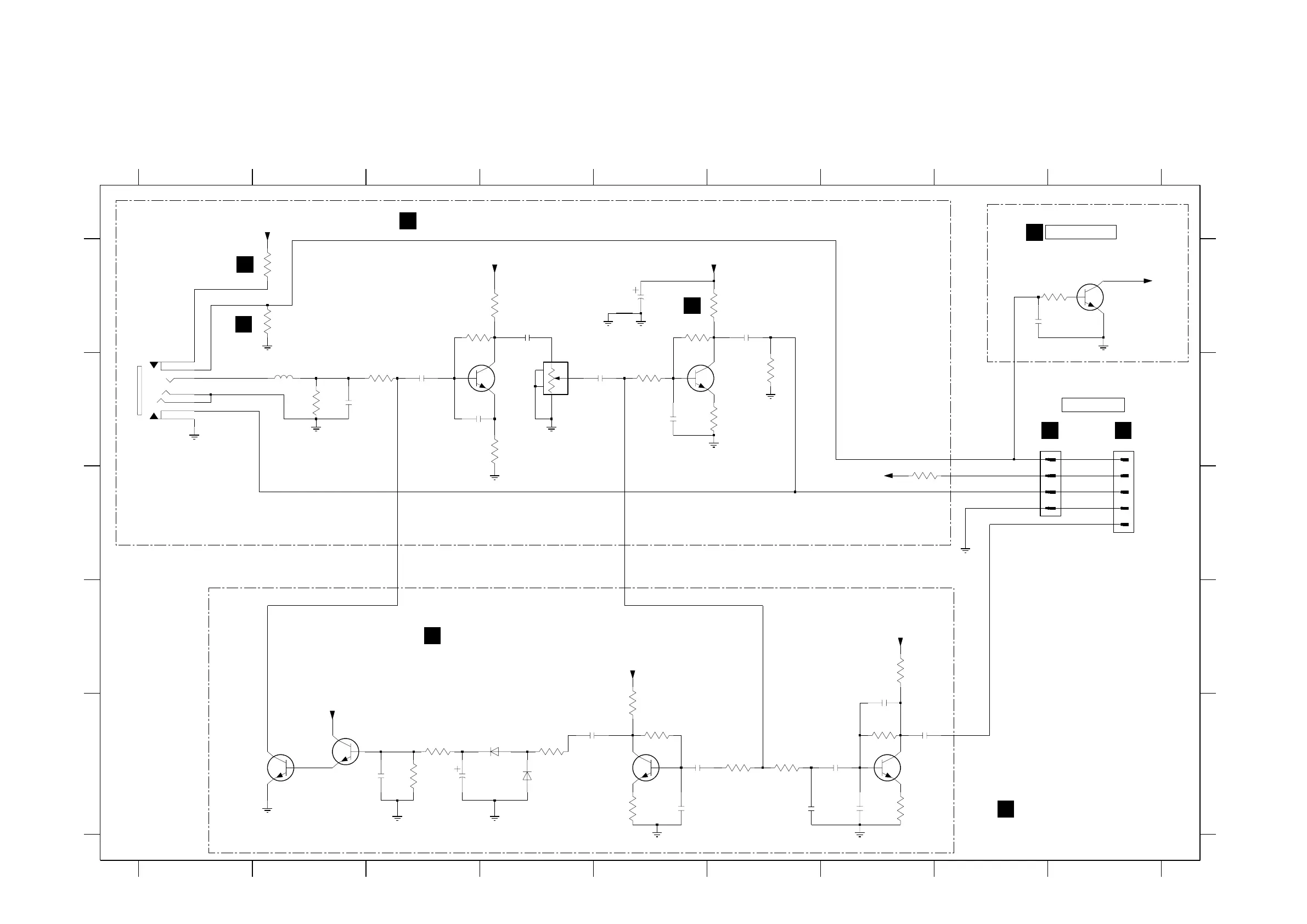
CIRCUIT DIAGRAM - KARAOKE PART
6-3 6-3
(TO SH 130-1)
MIC DETECT
+12V_A
9
A
B
C
D
E
A
B
C
D
E
1800 A1
1801 B9
1802 B8
2428 A8
2801 B2
2802 B3
2803 B3
2804 A4
123456789
12345678
2805 B5
2806 B5
2807 A5
2808 A6
2809 E3
2810 E3
2811 E4
2812 E5
2813 E5
2814 E6
2815 E7
2816 E7
2817 E7
2818 E7
3423 A9
3800 A2
3801 A2
3802 B2
3803 B3
3804 A4
3805 A3
3806 B4
3807 B4
3808 B5
3809 A6
3810 A5
3811 B6
3812 B6
3813 C7
3814 E3
3815 E3
3816 E4
3817 E5
3818 E5
3819 E5
3820 E6
3821 E6
3822 E7
3823 D7
3824 E7
5800 B2
6800 E4
6801 E4
7411 A9
7800 B4
7801 B6
7802 E2
7803 E2
7804 E5
7805 E7
SIMPLE KARAOKE
TO COMBI
MIC_SK
1.2V
100mV
3.5mV
VCD
MIC_DET
GND A
MIC_VCD
1M
3814
3803
10K
1
2
3
4
5
1K8
3817
1n
2813
4K7
7803
2818
100n
3811
330R
6801
1N4148
MIC
7802
BC847B
100n
2814
GND_A
GND_A
GND_A
FE-ST-VK-N
1801
1
2
3
4
5
47u
2807
GND_A
3820
10K
MIC
100n
2811
3819
100R
3808
470R
1M
3818
100n
2802
1n
2803
470n
2805
BC847B
7411
3804
2K7
5800
22u
3806
1u
2808
1u
2812
33R
680p
2817
3812
10K
BC847B
GND_A
470n
2804
3800
MIC
GND_A
GND_A
GND_A
3822
3815
150K
1N4148
6800
1M
1
2
3
4
1800
TC38
6
7
GND_A
1802
FE-ST-VK-N
7805
BC847B
10u
2810
BC847B
1M
3810
560R
3809
7801
GND_A
3423
10K
680p
2806
220R
3824
3813
10K
3821
GND_A
D
470R
BC847B
7800
MIC
3801
10K
3802
BC847B
6K8
1K
3816
7804
3823
100n
2809
2428
1u
12K
1M
RK09D
20K
3807
4n7
2801
3805
2816
680p
2815
1u
+KAR
+KAR
+KAR
+KAR
+KAR
+KAR
MicDet
+KAR
SEE VARIANTS TABLE IN SH130-4
7.8V
6.6V
0V
7.8V
4.5V
1.2V
0V
0.7V
11.9V
0V
0.7V
2.3V
0V
0.7V
1.2V
0.1V
0.8V
5.2V

Table of Contents

Other manuals for Philips FW M355

Related product manuals