EasyManua.ls Logo

Philips PL22.06 - Video;Audio Block Diagram

Philips PL22.06
60 pages
Print Icon
To Next Page IconTo Next Page
To Next Page IconTo Next Page
To Previous Page IconTo Previous Page
To Previous Page IconTo Previous Page
Loading...
9-2
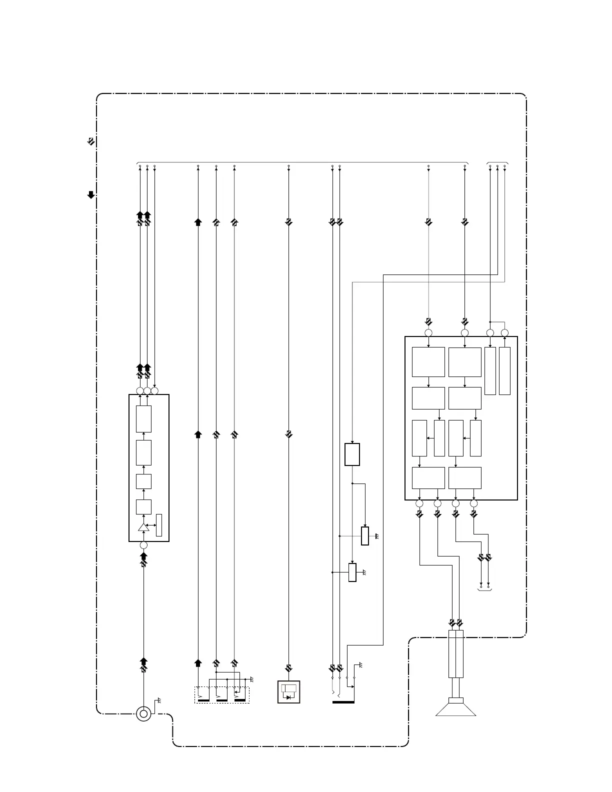
2. Video/Audio Block Diagram
DIGITAL
AUDIO OUT
(OPTICAL)
DIGITAL MAIN CBA UNIT
TO SYSTEM CONTROL
BLOCK DIAGRAM
TO
SYSTEM
CONTROL
BLOCK
DIAGRAM
TO DIGITAL
SIGNAL PROCESS
BLOCK DIAGRAM
VIDEO SIGNAL
AUDIO SIGNAL
CVBS-
AUDIO(L)-IN
CVBS-
AUDIO(R)-IN
JK3706
Q3803
MUTE
HP(L)
HP(R)
SPDIF
HP-DET
HP-MUTE
Q3805
Q3804
MUTE
MUTE
DRIVE
DIF-OUT1
DIF-OUT2
IF-AGC
IC9001
10
22
11
IF-AGC
5
OUTPUT
I/F
DSP
/FILTER
PGA ADC
RF AGC
JK9301
ANT-IN
(DIGITAL/ANALOG TV TUNER)
CVBS-
VIDEO-IN
JK3705
CVBS-VIDEO-IN
SP-MUTE
CN3801
AUDIO(L)-OUT
AUDIO(R)-OUT
2SP(L)-
1SP(L)+
HEADPHONE
JACK
JK3708
CVBS-AUDIO(L)-IN
CVBS-AUDIO(R)-IN
SP3801
SPEAKER
L-CH
1
2
3
25
23
POWER
STAGE
POWER
LIMIT
GAIN
CONTROL
AMP
POWER
STAGE
MODULATOR
18
20
12
IC3801 (AUDIO AMP)
CONTROL LOGIC
FAULT LOGIC
PWM
LOGIC
POWER
LIMIT
GAIN
CONTROL
AMP
MODULATOR
PWM
LOGIC
SP(R)-
SP(R)+
PL22.06BLVA

Related product manuals