EasyManua.ls Logo

Philips S37SD-YD02 - Page 41

Philips S37SD-YD02
77 pages
Print Icon
To Next Page IconTo Next Page
To Next Page IconTo Next Page
To Previous Page IconTo Previous Page
To Previous Page IconTo Previous Page
Loading...
Block Diagrams, Test Point Overview, and Waveforms
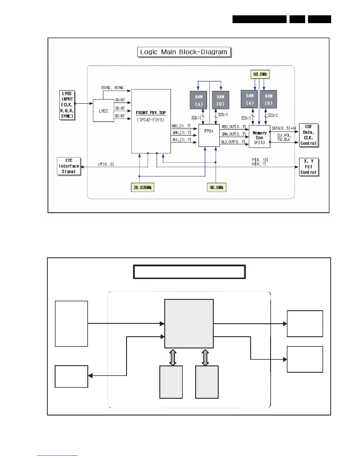
EN 41SDI PDP 6.
Figure 6-3 Block diagram (42" SD v3)
Figure 6-4 Block diagram (42" SD v4)
F_14991_032.eps
030805
F_14991_002.eps
180705
ASIC
SPS- S101
128K
DDR
128K
DDR
ASIC
SPS- S101
128K
DDR
128K
DDR
LVDS
INPUT
(Clock,
RGB,Data,
V-, H-sync,
DE)
I2C
Interface
signal
X, Y
FET
Control
TCP
CLK, DATA
Control
Logic Main Block Diagram

Related product manuals