EasyManua.ls Logo

Philips TE3.1E CA - Circuit Diagrams and PWB Layouts; Main Panel Circuit Diagrams

Philips TE3.1E CA
43 pages
Print Icon
To Next Page IconTo Next Page
To Next Page IconTo Next Page
To Previous Page IconTo Previous Page
To Previous Page IconTo Previous Page
Loading...
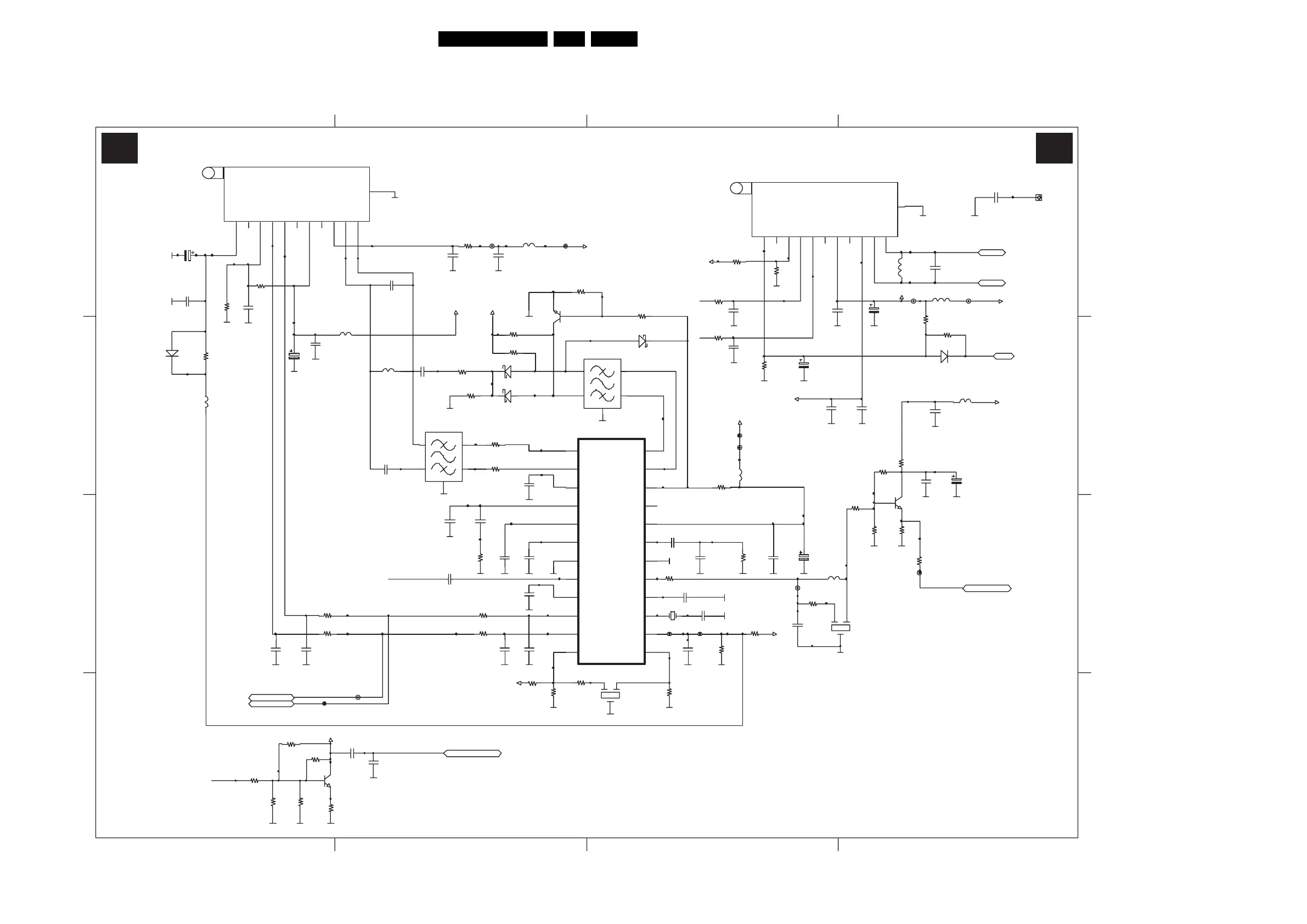
Circuit Diagrams and PWB Layouts
15TE3.1E CA 7.
7. Circuit Diagrams and PWB Layouts
Main Panel: Tuner
TUNER
A1 A1
F_15850_015.eps
220805
1 2 3 4
A
B
C
D
4321
D
C
B
A
RT22
CHR0805-1R00
LT05
IND500-1U0H
SCL
SDA
SDA
SCL
GND-PWR
CT17
47U50
CT07
100U50
GND-PWR
33V
LT04
IND500-1U0H
CT08
1N
LT02
150R 1/4W
RT12
6K8
RT13
6K8
RT40
22K
GND-PWR
RT15
0R
RT16
0R
RT20
680K
RT21
220K
RT05
22K
RT14
330R
GND-PWR
RT24
620R
RT01
100K
RT25
12K
GND-PWR
RT08
100R
RT10
100R
RT23
5K6
GND-PWR
CT04
100N
GND-PWR
CT20
390P
GND-PWR
CT11
10N
CT12
10N
GND-PWRGND-PWRGND-PWR
CT22
470N
CT10
1N
GND-PWR
CT29
22P
CT28
22P
GND-PWRGND-PWR
CT06
100N
GND-PWR
GND-PWR
CT15
10P
CT23
470N
GND-PWR
GND-PWR
CT21
220N
CT24
1N5
GND-PWR
CT05
100N
GND-PWR
CT16
10U25
GND-PWR
GND-PWR
LT03
10uH
+5V
5V
TT02
BC847
GND-PWR
XT01
4MHZ HC49
GND-PWR
GND-PWR
1
2
3
4
5
FT02 K3953M
1
2
3
4
5
FT01 K9453M
DT01
BA582
DT03
BA582
DT02
BA582
1
2
3
FT03
TPW02B
SDA
10
IF1
1
IF2
2
OP1
3
FMPLL
4
DEEM
5
AFD
6
DGND
7
AUD
8
TOP
9
SDA
10
SCL
11
SIOMAD
12
NC
13
TAGC
14
REF
15
VAGC
16
CVBS
17
AGND
18
VPLL
19
VP
20
AFC
21
DELEAT
22
SIF1
23
SIF2
24
IT01
TDA9886
GND-PWR
C076
10N
GND-PWR
CT03
0R 1/10W
GND-PWR
R701
10K
R755
10K
GND-PWR
CT13
10P
RT07
100R
RT09
100R
CT27
47P
CT26
47P
GND-PWRGND-PWR
D027
LL4148
C079
47N
GND-PWR
RT26
12K
RT39
10K
GND-PWR GND-PWR
RT11
100R
RT02
10K
+5V
CT14
10P
GND-PWR
CT09
1N
RT06
1K
LT01
IND500-10UH
10uH
CT01
100N
GND-PWR
CT02
100N
GND-PWR
RT17
22K
CT25
100N
MONO-IN
V5
6
CGA
1
NUT
2
FHU
3
3FHV
4
1FHV
5
V5
6
TFA
7
CN
8
CN
9
2FI
01
1FI
11
GND
0
TT01
UV1316
V5
6
CGA
1
NUT
2
FHU
3
3FHV
4
1FHV
5
V5
6
TFA
7
CN
8
CN
9
2FI
01
1FI
11
GND
0
X101
UV1316
C608
100P
L601
10uH
R613
100R
R614
100R
C607
100P
GND-PWR
GND-PWR
C606
100N
GND-PWR
RT03
0R
RT04
0R
GND-PWR
D601
LL4148
R606
15K
GND-PWR
AGC
R602
27K
GND-PWR
R601
4K7
5V
GND-PWR
C603
100N
GND-PWR
C627
10N
GND-PWR
33V
C605
8P2
L602
1uH
IF1
IF2
FOR SECAM L
ELSE D601 JUMPER
GND-PWR
MAIN TUNER
SCL
SDA
C602
100U16
C601
47U25
II - TUNER
SCL
SDA
AGC
IF1
IF2
RT28
10K
RT29
10K
+5V
RT38
390R
CT33
470N
RT34
0R
RT33
0R
RT35
0R
Q030
BC547B
CT34
220N
AUDIO_TUNER2
MONO-IN
II - TUNER AUDIO AMPLIFIER
AUDIO_TUNER2
GND-PWR
GND-PWRGND-PWRGND-PWR
RT36
100R
RT37
220R
RT32
10K
RT31
75R
RT30
1K
Q027
BC848BLT1
LT06
IND500-10UH
10uH
RT27
10R
+5V
CT31
100N
CT32
10U25
CT30
100N
CVBS_TUNER2
CVBS_TUNER2
GND-PWR
GND-PWR GND-PWR
GND-PWR
RT18
100R
LT07
4.7uH
1
2
3
FT04
TPW02B
GND-PWR
J027
J071J070
J067
J073
J080
J107
J207
J239
5VM
5V 5V
5VM
J995 J257
C260
10N100V
GND-PWR
A
K100
N012
N013
N042
N050
N051
N078
N079
N087
N128
N182
N198
N199
N233
N260
N293
N294
N295
N296
N297
N298
N299N300
N301
N307
N308
N324
N325
N334
N335N336
N337
N338
N417
N418
N419
N420
N421
N452N453
N454
N597
N598
N599
N608
N618
N619
N620
N621
N622
N623
N624
N625
N626
N627
N628
N629
N630
N631
N632
N633
N634
N635
N636
N637
N638
N715
N716
N717
N718
N719
N720
N725
N726
N766 N767
N773
J026

Related product manuals