EasyManua.ls Logo

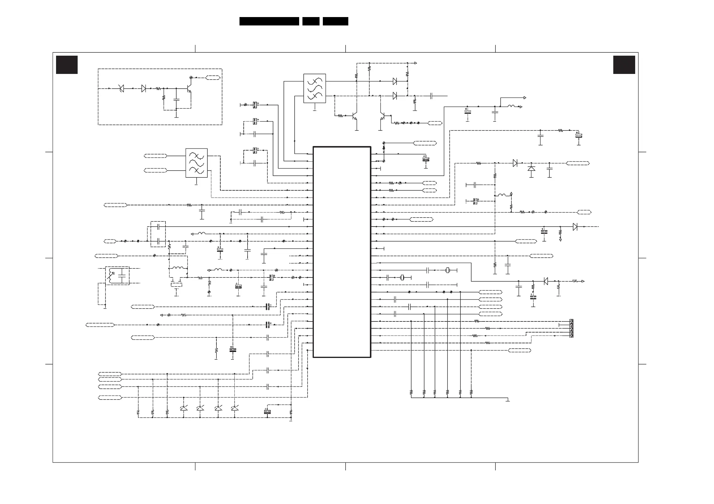
Philips TE3.1E CA - Main Panel: Video (A5)

Philips TE3.1E CA
43 pages
Print Icon
To Next Page IconTo Next Page
To Next Page IconTo Next Page
To Previous Page IconTo Previous Page
To Previous Page IconTo Previous Page
Loading...
Circuit Diagrams and PWB Layouts
19TE3.1E CA 7.
Main Panel: Video
1 2 3 4
A
B
C
D
4321
D
C
B
A
R393
1.2K
R391
1.2K
R340
10K
R322
5K6
R320
1K
NC/SIF1
1
NC/SIF2
2
NC/AGCSIF
3
VREF
4
AGCIF
5
PIFIN1
6
PIFIN2
7
AGCTU
8
IFPLL
9
GNDIF
10
FMOUT
11
VCCIF
12
CVBSOUT
13
EXTAUD
14
LC1
15
LC2
16
VCC2
17
CVBS1
18
GND
19
CVBS2
20
BS
21
CVBS3
22
CHR
23
APR
24
BEXT
25
GEXT
26
REXT
27
FBEXT
28
GND1
43
CVBSOUT1
44
BCL
46
VERT
47
HOUT
48
LFB/SSC
49
SLPF
50
SCL
51
SDA
52
VCC
53
GND
54
AUDOUT
55
FMCAP
56
NC/SIF1
1
NC/SIF2
2
NC/AGCSIF
3
VREF
4
AGCIF
5
PIFIN1
6
PIFIN2
7
AGCTU
8
IFPLL
9
GNDIF
10
FMOUT
11
VCCIF
12
CVBSOUT
13
EXTAUD
14
LC1
15
LC2
16
VCC2
17
CVBS1
18
GND
19
CVBS2
20
BS
21
CVBS3
22
CHR
23
APR
24
BEXT
25
GEXT
26
REXT
27
FBEXT
28
ROUT
32
GND1
43
CVBSOUT1
44
VCC1
45
BCL
46
VERT
47
HOUT
48
LFB/SSC
49
SLPF
50
SCL
51
SDA
52
VCC
53
GND
54
AUDOUT
55
FMCAP
56
NC/SIF1
1
NC/SIF2
2
NC/AGCSIF
3
VREF
4
AGCIF
5
PIFIN1
6
PIFIN2
7
AGCTU
8
IFPLL
9
GNDIF
10
FMOUT
11
VCCIF
12
CVBSOUT
13
EXTAUD
14
LC1
15
LC2
16
VCC2
17
CVBS1
18
GND
19
CVBS2
20
BS
21
CVBS3
22
CHR
23
APR
24
BEXT
25
GEXT
26
REXT
27
FBEXT
28
NTBC/CVBSOUT1
29
BOUT
30
GOUT
31
ICATH
33
BOSD
34
GOSD
35
ROSD
36
FBOSD
37
XTAL3
38
XTAL2
39
XTAL1
40
CLPF
41
VAMP
42
GND1
43
CVBSOUT1
44
VCC1
45
BCL
46
VERT
47
HOUT
48
LFB/SSC
49
SLPF
50
SCL
51
SDA
52
VCC
53
GND
54
AUDOUT
55
FMCAP
56
I301
STV2246H/48H
R314
47K
8V
R343
10K
R342
10K
R341
10K
1
2
3
4
5
F302
K9453
D308
BA282
R344
68K
T302
BC848BLT1
T303
BC848BLT1
C342
1N
IF1
R345
2K2
GND-PWR
GND-PWRGND-PWR
R346
22K
L/LA
GND-PWR
AM_MONO
C333
100N
GND-PWR
5V
L304
10uH
5VC
R334
100R
SDA
R333
100R
SCL
R328
15K
GND-PWR
C330
4N7
GND-PWR
R331
2K2
R329
8K2
L305
10uH
R326
56K
R330
2K2
8V
D307
BA282
D304
LL4148
D303
LL4148
GND-PWR
C361
470P
GND-PWR
HOSD
R327
470R
HOUT
VERT
D302
LL4148
BCLG
GND-PWR
C328
100N
GND-PWR
CVBSOUT2
GND-PWR
V_AMP
R324
10K
GND-PWR
C358
470P
GND-PWR
D305
LL4148
R323
27K
C325
4N7
GND-PWR
GND-PWR
C352
22P
C356
0R
C324
100N
X301
XTAL4.43MHZ
X302
3.579MHZ HC49
GND-PWR
GND-PWR
GND-PWR
FB_OSD
C323
100N
C322
100N
C321
100N
R_OSD
G_OSD
B_OSD
R315
1K
R316
150R
R317
150R
R318
150R
CVBS_TXT
2
1
3
4
5
S301
RGB
GND-PWR
GND-PWR
R309
330K
D311
7.5V ZENER
D310
LL 4148
R387
10K
R388
47K
C353
22N
T314
BC848BLT1
GND-PWR
GND-PWR
C303
22N
C349
100N
GND-PWR
1
2
3
4
5
F301
K3953
IF1
IF2
C344
4N7
R361
680R
AGC
GND-PWR
C305
1N
C306
330N
GND-PWR
C348
10N
C350
220P
SC
C308
100N
L301
10uH
5V
C309
100N
GND-PWR
1
42
1HM
3
T301
44MH39PF
R335
100R
C343
100P
L302 8u2
C311
100N
GND-PWR
R307
1K5
R308
1K5
GND-PWR GND-PWR
CVBSEXT
GND-PWR
R389
390K
8V
DVD_Y/SC2_V
C345
100N
R303
120R
GND-PWR
C318
22N
C319
22N
C320
22N
CHR_DVD
B
G
R
FBEXT
R310
75R
R311
75R
R312
75R
GND-PWR
GND-PWR
R301
150R
L303
10uH
8V
GND-PWR
R337
330K
R336
330K
5VC
LC1
LC2
LC1
LC2
1
2
3
F303
TB01B
GND-PWR
C317
1U50
C313
1U50
C314
1U50
C315
1U50
C312
1U50
C310
100U16
C307
100U16
C301
1U16
C302
10U50
C304
1U50
C336
1U50
C332
100U16
C327
100U16
C326
1U50
C331
2.2U50
C335
4.7U50
GND-PWR GND-PWR
GND-PWR
GND-PWRGND-PWR
GND-PWR
GND-PWR GND-PWR
GND-PWR
8V
GND-PWR
ICATH
BCLG
ICATH
RED
GREEN
BLUE
B
G
R
FBEXT
CVBSEXT
DVD_Y/SC2_V
CHR_DVD
SC
AGC
IF1
IF2
L/LA
AM_MONO
SDA
SCL
VERT
HOUT
CVBSOUT2
V_AMP
FB_OSD
R_OSD
G_OSD
B_OSD
CVBS_TXT
HOSD
BCLG
J006
J015
J017
J018
J022
J023
J024
J039 J040
J044
J045
J048 J049
J061 J069
J065
J079J091
J235
J188
J195
J209
J226
J246
J247
J158
J168
D321
5V1 ZENER
D322
5V1 ZENER
D323
5V1 ZENER
D320
5V1 ZENER
(PAL I--J1981m)
0R OPTIONAL
N041
N048
N065
N067
N068
N082
N083
N084
N085
N103
N104
N106
N114
N132
N140N142
N160 N161N162
N164
N167
N190
N192
N195
N197
N214 N215 N217
N227
N228
N261
N262
N263N264
N265
N266
N267
N268
N269
N270
N271
N272
N273
N274
N275
N276
N277
N278
N279
N280
N281
N318
N319
N320N321
N327
N328
N329
N330
N331
N332
N333
N398
N399
N400
N401
N402
N403
N404
N405
N406
N407
N408
N409
N410
N411
N412
N413
N414
N415
N416
N437
N438
N439
N540
N541
N542
N543
N544
N545
N550
N560
N561
N680
N750
N757
N758
N765
N771
N772
N797 N798N800
J311
CVBSOUT1
CVBSOUT1
J313
F_15850_019.eps
220805
VIDEO
A5
A5

Related product manuals