EasyManua.ls Logo

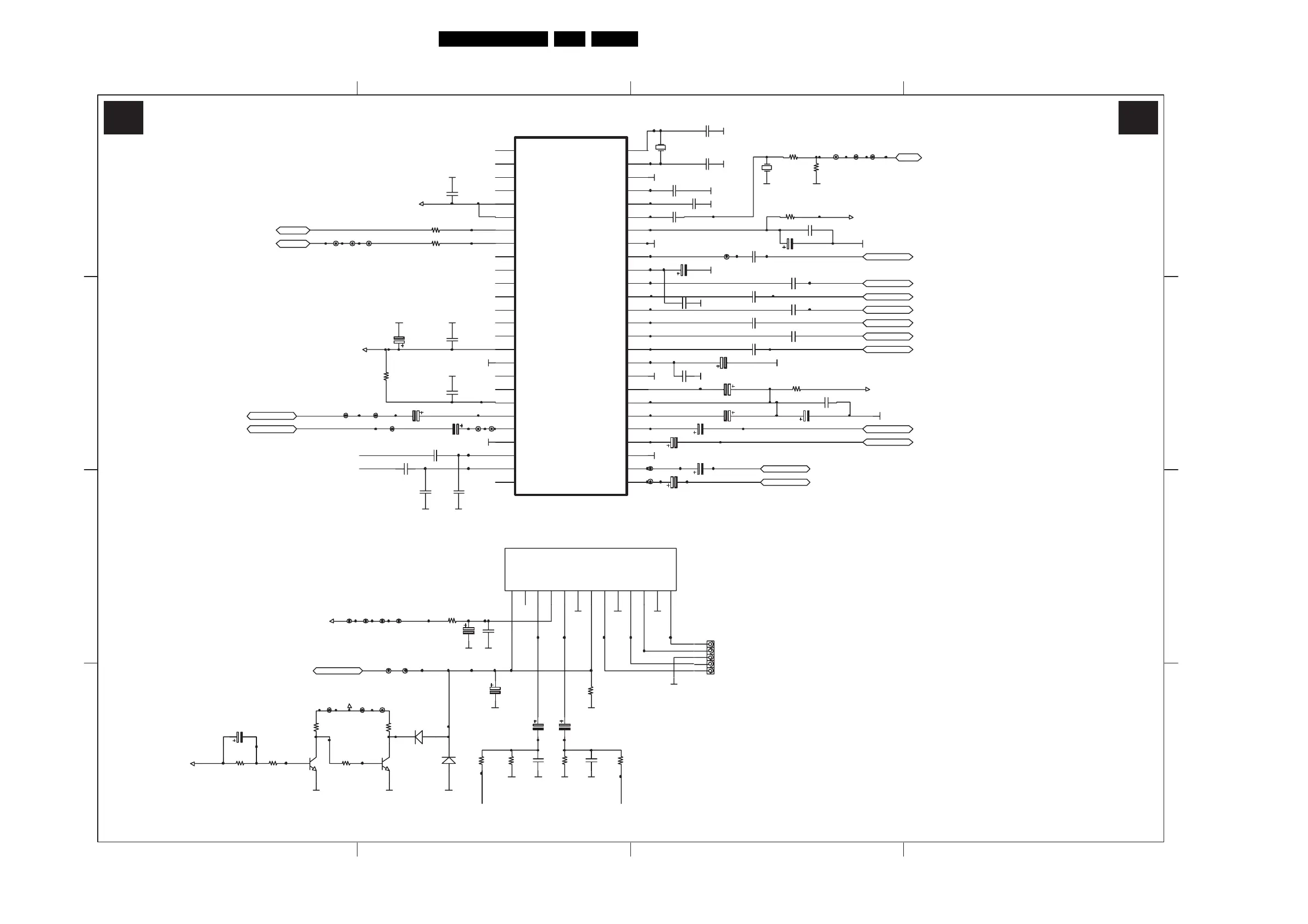
Philips TE3.1E CA - Main Panel: Sound (A3)

Philips TE3.1E CA
43 pages
Print Icon
To Next Page IconTo Next Page
To Next Page IconTo Next Page
To Previous Page IconTo Previous Page
To Previous Page IconTo Previous Page
Loading...
Circuit Diagrams and PWB Layouts
17TE3.1E CA 7.
Main Panel: Sound
1 2 3 4
A
B
C
D
4321
D
C
B
A
I2C_CL
7
I2C_DA
8
I2S_CL
9
I2S_WS
10
I2S_DA_OUT
11
I2S_DA_IN1
12
ADR_DA
13
ADR_WS
14
ADR_CL
15
DVSUP
16
DVSS
17
I2S_DA_IN2
18
NC
1
NC
19
RESETQ
20
DACA_R
21
DACA_L
22
VREF2
23
DACM_R
24
DACM_L
25
DACM_SUB
26
SC2_OUT_R
27
SC2_OUT_L
28
VREF1
29
SC1_OUT_R
30
SC1_OUT_L
31
CAPL_A
32
AHVSUP
33
CAPL_M
34
AHVSS
35
AGNDC
36
SC3_IN_L
37
SC3_IN_R
38
SC2_IN_L
39
SC2_IN_R
40
SC1_IN_L
41
SC1_IN_R
42
VREFTOP
43
MONO_IN
44
AVSS
45
AVSUP
46
ANA_IN1+
47
ANA_IN-
48
ANA_IN2+
49
TESTEN
50
XTAL_IN
51
XTAL_OUT
52
AUD_OL_OUT
2
D_CTH_OUT_1
3
D_CTR_OUT_0
4
ADR_SEL
5
STANDBYQ
6
I2C_CL
7
I2C_DA
8
I2S_CL
9
I2S_WS
10
I2S_DA_OUT
11
I2S_DA_IN1
12
ADR_DA
13
ADR_WS
14
ADR_CL
15
DVSUP
16
DVSS
17
I2S_DA_IN2
18
NC
1
NC
19
RESETQ
20
DACA_R
21
DACA_L
22
VREF2
23
DACM_R
24
DACM_L
25
DACM_SUB
26
SC2_OUT_R
27
SC2_OUT_L
28
VREF1
29
SC1_OUT_R
30
SC1_OUT_L
31
CAPL_A
32
AHVSUP
33
CAPL_M
34
AHVSS
35
AGNDC
36
SC3_IN_L
37
SC3_IN_R
38
SC2_IN_L
39
SC2_IN_R
40
SC1_IN_L
41
SC1_IN_R
42
VREFTOP
43
MONO_IN
44
AVSS
45
AVSUP
46
ANA_IN1+
47
ANA_IN-
48
ANA_IN2+
49
TESTEN
50
XTAL_IN
51
XTAL_OUT
52
AUD_OL_OUT
2
D_CTH_OUT_1
3
D_CTR_OUT_0
4
ADR_SEL
5
STANDBYQ
6
I2C_CL
7
I2C_DA
8
I2S_CL
9
I2S_WS
10
I2S_DA_OUT
11
I2S_DA_IN1
12
ADR_DA
13
ADR_WS
14
ADR_CL
15
DVSUP
16
DVSS
17
I2S_DA_IN2
18
NC
1
NC
19
RESETQ
20
DACA_R
21
DACA_L
22
VREF2
23
DACM_R
24
DACM_L
25
DACM_SUB
26
SC2_OUT_R
27
SC2_OUT_L
28
VREF1
29
SC1_OUT_R
30
SC1_OUT_L
31
CAPL_A
32
AHVSUP
33
CAPL_M
34
AHVSS
35
AGNDC
36
SC3_IN_L
37
SC3_IN_R
38
SC2_IN_L
39
SC2_IN_R
40
SC1_IN_L
41
SC1_IN_R
42
VREFTOP
43
MONO_IN
44
AVSS
45
AVSUP
46
ANA_IN1+
47
ANA_IN-
48
ANA_IN2+
49
TESTEN
50
XTAL_IN
51
XTAL_OUT
52
AUD_OL_OUT
2
D_CTH_OUT_1
3
D_CTR_OUT_0
4
ADR_SEL
5
STANDBYQ
6
I202 MSP 3415G
C219
22U50
C220
22U50
C221
22U50
C222
22U50
C223
10U50
C224
10U50
C226
10U50
C225
100N
GND-PWR
GND-PWR
R210
0R
8V
GND-PWR
C227
100N
C228
3.3U50
GND-PWR
GND-PWR
C229
330N
C230
330N
C231
330N
C232
330N
C233
330N
C234
330N
C235
100N
C236
3.3U50
GND-PWR
GND-PWR
C257
330N
C239
10U50
C238
100N
GND-PWR
R211
0R
5V
GND-PWR
C240
56P
C241
56P
C242
56P
C244
2P2
C245
2P2
GND-PWR
GND-PWR
GND-PWR
GND-PWR
GND-PWR
X201
18.432MHZ
R212
75R
R224
100R
GND-PWR
F201
TPSRD 4.43
GND-PWR
SC
AM_MONO
R1IN
L1IN
R2IN
L2IN
RDVD/SC2R
LDVD/SC2L
L1OUT
R1OUT
L2OUT
R2OUT
C207
100N
GND-PWR
5V
R207
100R
R208
100R
SCL
SDA
C208
10U50
C210
100N
GND-PWR
R209
47K
5V
GND-PWR
GND-PWR
C209
100N
GND-PWR
C218
1N
GND-PWR
C217
1N
GND-PWR
C216
470N
C215
470N
TV_S/R
TV_S/L
1NC.V
1
CN
2
1NIV
3
PUSV
4
2NIV
5
DNGS
6
2NC.V
7
+2TUO
8
2DNGP
9
-2TUO
01
-1TUO
11
1DNGP
21
+1TUO
31
I201
TDA7057Q
GND-PWR
GND-PWR
GND-PWR GND-PWR GND-PWR
VOL
R201
JMP
+12VA
GND-PWR
R206
4K7
GND-PWR
2
1
3
4
5
S202
H.P.
AUDIO AMPLIFIER
R204
1K
GND-PWR GND-PWR
R205
1K
GND-PWR
R203
4K7
R202
4K7
L/S_VT
R/S_VT
C201
1000U25
C206
10U50
C202
4.7U50
C203
4.7U50
C204
10N
C205
10N
SOUND PROCESSOR
VOL
SCL
SDA
AV2_AUDR
AV2_AUDL
L2OUT
R2OUT
L1OUT
R1OUT
R1IN
L1IN
R2IN
L2IN
RDVD/SC2R
LDVD/SC2L
AM_MONO
SC
AV2_AUDL
AV2_AUDR
C075
22U50
C077
22U50
J077J109 J110
J083 J084
J085 J105 J108
J200 J201 J202 J028
J233
J234
J153J139
J160 J136
J135
J111
GND-PWR
GND-PWR
D507
LL4148
D508
1N4148
T150
BC847B
T151
BC847B
R225
2k
R226
2k
R227
1K2
R228
22k
R229
100k
C258
100uf
GND-PWRGND-PWR GND-PWR
6V5
16V
J293 J294 J295
N019 N020N021
N022
N036
N038
N072
N073
N074
N086
N096
N097N098
N183
N220
N222
N226
N232
N247
N248 N249 N250
N255
N256
N257
N364 N365 N366 N367
N368
N369
N370
N371
N372
N373
N374
N375
N376
N377
N378
N379
N380
N381
N382
N383
N384
N385
N386
N387 N388
N389
N390
N391
N392
N393
N394
N524
N525 N526
N527
N528
N529
N537
N538
N539
N678
N679
N740
N742
N743
N746
N756
N759N760N761
N774
N775 N776
N782
N783
N802
N803 N804
C259
100N
GND-PWR
F_15850_017.eps
220805
SOUND
A3 A3

Related product manuals