EasyManua.ls Logo

Philips TE3.1E CA - Main Panel: EEPROM and MCU (A2 - A6)

Philips TE3.1E CA
43 pages
Print Icon
To Next Page IconTo Next Page
To Next Page IconTo Next Page
To Previous Page IconTo Previous Page
To Previous Page IconTo Previous Page
Loading...
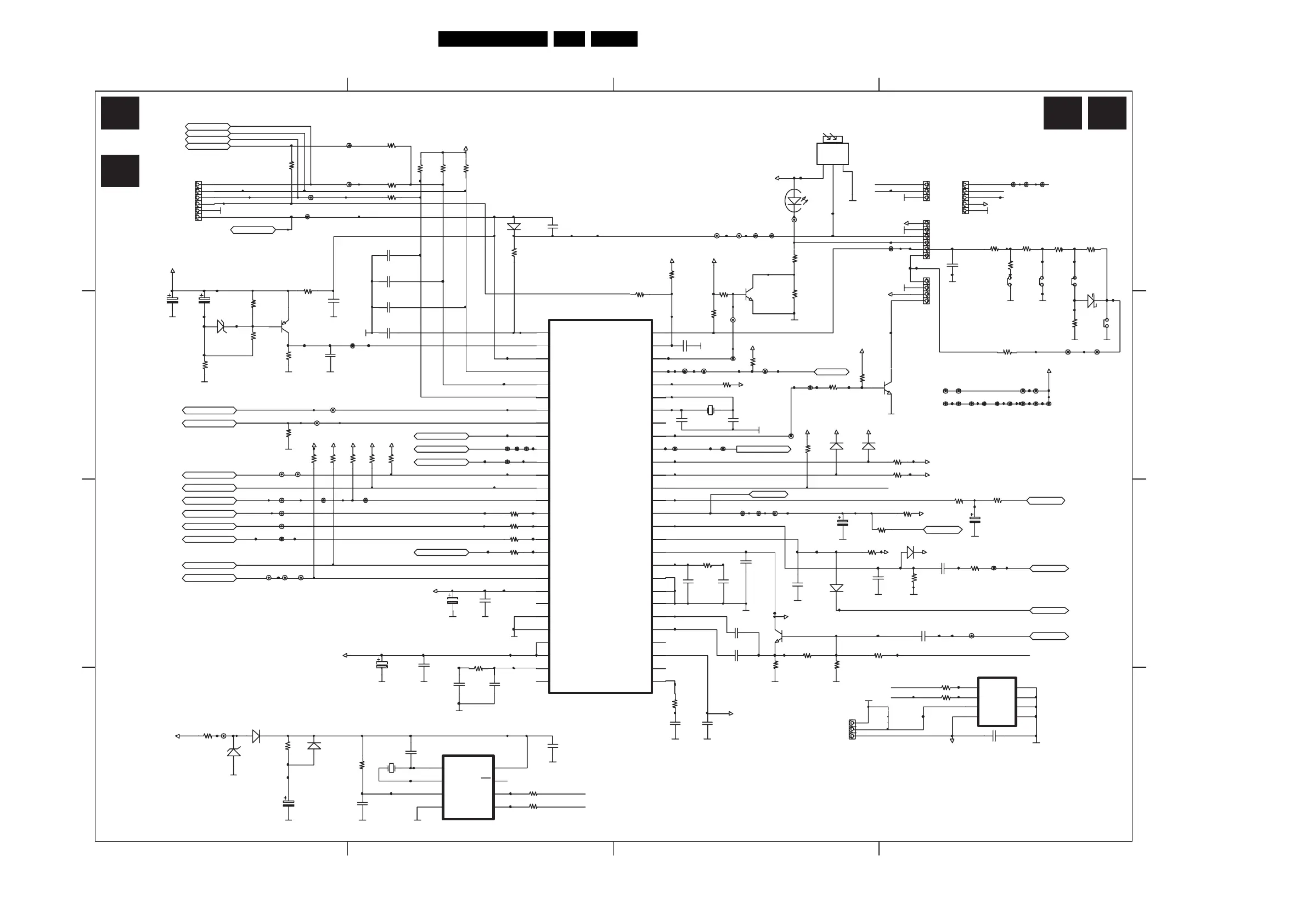
16TE3.1E CA 7.
Circuit Diagrams and PWB Layouts
Main Panel: EEPROM and MCU
1 2 3 4
A
B
C
D
4321
D
C
B
A
P20
1
RESET
2
P07
3
P06
4
P05
5
P04
6
P03
7
P02
8
P01
9
P00
10
P37
11
P36
12
P35
13
P34
14
BLUE
15
GREEN
16
RED
17
FB
18
SDA
19
SCL
20
VCC
21
JTDO
22
WSCF
23
WSCR
24
AVDD3
25
TEST
26
MCFM
27
JTCK
28
TXCF
29
CVBS0
30
AVDD2
31
JTMS
32
CVBS2
33
CVBS1
34
AGND
35
VSS
36
PLLF
37
PLLR
38
AVCC
39
HSYNC
40
VSYNC
41
P40
42
P41
43
P42
44
P43
45
P44
46
P45
47
P46
48
P47
49
OSCOUT
50
OSCIN
51
P25
52
P24
53
P23
54
P22
55
P21
56
P20
1
RESET
2
P07
3
P06
4
P05
5
P04
6
P03
7
P02
8
P01
9
P00
10
P37
11
P36
12
P35
13
P34
14
BLUE
15
GREEN
16
RED
17
FB
18
SDA
19
SCL
20
VCC
21
JTDO
22
WSCF
23
WSCR
24
AVDD3
25
TEST
26
MCFM
27
JTCK
28
TXCF
29
CVBS0
30
AVDD2
31
JTMS
32
CVBS2
33
CVBS1
34
AGND
35
VSS
36
PLLF
37
PLLR
38
AVCC
39
HSYNC
40
VSYNC
41
P40
42
P41
43
P42
44
P43
45
P44
46
P45
47
P46
48
P47
49
OSCOUT
50
OSCIN
51
P25
52
P24
53
P23
54
P22
55
P21
56
P20
1
RESET
2
P07
3
P06
4
P05
5
P04
6
P03
7
P02
8
P01
9
P00
10
P37
11
P36
12
P35
13
P34
14
BLUE
15
GREEN
16
RED
17
FB
18
SDA
19
SCL
20
VCC
21
JTDO
22
WSCF
23
WSCR
24
AVDD3
25
TEST
26
MCFM
27
JTCK
28
TXCF
29
CVBS0
30
AVDD2
31
JTMS
32
CVBS2
33
CVBS1
34
AGND
35
VSS
36
PLLF
37
PLLR
38
AVCC
39
HSYNC
40
VSYNC
41
P40
42
P41
43
P42
44
P43
45
P44
46
P45
47
P46
48
P47
49
OSCOUT
50
OSCIN
51
P25
52
P24
53
P23
54
P22
55
P21
56
I001
ST92195
C022
22P
C023
22P
X001
4MHZ
R030
10K
C034
56P
R008
4K7
R002
2K2
R061
0R
GND-PWR
+5V
R065
10K
+5V
CHR-SW
R057
10K
KEYB
GND-PWR
C029
22P
GND-PWR
R059
220R
R040
1K5
+5V
R054
4K7
R024
10K
GND-PWR
TXT-SW
+5V
R080 10K
5VS
R081 10K
12(3V3)V
D005
LL4148
+5V
+5V
D004
LL4148
+5V
2
1
3
4
6
5
S001
IR&LED
2
1
3
S004
COMPAIR
+5V
GND-PWR
GND-PWR
SCL
SDA
2
1
3
4
6
5
S002
DVD TV
R009
220R
D006
LL4148
GND-PWR
C025
1U50
R052
10K
R028
0R
GND-PWR
VOL
+5V
R060
4K7
DVD_STB
R032
4K7
DVD_SB
C041
GND-PWR
V_OSD
R045
10K
CD28
470N16VC024
470P
R027
4K7
GND-PWR GND-PWR
D002
LL4148
+5V
R044
10K
+5V
C031
100P
GND-PWR
D001
LL4148
HOSD
C030
22P
C019
4N7
R025
5K6
5VA
C020
100N
GND-PWR
T001
BC848BLT1
GND-PWR
R047
4K7
C040
470N
GND-PWR
R058
47K
R053
47K
JS01
0R
C016
470N
C015
100P
CVBS_TXT
TXT-SW
C014
470N
GND-PWR
5VA
R023
15K
C013
2N2
GND-PWR
2
1
3
4
5
SC01
SERVICE
GND-PWR
KEYB
SCL
SDA
T003
BC858BLT1
R056
4K7
R064
220R
R001
220R
R055
220R
R011
100R
D003
2.7V ZENER
C033
4N7
GND-PWR
GND-PWR GND-PWR
GND-PWR
C032
22P
GND-PWR
+5V
R063 0R
R062 0R
R034
10K
R033
4K7
R035
4K7
C002
22P
C027
22P
C028
22P
C026
22P
GND-PWR
DVD/SC2-SEL
AV_STATUS
R043
4K7
GND-PWR
S_SEL_1
S_SEL_2
S_SEL_3
L/LA
AV1/AV2
STDBY
R010
4K7
R007
4K7
R015
4K7
+5V+5V+5V
B_OSD
G_OSD
R_OSD
R016
1K
R017
1K
R018
1K
FB_OSD
R019
470R
SDA
SCL
GND-PWR
5VD
C005
100N
GND-PWR
GND-PWR
GND-PWR
5VA
C008
100N
GND-PWR
C010
2N2
C009
22P
R022
5K6
GND-PWR
R012
4K7
R013
4K7
+5V+5V
C006
47U25
C001
10U50
C004
100U16
C003
10U50
3
2
1
4
S003
REC_LED&EJECT
GND-PWR
+5V
VDATAIN
VDATAOUT
VCLK
VSTB
IR_DVD
CCV
DNG
RI
IR01
34836
+5V
GND-PWR
IR_TV
D013
STDBY
S_SEL_1
S_SEL_2
S_SEL_3
B_OSD
G_OSD
R_OSD
FB_OSD
DVD/SC2-SEL
AV_STATUS
L/LA
AV1/AV2
STDBY
SDA
SCL
CHR-SW
VOL
V_OSD
HOSD
CVBS_TXT
DVD_SB
DVD_STB
VDATAIN
VDATAOUT
VCLK
VSTB
IR_DVD
PTC
7
A0
1
A1
2
SDA
5
A2
3
USS
4
VDD
8
SCL
6
IC02 24C16
R049
100RR048
100R
C011
100N
+5V
2
1
3
JC01
EXT INFRARED
SDA
SCL
R004
820R
R051
470R
R005
560R
R006
1K5
SW04
SW01 SW02
SW03
R003
220R
VOL+
VOL-
CH+ CH-
XTAL1
1
XTAL2
2
RST
3
VSS
4
SDA
5
SCL
6
INT
7
VDD
8
U004
PCF8593
R122 100R
R121 100R
Y002
32.768KHZ HC49S
C123
22P
C043
100N
R123
10K
C042
100N
R120 1K
D050
LL4148
D052
1N5226B 3.3 V ZENER
D051
LL4148
R124
2K2
C045
470U16
SUPERCAP 0.1F
6V5
SCL
SDA
RTC
GND-PWR
GND-PWR
GND-PWR
GND-PWR
GND-PWRGND-PWRGND-PWR
GND-PWR
T005
BC848BLT1
T002
BC848BLT1
R072
10K
J007
J008
J009
J011
J019 J029J058
J066
J074J082 J175J176
J177
J181
J182J183J184J185J186J274J275
5V
J075
J078 J087 J106
J090
J092 J093
J094
J100
J098
J102 J103
J241
J147
J148
J149
J164
J129 J130 J131
J116J117J118J121
J114J115
J119
J112
J122
J124
J126
J125
J127
R178
18K
R179
0R
DVD OPT.
RW OPT.
J134 J173
BRST_ON/OFF
BRST_ON/OFF
J626
J627
J998
5VM
+5VDVDRW
+5VDVDRW
J291
C080
10N
D030
BAT85
R076
1K5
GND-PWR
GND-PWR
GND-PWR
GND-PWR
R077
5K6
J300J301
10U
N003
N005
N006
N010
N030N031
N032
N033 N034
N035
N037
N040N043
N046
N047
N049
N055
N070
N093
N094
N095
N101 N102
N109
N110
N115
N116
N117N118
N119
N130N131
N136
N137N138
N139
N144N147
N163
N168
N175
N177
N179
N194
N201
N202
N203
N204 N205 N206
N207
N208
N209N210
N211
N216
N236
N237
N238
N239
N240
N242
N292
N302
N309
N339
N340
N341
N342
N343
N344
N345
N346
N347
N348
N349
N350
N351
N352
N353
N354
N355
N356
N424
N467
N468
N469 N470
N471
N472
N473
N474
N477
N478
N479
N484
N485
N486
N487
N488
N489
N490
N494
N495 N496
N497
N506
N507
N508
N639
N640
N660
N661
N662
N663 N664
N665
N722
N723
N727
N728
N736
N737
N751
N753
N754
N755
N764
N768
N769
N770
N777
N778
N779
N784
N786
N789
N795
N796
N807
F_15850_016.eps
220805
A2
MCU
EEPROM
A6
A2 A6

Related product manuals