EasyManua.ls Logo

Philips TE3.1E CA - Fault Finding

Philips TE3.1E CA
43 pages
Print Icon
To Next Page IconTo Next Page
To Next Page IconTo Next Page
To Previous Page IconTo Previous Page
To Previous Page IconTo Previous Page
Loading...
Service Modes, Error Codes and Fault Finding
EN 9TE3.1E CA 5.
5.2 Fault Finding
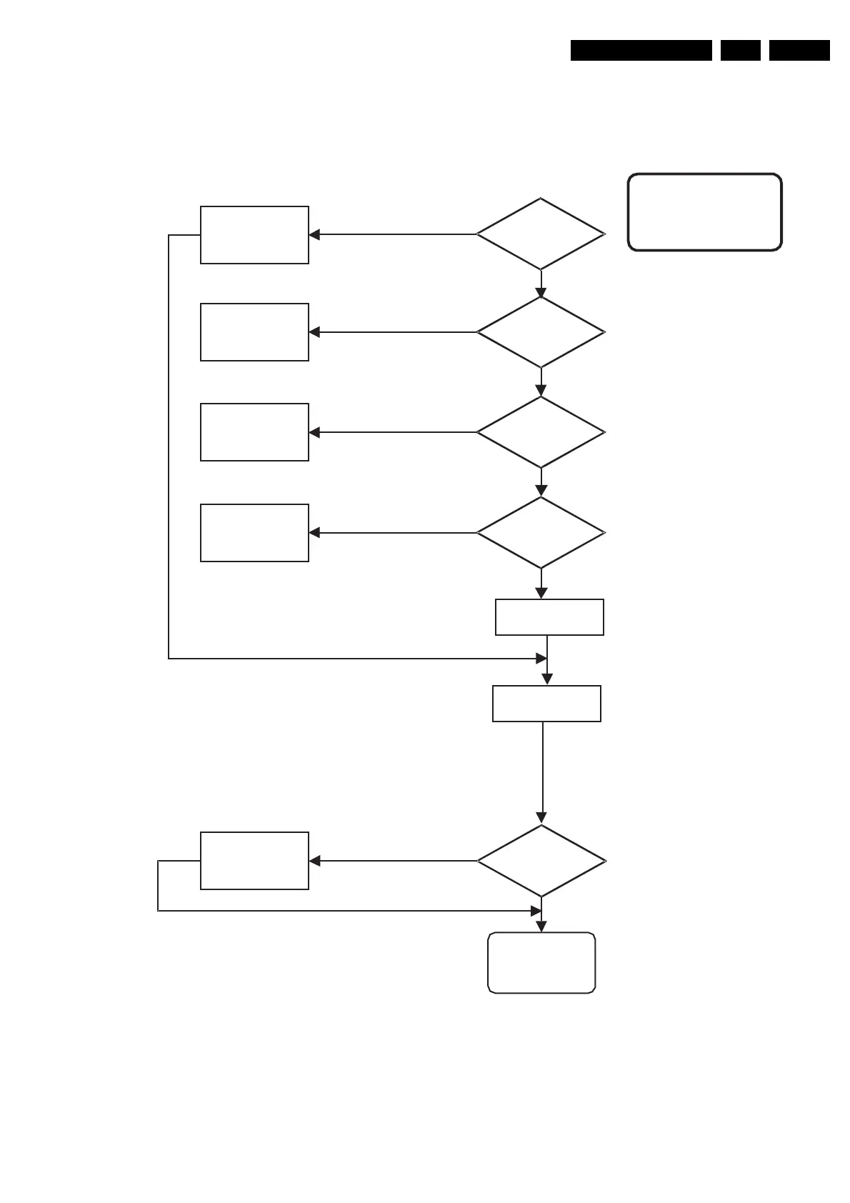
5.2.1 Fault Tracing Diagram for Power Supply
Figure 5-2 Fault Tracing
D101-04
C101-04
C106, T101
YES
Fuse
F1
Defective
Switched mode
Power Supply defective,
+123V is missing or
level is wrong
R107, R105
open
circuit
NO
NO
Voltage at
drain of
T101
YES
R104
YES
Voltage at
I101 pin 3
< 1V
NO
R111, D107
D116,
YES
start-up
voltage pin
8
< 8V
NO
NO
I101
Measure
V102, R159
NO
+123V
adjustable with
V101
YES
Control range of
switched-mode
Power Supply
F_15850_006.eps
160805

Related product manuals