EasyManua.ls Logo

Piper ARCHER III - Page 157

Piper ARCHER III
422 pages
Print Icon
To Next Page IconTo Next Page
To Next Page IconTo Next Page
To Previous Page IconTo Previous Page
To Previous Page IconTo Previous Page
Loading...
SECTION 7
PA-28-181, ARCHER III DESCRIPTION & OPERATION
SECTION 7
PA-28-181, ARCHER III DESCRIPTION & OPERATION
ISSUED: JULY 12, 1995 REPORT: VB-1611
7-11
ISSUED: JULY 12, 1995 REPORT: VB-1611
7-11
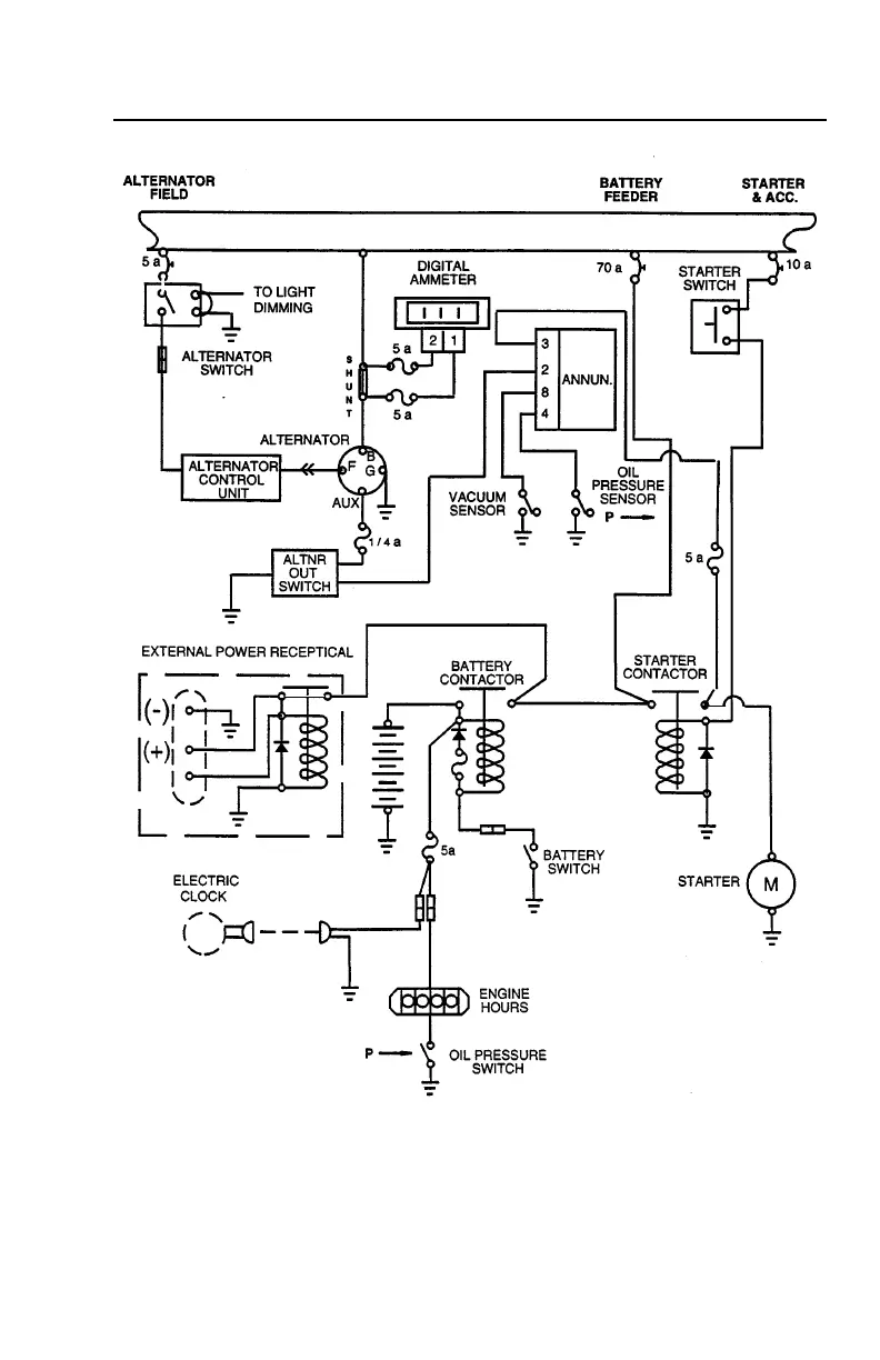
ALTERNATOR AND STARTER SCHEMATIC
Figure 7-11
ALTERNATOR AND STARTER SCHEMATIC
Figure 7-11

Table of Contents

Related product manuals