EasyManua.ls Logo

Potter PFC-7500 - Remote Station Reversing Relay Connection

Potter PFC-7500
28 pages
Print Icon
To Next Page IconTo Next Page
To Next Page IconTo Next Page
To Previous Page IconTo Previous Page
To Previous Page IconTo Previous Page
Loading...
20
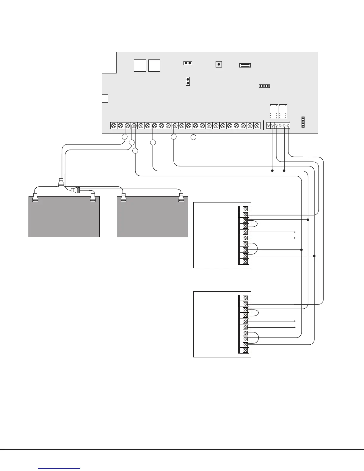
22.9 Remote Station Reversing Relay Connection
AC
1
3
+B
5
BELL
6
SMK
11
Z1A+
7
RED
8
YEL
9
GRN
10
BLK
2
AC
4
-B
12
Z1A-
13
Z1B+
14
Z1B-
15
Z2+
16
Z2-
17
Z3+
18
Z3-
19
Z4+
20
Z4-
21
Z5+
22
Z5-
N/O
N/C
COM
N/O
N/C
COM
J11
1
2
3
4
J12
OUTPUT 2
OUTPUT 1
MAIN
BACKUP
Telephone
Connections
J4
J5
Silence/Reset
Header
J13
Bell
Monitor
J14
Silence/Reset
Button
Silence/Reset
Push for 1 Second
Panel
Reset
J10 Trouble Annunciator Header
Relay Sockets for Optional
Form C Outputs on J11
PFC-7500 Series Commercial Fire
Panel
+-+
-
Black
Red
S
Alternate Alarm
Combo Alarm
Auxiliary Power In
+ Signal Vo ltage In
+ To Remote Receiver
- To Remote Receiver
- Signal Vo ltage In
EARTH GROUND
GROUND
GROUND
Up to 60 hours of battery standby time can be supplied using two 7.7 Ah, sealed,
Lead-Acid batteries.
All modules must be installed in an enclosure connected by no more than 20 feet of
conduit.
This configuration transmits alarm and trouble signals only and does not transmit
Supervisory signals.
For complete system reports, use the 2-line dialer capability of the panel.
Reversing Relay Module
Radionics Model D127
5mA Standby, 55mA Alarm @12 VDC
Alternate Alarm
Combo Alarm
Auxiliary Power In
+ Signal Vo ltage In
+ To Remote Receiver
- To Remote Receiver
- Signal Vo ltage In
EARTH GROUND
GROUND
GROUND
Reversing Relay Module
Radionics Model #D127
5mA Standby, 55mA Alarm @12 VDC
S
To Telephone Line
To Telephone Line
S
= Supervised Circuit
Intended for connection to a polarity
reversal circuit of a remote station
receiving unit having compatible
ratings.
S
S
S
Fire Trouble Output 2
Fire Alarm Output 1
Note: Output 1 must be programmed as a Fire Alarm
Output and Output 2 must be programmed as a Fire
Trouble Output.

Table of Contents