EasyManua.ls Logo

Princeton Instruments PI-MAX System - Additional Experiments; Introduction

Princeton Instruments PI-MAX System
238 pages
Print Icon
To Next Page IconTo Next Page
To Next Page IconTo Next Page
To Previous Page IconTo Previous Page
To Previous Page IconTo Previous Page
Loading...
92 PI-MAX/PI-MAX2 System Manual Version 5.F
4. After setting the
trigger frequency, set
the gating
parameters. When
the 500 ps option is
enabled, you will see
"2 ns Board Is
Enabled" on the
gating setup dialogs
(for example, on the
Repetitive Gating
dialog in Figure 40).
Figure 40. Repetitive Gating dialog box
5. Before taking data, verify that about 10 minutes has elapsed since you
enabled the Fast Pulse Option. This will ensure that the acquired data will
be valid.
Additional Experiments
Introduction
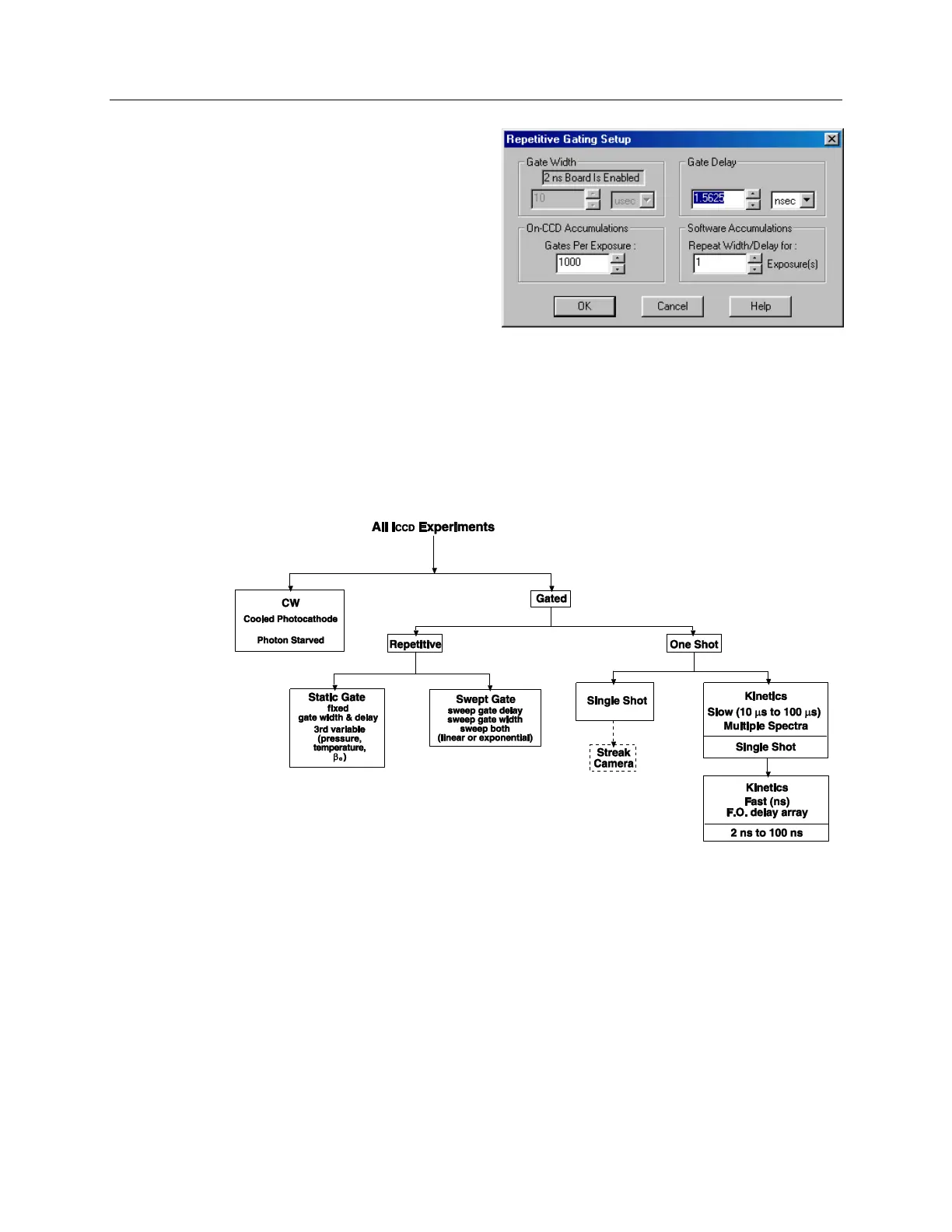
Figure 41. Experiments with the PI-MAX
Figure 41 illustrates the kinds of experiments that can be performed with a PI-MAX
detector and PTG. Of the many gated measurements that can be performed with a
PI-MAX and PTG, most will fall in one of the following categories:
Static Gate: This type of experiment may also be referred to as “Repetitive-
Continuous”. There is a repetitive trigger, and the Gate Width and Gate Delay are
fixed. Some variable in the experiment such as pressure, concentration, wavelength
or temperature is varied.
Swept Gate: In this type of experiment, Gate Width, Gate Delay, or both may be
varied.

Table of Contents

Related product manuals