EasyManua.ls Logo

PROEL HPX900 - HPX1200;2400;2800 Malfunction Analysis on SMPS Control Circuit; Malfunction Analysis on SMPS Control Module Circuit

PROEL HPX900
24 pages
Print Icon
To Next Page IconTo Next Page
To Next Page IconTo Next Page
To Previous Page IconTo Previous Page
To Previous Page IconTo Previous Page
Loading...
13
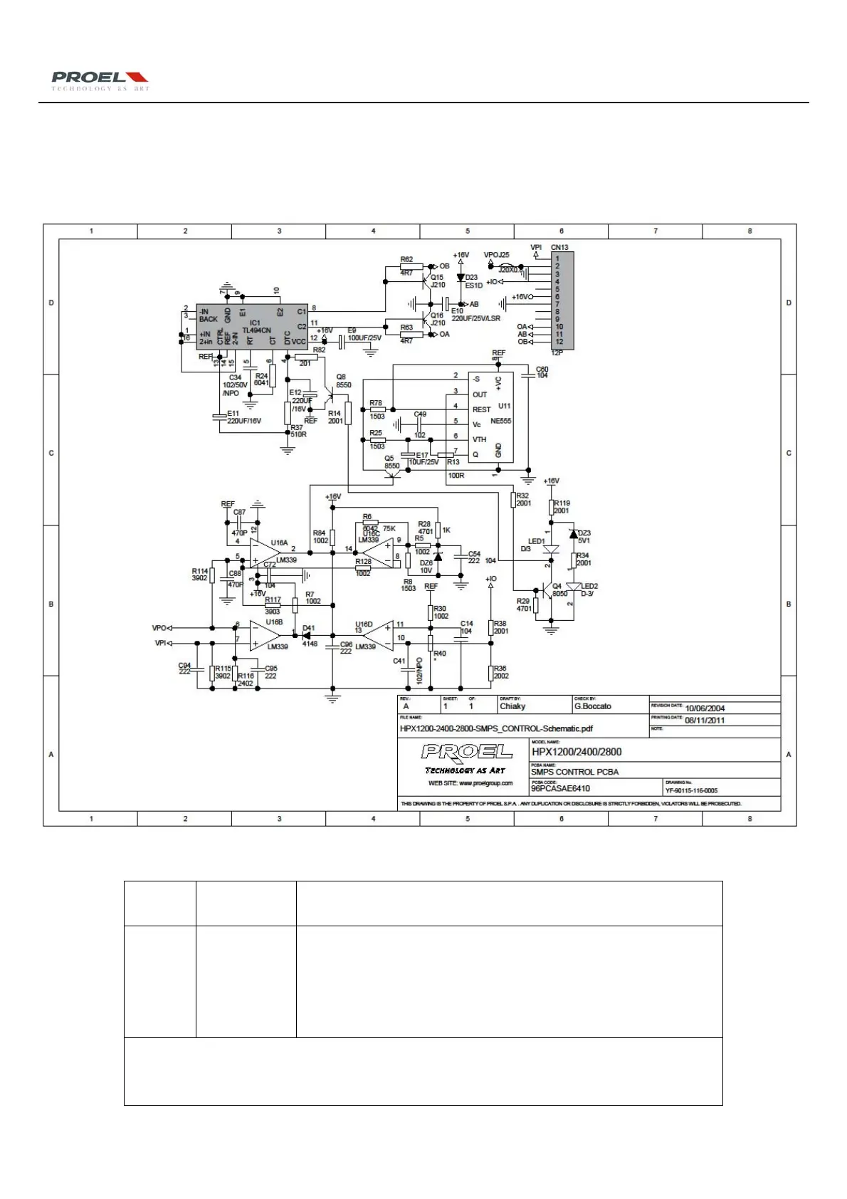
8HPX1200/2400/2800Malfunction Analysis on SMPSCONTROL
Circuit
8.1CircuitDiagramofSMPSCONTROL
8.2MalfunctionAnalysisonSMPSCONTROLModuleCircuit
Sequence
No.
Circuit
Function
Failure
1 SMPSControl
Theequipmentisunavailabletostart;
Protectionfunctionwillbeactivatedwheninlowimpedanceoutput;
Cyclicprotectionoftheswitchpower;
Delay start, overvoltage PROT, lowvoltage PROT and over current
PROT.
RepairingGuide:
1)Whenrepairingthecontrolboard,youcancuteveryprotectcircuitgraduallyfoundthedefective
area!

Related product manuals