EasyManua.ls Logo

PTF 3207A - Clock Architecture

PTF 3207A
65 pages
Print Icon
To Next Page IconTo Next Page
To Next Page IconTo Next Page
To Previous Page IconTo Previous Page
To Previous Page IconTo Previous Page
Loading...
Go to Contents Precise Time and Frequency, Inc., 50L Audubon Road, Wakefield, MA 01880, USA ptf 3207A rev G
Tel: +1-781-245-9090 e-mail: info@ptfinc.com www.ptfinc.com pg. 6
******************************************************************************
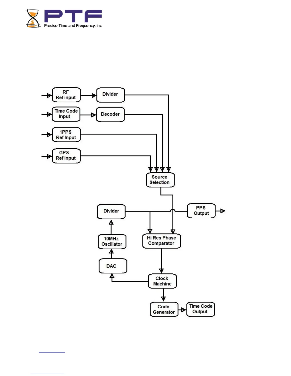
Clock Architecture
The following figure provides a simplified view of the ptf 3207A’s clock architecture.