EasyManua.ls Logo

Pullmaster M5 Series - Typical Hydraulic Circuit

Pullmaster M5 Series
251 pages
Print Icon
To Next Page IconTo Next Page
To Next Page IconTo Next Page
To Previous Page IconTo Previous Page
To Previous Page IconTo Previous Page
Loading...
PAGE 8
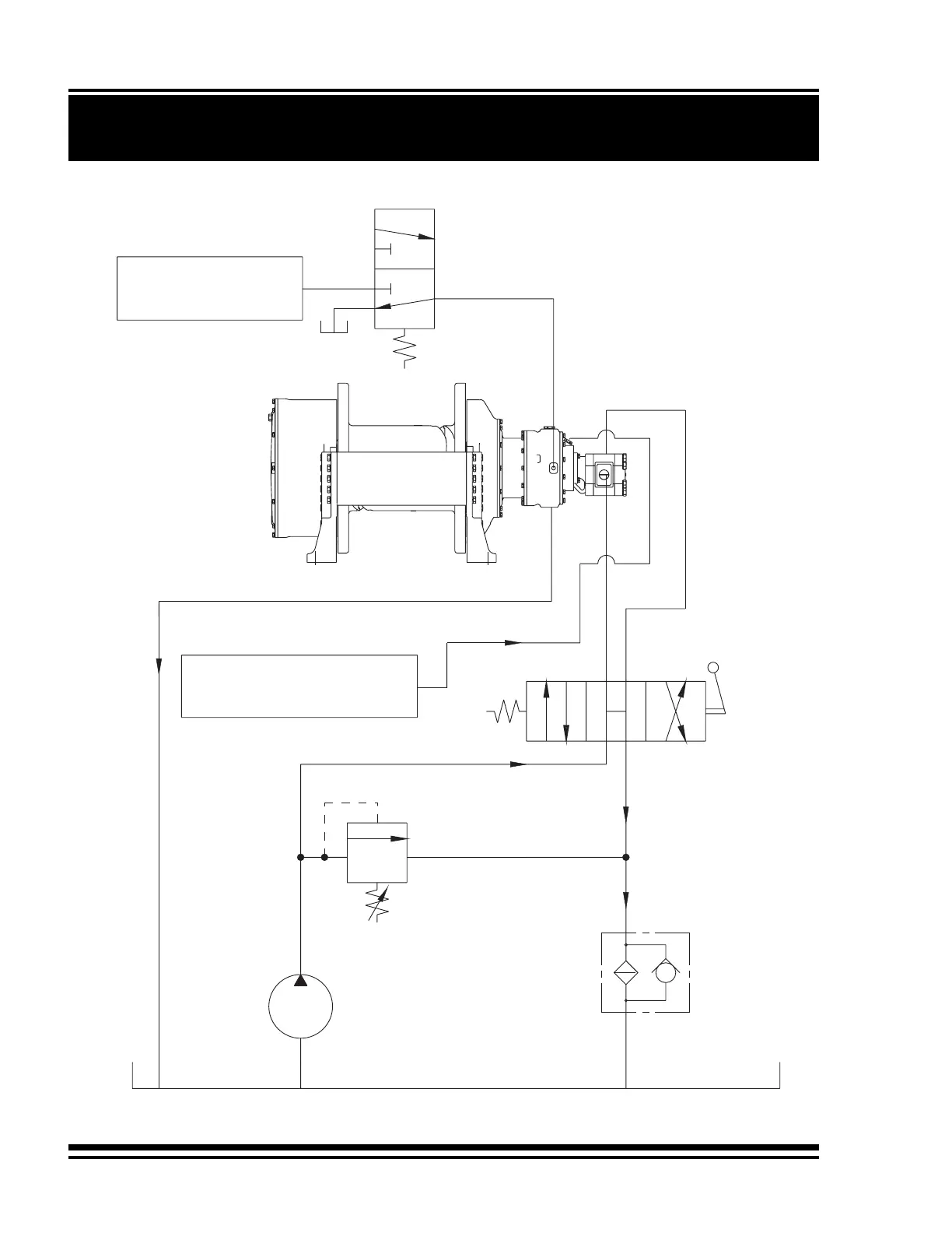
TYPICAL HYDRAULIC CIRCUIT
HC-H/M75-STD
EXTERNAL BRAKE
RELEASE 800 PSI
(55 BAR) AT 1 L/MIN
FILTER
PUMP
HYDRAULIC
RESERVOIR
CONTROL VALVE
(MOTOR SPOOL)
4-WAY SPRING
RETURN TO CENTER
CIRCULATION RETURN
LINE (MUST GO DIRECT
TO RESERVOIR)
CIRCULATION SUPPLY LINE
H75:9(US)GPM (34 L/MIN)
M75:7(US)GPM (26 L/MIN)
PRESSURE
RELIEF VALVE
354 REV.030819

Related product manuals