EasyManua.ls Logo

Pullmaster M5 Series - Page 92

Pullmaster M5 Series
251 pages
Print Icon
To Next Page IconTo Next Page
To Next Page IconTo Next Page
To Previous Page IconTo Previous Page
To Previous Page IconTo Previous Page
Loading...
PAGE 7
HC-M12-E
245 REV.990710
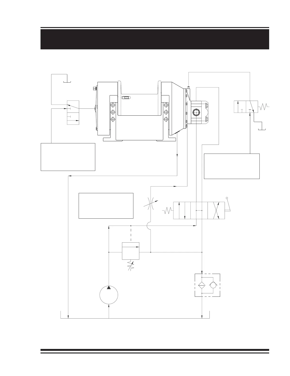
TYPICAL HYDRAULIC CIRCUIT
400 PSI [28 BAR]
PRESSURE REQUIRED
FOR MODELS SUPPLIED
WITH FREESPOOL
OPTION
FILTER
HYDRAULIC
PUMP
RESERVOIR
CONTROL VALVE
(MOTOR SPOOL)
4-WAY SPRING
RETURN TO CENTER
PRESSURE
RELIEF VALVE
CIRCULATION RETURN LINE
(MUST GO DIRECT
TO RESERVOIR)
CIRCULATION SUPPLY LINE
M12: 3.5 (US) GPM [13 LPM]
H12: 4.5 (US) GPM [17 LPM]
(EXTERNAL CIRCULATION
MODELS ONLY)
800 PSI [55 BAR]
2(US)GPM [8 L/MIN]
REQUIRED FOR MODELS
SUPPLIED WITH EXTERNAL
BRAKE RELEASE OPTION

Related product manuals