EasyManua.ls Logo

Quickie Freestyle M11 - Schémas de Câblage

Quickie Freestyle M11
40 pages
Print Icon
To Next Page IconTo Next Page
To Next Page IconTo Next Page
To Previous Page IconTo Previous Page
To Previous Page IconTo Previous Page
Loading...
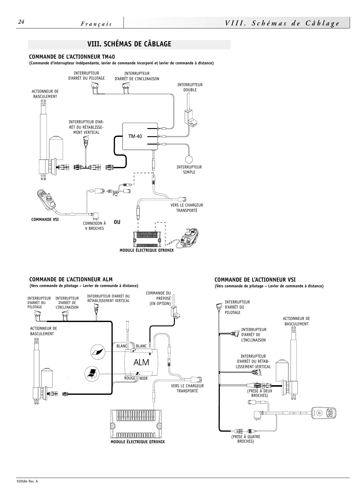
VIII. SCHÉMAS DE CÂBLAGE
930584 Rev. A
24
Franç ais
VIII. Sché mas de Câ blage
COMMANDE DE LACTIONNEUR TM40
(Commande d’interrupteur indépendante, levier de commande incorporé et levier de commande à distance)
COMMANDE DE LACTIONNEUR ALM
(Vers commande de pilotage Levier de commande à distance)
COMMANDE DE LACTIONNEUR VSI
(Vers commande de pilotage Levier de commande à distance)
OU
INTERRUPTEUR
DOUBLE
COMMANDE DU
PRÉPOSÉ
(EN OPTION)
INTERRUPTEUR
D’ARRÊT DU PILOTAGE
INTERRUPTEUR
D’ARRÊT DU
PILOTAGE
INTERRUPTEUR
D’ARRÊT DU
PILOTAGE
INTERRUPTEUR
D’ARRÊT DE L’INCLINAISON
INTERRUPTEUR
D’ARRÊT DE
L’INCLINAISON
VERS LE CHARGEUR
TRANSPORTÉ
ACTIONNEUR DE
BASCULEMENT
INTERRUPTEUR
D’ARRÊT DE
LINCLINAISON
BLANC
BLANC
NOIR
ROUGE
ACTIONNEUR DE
BASCULEMENT
ACTIONNEUR DE
BASCULEMENT
INTERRUPTEUR D’AR-
RÊT DU RÉTABLISSE-
MENT VERTICAL
CONNEXION À
9 BROCHES
VERS LE CHARGEUR
TRANSPORTÉ
INTERRUPTEUR D’ARRÊT DU
RÉTABLISSEMENT VERTICAL
INTERRUPTEUR
D’ARRÊT DU RÉTAB-
LISSEMENT VERTICAL
(PRISE À DEUX
BROCHES)
(PRISE À QUATRE
BROCHES)
INTERRUPTEUR
SIMPLE
COMMANDE VSI
MODULE ÉLECTRIQUE QTRONIX
MODULE ÉLECTRIQUE QTRONIX
All manuals and user guides at all-guides.com

Table of Contents

Related product manuals