EasyManua.ls Logo

Raytheon Beech Baron E55 - Page 760

Raytheon Beech Baron E55
903 pages
Print Icon
To Next Page IconTo Next Page
To Next Page IconTo Next Page
To Previous Page IconTo Previous Page
To Previous Page IconTo Previous Page
Loading...
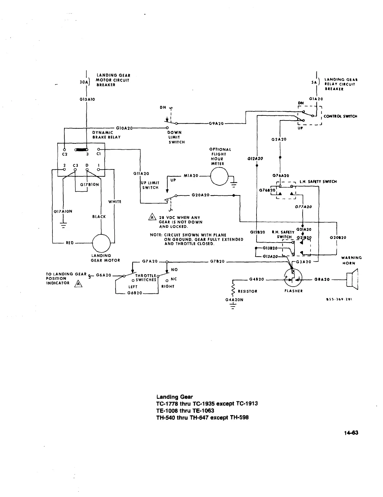
LANDING
GEAR
30*)
MOIORCIRCUIT
LANDING
GEAR
BREAKER
RtlAl
CIRCUIT
l11AKIR
GISAIO
G1*fO
DH
DNcP
’_-77
CONTROL
IwnCx
-1~----,,,,,
L___:
GIOA20--------o
I
I
UP
DYNAMIC
DOWN
BRAKE
RELAY
LIMIT
G1*20
SWITCH
OPTIONAL
Ci
3
C1
I
I
FLIGHT
HOUR
OI1AZO
2
C3
D
1
I
METER
OllA20
M1A20
Ora*10
G17810N
P
LIMIT
r"
oral20
rl-
L.H.
SAFETY
SWITCH
WITCH
0101120
i-LI
WHITE
OJ~*30
017A10N
S´•
I
BLACK
n
18
voc
WHIN
~NI
GEAR
IS
NOT
DOWN
AND
LOCKED.
01~*20
011~10
R.n.
5*itrr
NOTE:
CIRCUIT
SHOWN
WITH
PLANE
SWITCH
021120
C1OI10
ON
GROUND.
GEAR
FULLY
EXrEND1D
RtD
AND
THROTTLE
CLOSED.
I
LANDING
t~::::
WARNING
GEAR
MOTOR
07A10
---0-----------
07b20
\rt3A20
HORN
NO
TO
LANDING
GEAR
S_
G6A20
THROTTLE
P
POSITION
oSWnCHtS
O
NC
04110
01*~0
INolcnrba
n
LtFT
RIGHT
1~
FLASHER
GbB?O
RESISTOR
04A20N
-L
Lending
Gear
TC1778
thru
TC-1935
except
TC-1913
TE-1008
thru
TE´•1063
TH-540
thru
TH-647
except
TH-598
1C83

Table of Contents

Related product manuals