EasyManua.ls Logo

RCA RDR9000

RCA RDR9000
352 pages
To Next Page IconTo Next Page
To Next Page IconTo Next Page
To Previous Page IconTo Previous Page
To Previous Page IconTo Previous Page
Loading...
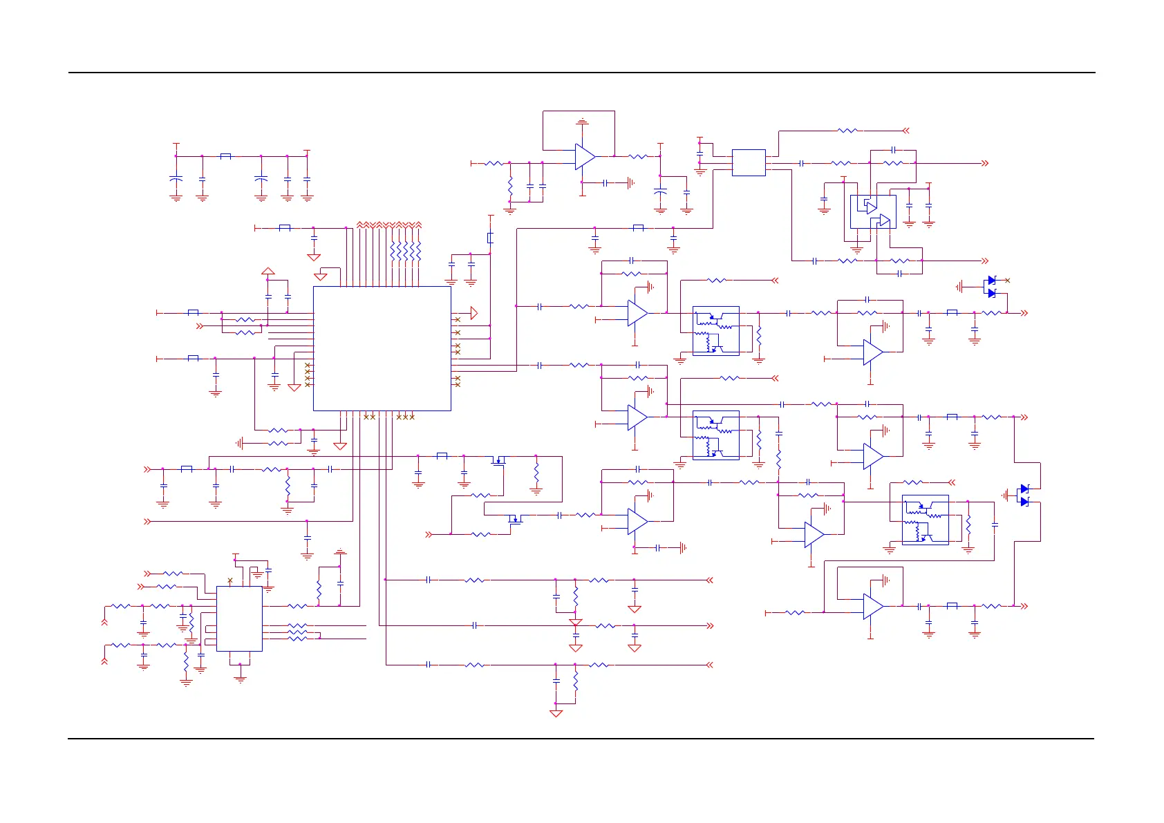
Service Manual 7. UHF3 (350-400 MHz) Information
154
R3113
nc
VREF
R3010 33
C3057
470pF
L3009
BLM18HE601SN1
1 2
C3058
470pF
L3005
BLM18HE601SN1
1 2
C3031
470pF
C3030
470pF
C3033 68pF
R3023 22K
C3055
470pF
R3035
2.4K
9V3
R3033
18K
R3037 30KC3051 1uF
R3009 33
D3000
MMBZ20
321
R3008 33
R3110
3K
+
-
U3004D
NJM2902V
14
4 11
12
13
R3007 33
R3006 33
3V3A
C3002
0.1uF
VREF
R3021
100K
C3040
1uF
R3054 33
SEL1_ADC
R3026
100K
R3041
30K
C3029 1uF
C3056 1uF
C3038 22uF/25V
C3041
470pF
L3007
BLM18HE601SN1
1 2
C3042
470pF
RX_Audio
R3053 47K
R3015
18K
9V3
VREF
Slot2 Audio
Slot1 Audio
09 CODEC
9V3
R3039 33
R3014 33
+
-
U3001A
NJM2902V
1
4 11
3
2
9V3
R3055
10K
U3005
NLAS4783BMN1R2G
4
10
11
12
1
2
3
6 5
14
16
15
13 9
8
7
17
R3017 10K
R3027 15K
VREF
C3035
0.01uF
3V3A
3V3A
3V3D
1V8D
L3006
BLM15AG601SN1
1 2
9V3
3V3A
CODEC_98_CLK
OP_AF_OUT
CODEC_PWT
CODEC_98_Dout
CODEC_98_Din
CODEC_CS
CODEC_MIC
/CODEC_RST
CODEC_SSI_DO
CODEC_CLK
CODEC_SSI_DI
BT_CODEC_BCLK
BT_CODEC_FCLK
OP_AF_IN
R3056 33
/CODEC_DAV
C3053
470pF
R3057 33
C3052
470pF
L3003
BLM15AG601SN1
1 2
C3039
0.1uF
R3060
10K
C3021
0.01uF
C3049 1uF
C3063 1uF
C3068
1uF
L3008
BLM15AG601SN1
1 2
VREF
C3066
470pF
C3073 1uF
C3060
0.1uF
C3016
0.22uF
R3029
100
C3065
470pF
L3001
BLM15AG601SN1
1 2
C3025
0.22uF
C3028 220pF
C3024
0.01uF
R3016 100K
C3071
470pF
C3062
0.1uF
C3072
470pF
L3004
BLM15AG601SN1
1 2
R3002
100
C3034
2.2uF
C3074
0.01uF
SEL2_ADC
R3049
10K
R3058
10K
R3044
10K
C3064
470pF
R3020 10K
R3114
nc
+
-
U3001D
NJM2902V
14
4 11
12
13
Q3003
2SK1824
1
3 2
Q3005
2SK1824
1
32
SEL2_ADC
SEL1_ADC
C3048 1uF
R3031 47K
R3059 470K
R3045
10K
TLV320AIC29IRGZR
U3003
1
2
3
4
5
6
7
8
9
10
11
12
13
14
15
16
17
18
19
20
21
22
23
24
25
26
27
28
29
30
31
32
33
34
35
36
37
38
39
40
41
42
43
44
45
46
47
48
49
R3018 20K
VREF
R3036 100K
C3050 120pF
R3040 100K
C3054 220pF
C3059
1uF
VREF
C3015
0.1uF
R3043
100K
Public_Addr_Ctrl
R3038 33
Q3002
EMD22
1
2
4 3
6
5
+
-
U3001C
NJM2902V
8
4 11
10
9
+
-
U3004C
NJM2902V
8
4 11
10
9
C3022
2.2uF
Mic_PA_Ctrl
Handset_Audio_Ctrl
+
-
U3001B
NJM2902V
7
4 11
5
6
R3047 0
+
-
U3004C
NJM2902V
8
4 11
10
9
VREF
C3023 220pF
R3003 9.1K
R3012 47K
VREF
C3027 1uF
C3001 220pF
C3013
0.1uF
C3014
470pF
9V3
C3003 1uF
R3032
100K
R3011 9.1K
R3004 47K
Q3001
EMD22
1
2
4 3
6
5
C3020 1uF
R3024 33
SPK_SEL
RX_PA_Ctrl
INT_SPK_Audio
EXT_SPK_Audio
R3001 33
-
+
+
-
B
A
A OUT
B OUT
A-
A+
B+
B-
V+
V-
U3002
NJM2904V
1
2
3
4 5
6
7
8
C3008
1uF
9V3
C3009
0.01uF
C3010 0.1uF
9V3
L3000
BLM18HE601SN1
1 2
R3000 47K
R3052 3K
R3048 0
+
C3005
22uF/25V
12
R3046 0
R3050 3K
C3006
0.1uF
C3007
0.01uF
9V3A
C3004
0.1uF
+
C3000
22uF/25V
12
R3005
47K
9V3
C3067 1uF
L3010
BLM18HE601SN1
1 2
C3069
470pF
PA_Audio
C3070
470pF
C3026 1uF
R3051
100
Handset_Audio
R3025
18K
C3036 22uF/25V
R3034
10K
R3019
100
C3146
470pF
R3013 20K
C3019 220pF
R3112
nc
+
-
U3004B
NJM2902V
7
4 11
5
6
C3147
470pF
R3030 33
Pr_ADC
R3108
3K
CV_ADC
Pf_ADC
R3022 22K
TEM_DET_ADC
C3032 22uF/25V
VOLT_ADC
C3061 0.1uF
Q3000
EMD22
1
2
4 3
6
5
D3001
MMBZ20
C3148
470pF
L3002
BLM18HE601SN1
1 2
C3149
470pF
C3017
470pF
C3018
470pF
+
C3011
22uF/25V
12
C3012
0.1uF
U3000
TS5A3159DCKR
NO
1
GND
2
NC
3
COM
4
VCC
5
IN
6
9V3
C3037 39pF
R3028 100K
9V3

Table of Contents