EasyManua.ls Logo

RCA RDR9000

RCA RDR9000
352 pages
To Next Page IconTo Next Page
To Next Page IconTo Next Page
To Previous Page IconTo Previous Page
To Previous Page IconTo Previous Page
Loading...
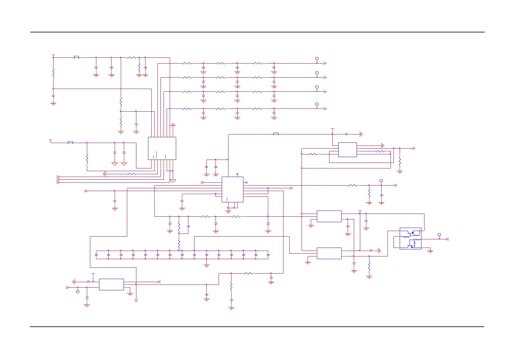
Service Manual 7. UHF3 (350-400 MHz) Information
157
R4069
27K
SLOW
C4038
0.1uF
C4042
0.1uF
L4000
BLM15PD121SN1
1 2
C4037
0.1uF
C4043
0.1uF
C4036
0.1uF
R4007
0
C4035
0.1uF
C4044
0.1uF
C4039
0.1uF
C4045
0.1uF
C4034
0.1uF
C4046
0.1uF
C4047
NC
C4048
NC
C4028
0.22uF
TP4004
CV_ADC
1
R4014
0
C4013
0.01uF
R4013
1K
C4014
NC
C4007
NC
R4025
0
C4021
1uF
R4022
33K/F
TV_APC
U4003
FSA66P5X
Vin
1
OUT
2
GND
3
Vcc
5
ON/OFF
4
5VFGU
U4004
FSA66P5X
Vin
1
OUT
2
GND
3
Vcc
5
ON/OFF
4
C4029
NC
C4025
0.1uF
C4027
0.1uF
C4009
1uF
R4029
3.9K
C4000
1000pF
R4010
0
C4033
0.1uF
C4001
10uF/10V
CV
SW_CHARGE_FAST
U4002
NLA
EN
4
X0
10
X1
11
X
12
Z1
1
Z
2
Z0
3
GND
6
NC
5
VCC
14
Y0
16
Y1
15
Y
13
A
9
B
8
C
7
EP
17
C4004
220pF
C4002
1uF
R4021
10K
C4016
0.1uF
C4018
1uF
C4003
NC
C4019
0.1uF
C4006
470pF
R4026
56
C4024
1000pF
C4032
10pF
R4004
100K-F
C4023
100pF
C4052
100pF
R4018
10K
R4009
1K
R4005
100
C4053
100pF
C4055
100pF
FINAL_BIAS
R4023
33K/F
SW_CVread
TP4005
LF_control
1
CP
DAC_DATA
C4010
0.01uF
DAC_CLK
C4056
1500pF
DAC_STB
C4057
1000pF
3V3D_RF
R4012
68K/F
C4011
NC
5VFGU
R4016
33K/F
R4024
47
TP4006
LF_control
1
5VFGU
U4005
FSA66P5X
Vin
1
OUT
2
GND
3
Vcc
5
ON/OFF
4
R4017
10K
R4028
22
C4054
0.1uF
OP_INT
C4020
0.1uF
SW_CHARGE_SLOW
C4031
NC
MOD_VCO
5VA
C4022
1000pF
L4002
BLM15PD121SN1
1 2
CV_ADC
TP4000
TCXO_BIAS
1
OP_INT
TP4002
FINALBIAS
1
SLOW
L4001
BLM15PD121SN1
1 2
R4015
0
C4015
NC
U4000
TLV5614IPWRG4
DVDD
1
PD
2
LDAC
3
DIN
4
SCLK
5
CS
6
FS
7
DGND
8
REFINCD
10
AGND
9
REFINAB
15
OUTA
14
OUTB
13
OUTC
12
OUTD
11
AVDD
16
R4006
1K
R4000
100K-F
R4001
0
R4019
10K
TV_APC
R4002
10K-F
MOD_XO
R4020
10K
R4011
0
C4012
NC
U4001
TC75W51FU
OUTA
1
INA-
2
INA+
3
VSS-
4
INB+
5
INB-
6
OUTB
7
VCC+
8
C4017
0.1uF
R4008
0
R4027
0
C4008
NC
R4003
10K
C4005
1000pF
TP4001
VCO_MOD
1
TP4003
APC/TV1
1
C4040
0.1uF
C4041
0.1uF
Q7010
EMD22
1
2
43
6
5
12 DAC

Table of Contents