EasyManua.ls Logo

Reach Technology RT-PoE4N - Operational Overview; Data path

Reach Technology RT-PoE4N
25 pages
Print Icon
To Next Page IconTo Next Page
To Next Page IconTo Next Page
To Previous Page IconTo Previous Page
To Previous Page IconTo Previous Page
Loading...
Reach PoE4N Tester Manual 1.4 08/09/2017 Page 10
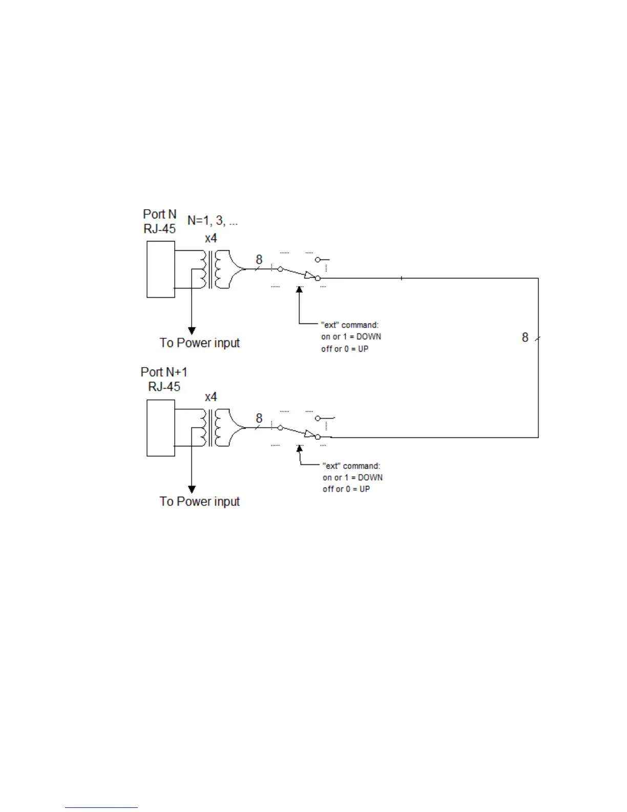
5. Operational Overview
5.1. Data path
The data path section allows the UUT port data to be in two states: disconnected, or
connected to the data of the next UUT port. This allows data to pass from port to port for
testing.