EasyManua.ls Logo

RedMax RZT48x - Safe Handling of Gasoline

RedMax RZT48x
40 pages
Print Icon
To Next Page IconTo Next Page
To Next Page IconTo Next Page
To Previous Page IconTo Previous Page
To Previous Page IconTo Previous Page
Loading...
6DIH+DQGOLQJRI*DVROLQH
7RDYRLGSHUVRQDOLQMXU\RUGDPDJHWRSURSHUW\
XVHFDUHLQKDQGOLQJJDVROLQH*DVROLQHLVYHU\
IODPPDEOHDQGWKHYDSRUVDUHH[SORVLYH
:$51,1*7KHHQJLQHDQGWKHH[KDXVW
V\VWHPEHFRPHYHU\KRWGXULQJRSHUDWLRQ
7KHUHLVDULVNIRUEXUQVLIWRXFKHG/HWHQJLQH
DQGH[KDXVWV\VWHPWRFRROEHIRUHUHIXHOLQJ
 'RQRWIXHOWKH
PDFKLQHLQGRRUV
 ([WLQJXLVKDOO
FLJDUHWWHVFLJDUV
SLSHVDQGRWKHU
VRXUFHVRILJQLWLRQ
 8VHRQO\DSSURYHG
JDVROLQHFRQWDLQHUV
 'RQRWUHPRYHJDVFDSRUDGGIXHOZLWK
WKHHQJLQHUXQQLQJ/HWHQJLQHFRROEHIRUH
UHIXHOLQJ
 'RQRWNHHSWKHPDFKLQHRUIXHOFRQWDLQHU
ZKHUHWKHUHLVDQRSHQIODPHVSDUNRUSLORWOLJK
VXFKDVRQDZDWHUKHDWHURURWKHUDSSOLDQFH
 %HIRUH\RXVWDUWUHIXHOLQJNHHSWKHULVNRIVWDWLF
HOHFWULFLW\WRDPLQLPXPE\WRXFKLQJDPHWDO
VXUIDFH
 'RQRWILOOFRQWDLQHUVLQDYHKLFOHRURQDWUXF
RUWUDLOHUEHGZLWKSODVWLFOLQHU$OZD\VSXW
FRQWDLQHUVRQWKHJURXQGDZD\IURPWKHYHKLFOH
ZKHQILOOLQJ
 'RQRWSXWWRRPXFKIXHOLQWKHWDQN5HSODFH
JDVFDSDQGWLJKWHQVHFXUHO\
 5HPRYHJDVSRZHUHGHTXLSPHQWIURPWKHWUXFN
RUWUDLOHUDQGUHIXHOLWRQWKHJURXQG,IWKLVLVQRW
SRVVLEOHUHIXHOVXFKHTXLSPHQWZLWKDSRUWDEOH
FRQWDLQHUUDWKHUWKDQIURPDJDVROLQHGLVSHQVHU
QR]]OH
 .HHSWKHQR]]OHLQFRQWDFWZLWKWKHULPRIWKH
IXHOWDQNRUFRQWDLQHURSHQLQJDWDOOWLPHVXQWLO
IXHOLQJLVFRPSOHWH'RQRWXVHDQR]]OHORFN
RSHQGHYLFH
 ,IIXHOLVVSLOOHGRQFORWKLQJFKDQJHFORWKLQJ
LPPHGLDWHO\
 'RQRWVWDUWWKHHQJLQHQHDUVSLOOHGIXHO
 'RQRWXVHJDVROLQHDVDFOHDQLQJDJHQW
 ,IOHDNVRFFXULQIXHOV\VWHPWKHHQJLQHPXVW
QRWEHVWDUWHGXQWLOSUREOHPKDVEHHQUHVROYHG
 &KHFNWKHIXHOOHYHOEHIRUHHDFKXVHDQGOHDYH
VSDFHIRUWKHIXHOWRH[SDQGEHFDXVHWKHKHDW
IURPWKHHQJLQHDQGWKHVXQFDQRWKHUZLVH
FDXVHWKHIXHOWRH[SDQGDQGRYHUIOR
*HQHUDO0DLQWHQDQFH
 'RQRWXVHWKH
PDFKLQHLQGRRUVRU
LQVSDFHVODFNLQJ
FRUUHFWYHQWLODWLRQ
7KHH[KDXVW
IXPHVFRQWDLQ
FDUERQPRQR[LGH
DQRGRUOHVVDQG
SRLVRQRXVOHWKDOJDV
 0DNHVXUHWKDWWKHHTXLSPHQWLVLQJRRG
FRQGLWLRQDQGWKDWDOOQXWVDQGEROWVHVSHFLDOO\
WKRVHIDVWHQLQJWKHEODGHDWWDFKPHQWVDUH
FRUUHFWO\WLJKWHQHGDQGWRUTXHG
&$87,218VHSURWHFWLYHJODVVHV
IRUPDLQWHQDQFHZRUN
 0DLQWDLQRUUHSODFHVDIHW\DQGLQVWUXFWLRQODEHOV
DVQHFHVVDU\
 'RQRWLQWHUIHUHZLWKWKHLQWHQGHGRSHUDWLRQ
RIRUUHGXFHWKHSURWHFWLRQJLYHQE\DVDIHW\
GHYLFH&KHFNWKHLURSHUDWLRQUHJXODUO\'2
127RSHUDWHDPDFKLQHZLWKDVDIHW\GHYLFH
WKDWGRHVQRWRSHUDWHFRUUHFWO\
 &KHFNJUDVVFDWFKHUFRPSRQHQWVDQGWKH
GLVFKDUJHJXDUGIUHTXHQWO\DQGUHSODFHZLWK
PDQXIDFWXUHU¶VUHFRPPHQGHGSDUWVZKHQ
QHFHVVDU\
:$51,1*7KHHQJLQHPXVWQRW
EHVWDUWHGZKHQWKHGULYHUVIORRUSODWHR
SURWHFWLYHSODWHVIRUWKHPRZHUGHFN¶VGULYH
EHOWLVUHPRYHG
 'RQRWFKDQJHWKHVHWWLQJVRIHQJLQHFRQWUROOHUV
DQGDYRLGUXQQLQJWKHHQJLQHDWRYHUO\KLJK
HQJLQHVSHHGV,I\RXUXQWKHHQJLQHWRRIDVW
PDFKLQHFRPSRQHQWVFRXOGEHGDPDJHG
 7RUHGXFHWKHULVNRIILUHNHHSPDFKLQHIUHHR
JUDVVOHDYHVRURWKHUGHEULVEXLOGXS&OHDQRLO
RUIXHOVSLOOVDQGUHPRYHIXHOVRDNHGGHEULV/HW
PDFKLQHFRROEHIRUHVWRULQJ
 6WRSWRGRDQLQVSHFWLRQRIWKHHTXLSPHQWLI\RX
UXQRYHURULQWRDQ\WKLQJ,IQHFHVVDU\PDNH
UHSDLUVEHIRUHVWDUWLQJ
 'RQRWPDNHDGMXVWPHQWVRUUHSDLUVZLWKWKH
HQJLQHUXQQLQJ
 7KHEODGHVDUHVKDUSDQGFDQFDXVHFXWVDQG
JDVKHV:UDSEODGHVRUXVHSURWHFWLYHJORYHV
ZKHQKDQGOLQJWKHP
 &KHFNWKHSDUNEUDNH¶VRSHUDWLRQUHJXODUO\
$GMXVWDQGVHUYLFHDVQHFHVVDU\
 'RQRWZRUNZLWKWKHVWDUWHUFLUFXLWLIWKHUHLV
VSLOOHGIXHO
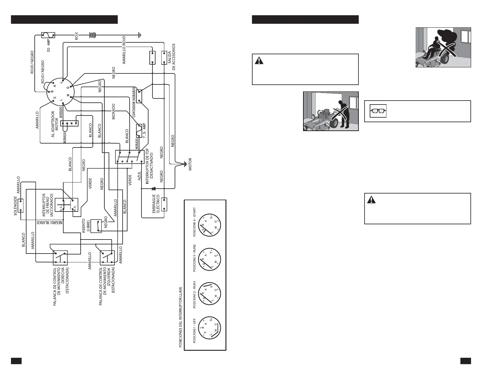
6$)(7<

(648(0$

Related product manuals