EasyManua.ls Logo

Reznor VPS - Page 39

Reznor VPS
44 pages
Print Icon
To Next Page IconTo Next Page
To Next Page IconTo Next Page
To Previous Page IconTo Previous Page
To Previous Page IconTo Previous Page
Loading...
39
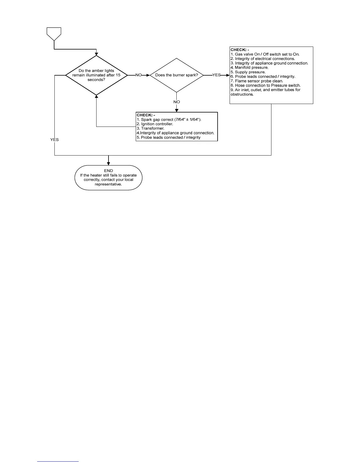
To aid the troubleshooting process, the UT controller has a LED flash code diagnostic se-
quence:
Steady Off No control power
Steady On Power applied, control OK
1 Flash Combustion pressure switch open with blower on
2 Flashes Combustion pressure switch closed with blower off
3 Flashes Lockout from the three ignition trials
4 Flashes Lockout from five flame losses
5 Flashes Control hardware fault detected
6 Flashes Lockout from five pressure switch losses

Related product manuals