EasyManua.ls Logo

Ricoh PRO C7200S - Clearing Misfeeds; Removing Jammed Paper

Ricoh PRO C7200S
685 pages
To Next Page IconTo Next Page
To Next Page IconTo Next Page
To Previous Page IconTo Previous Page
To Previous Page IconTo Previous Page
Loading...
4.Troubleshooting: Post-Processing Option
493
SPs
SP6-244-001: Outputed:Trail Edge Press Set
SP6-245-001: Paper Exit Fan Setting
SP6-246-001: Paper Exit Fan Vol Adj
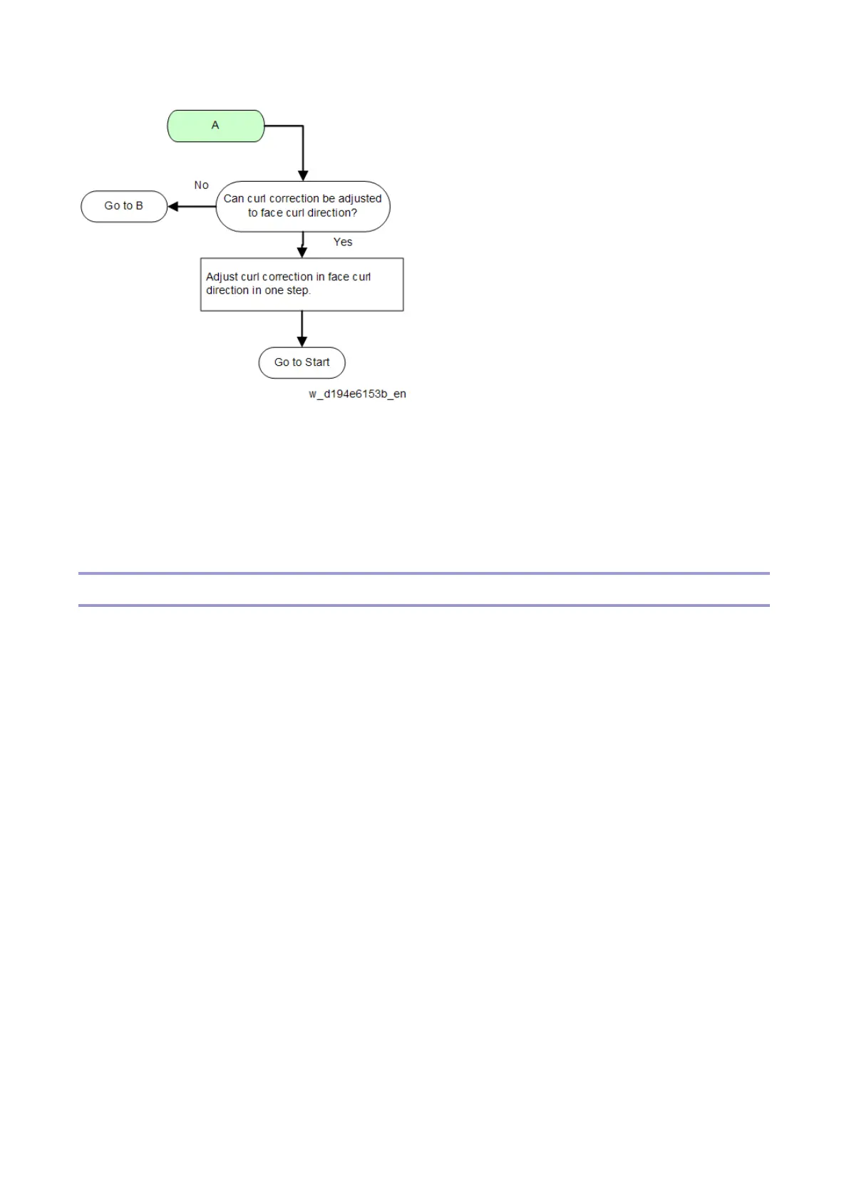
SP1-906-001 to 14: De-curler Setting
When bundle to be bound is poorly aligned
If there is a lot of friction between sheets of paper, as happens with coated paper, during pre-stacking,
the alignment of leading edge stopper fails to correct the misalignment of paper, so it is not stapled
neatly.

Table of Contents

Other manuals for Ricoh PRO C7200S

Related product manuals