EasyManua.ls Logo

Ricoh PRO C7200S - [A]: Spots Interval for Approx. 189 mm

Ricoh PRO C7200S
685 pages
To Next Page IconTo Next Page
To Next Page IconTo Next Page
To Previous Page IconTo Previous Page
To Previous Page IconTo Previous Page
Loading...
10.Image Quality Problem: Spots
583
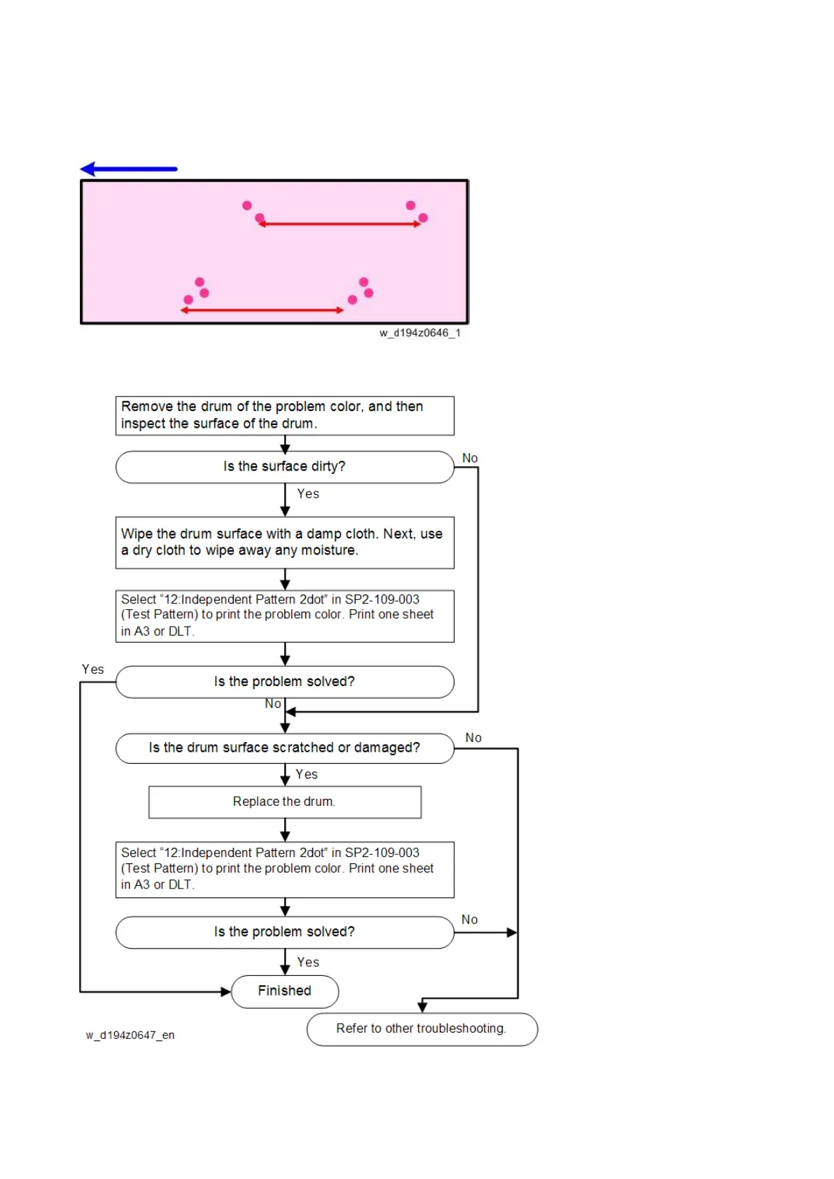
How to Measure the Periodic Interval of Color Spots
Use a ruler to measure the periodic interval of color spots on the same line in the paper feed direction.
[A]: Spots Interval for Approx. 189mm

Table of Contents

Other manuals for Ricoh PRO C7200S

Related product manuals