EasyManua.ls Logo

Safewatch QuickConnect Plus - QuickConnect Plus Summary of Connections

Safewatch QuickConnect Plus
24 pages
Print Icon
To Previous Page IconTo Previous Page
To Previous Page IconTo Previous Page
Loading...
85dB
SIREN
DISABLE
SWITCH
UL INSTALLATIONS
THE MINIMUM WIRE
SIZE USED FOR
TELEPHONE
INSTALLATIONS
MUST BE #26 GAGE
WARNING
TO PREVENT RISK OF
SHOCK, DISCONNECT
TELEPHONE LINE
AT TELECOM JACK
BEFORE SERVICING
THIS UNIT
THIS DEVICE COMPLIES WITH PART 15 OF FCC RULES.
OPERATION IS SUBJECT TO THE FOLLOWING TWO
CONDITIONS: (1) THIS DEVICE MAY NOT CAUSE HARMFUL
INTERFERENCE, AND (2) THIS DEVICE MUST ACCEPT ANY
INTERFERENCE RECEIVED, INCLUDING INTERFERENCE
THAT MAY CAUSE UNDESIRED OPERATION.
THIS EQUIPMENT SHOULD BE INSTALLED IN ACCORDANCE
WITH THE NATIONAL FIRE PROTECTION ASSOCIATION
STANDARDS ANSI/NFPA 70 NATONAL ELECTRIC CODE AND
NFPA 72 NATIONAL FIRE ALARM CODE, CHAPTER 2
(NATIONAL FIRE PROTECTION ASSOC., BATTERY MARCH
PARK, QUINCY, MA 02169). PRINTED INFORMATION
DESCRIBING PROPER INSTALLATION, EVACUATION
PLANNING AND REPAIR SERVICE IS TO BE PROVIDED WITH
THIS EQUIPMENT.
LYNX PLUS SERIES ALSO COMPLIES WITH THE FOLLOWING:
CANADIAN STANDARDS ASSOCIATION (CSA) C22.1,
CANADIAN ELECTRICAL CODE, PART 1, SAFETY STANDARD
FOR ELECTRICAL INSTALLATIONS AND CAN/ULC-S540
INSTALLATION OF RESIDENTIAL FIRE WARNING SYSTEMS.
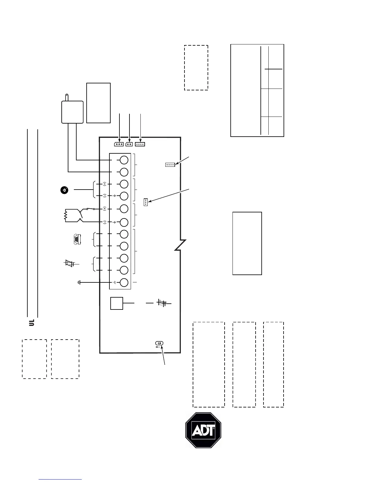
QUICKCONNECT PLUS SUMMARY OF CONNECTIONS
THE QUICKCONNECT PLUS CONTROLS ARE
COMPATIBLE WITH THE FOLLOWING
INTEGRAL RECHARGEABLE BATTERY PACKS:
REPLACE EVERY FOUR YEARS
P/N LYNXRCHKIT-SC
P/N LYNXRCHKIT-HC
P/N LYNXRCHKIT-SHA
CIRCUIT
(ZONE)
CONTROL UNIT
DELAY-SEC
SMOKE DETECTOR
MODEL DELAY-SEC
THIS UNIT MAY BE PROGRAMMED TO INCLUDE AN ALARM
VERIFICATION FEATURE THAT WILL RESULT IN A DELAY OF THE
SYSTEM ALARM SIGNAL FROM THE INDICATED FIRE CIRCUITS.
THE TOTAL DELAY (CONTROL UNIT PLUS SMOKE DETECTORS)
SHALL NOT EXCEED 60 SECONDS. NO OTHER INITIATING
DEVICES SHALL BE CONNECTED TO THESE CIRCUITS UNLESS
APPROVED BY THE LOCAL AUTHORITY HAVING JURISDICTION.
WARNING
5806 10 seconds30 seconds
02 - 25
ZT16
1000-200-SOC-V0
FCC ID: CFS8DLLYNXPLUS
(LYNX PLUS SERIES)
COMPLIES WITH FCC RULES,
PART 68 FCC REGISTRATION
No. 5GBUSA-25623-AL-E
RINGER EQUIVALENCE: 0.6B
NOTE
USE ONLY THE
K10145WH/K10145X10
OR K10145CN CLASS 2
TRANSFORMERS
PROVIDED
EXTERNAL SOUNDERS AND POWERLINE CARRIER DEVICES HAVE NOT BEEN EVALUATED BY UL.
WEEKLY TESTING IS
REQUIRED TO ENSURE
PROPER OPERATION
OF THIS SYSTEM
POWER SHUTDOWN NOTE: AT 6.0VDC THE SYSTEM WILL NOT OPERATE.
PREMISES
TELEPHONE
INCOMING
TELEPHONE
LINE
6-14VDC
120mA max.
BELL
HARD
WIRED
ZONE
ALL OUTPUT CIRCUITS ARE POWER LIMITED.
1
2
3
4
86
5
11
7
10
PHONE
ZONE
SOUNDERS
AC
EARTH
GROUND
EARTH
GROUND
9
SUPER HIGH-CAPACITY
BATTERY CONNECTOR
GSML/GSMVL
COMMUNICATIONS PORT
STANDARD/HIGH-CAPACITY
BATTERY CONNECTOR
TO 24HR 110VAC
UNSWITCHED
OUTLET
K10145WH/K10145X10
OR K10145CN PLUG-IN
TRANSFORMER
9VAC, 25VA
RING
TIP
RING
TIP
INCOMING
PHONE
LINE
8
POS
JACK
POWERLINE
CARRIER
DEVICE
CONNECTOR
GSMVL
AUDIO
CABLE
CONNECTOR
ON
AC
AC
SOUND
OUT
HWZ
T
R
T
R
2k
OHMS
EOLR
Ê800-03859-4V2tŠ
800-03859-4V2 11/10 Rev. A
ADT Security Services, Inc.
One Town Center Road
Boca Raton, FL 33486
Copyright © 2010