EasyManua.ls Logo

Salda Stouch - Information För Användaren

Salda Stouch
180 pages
Print Icon
To Next Page IconTo Next Page
To Next Page IconTo Next Page
To Previous Page IconTo Previous Page
To Previous Page IconTo Previous Page
Loading...
160 | SE STOUCH v2019.1
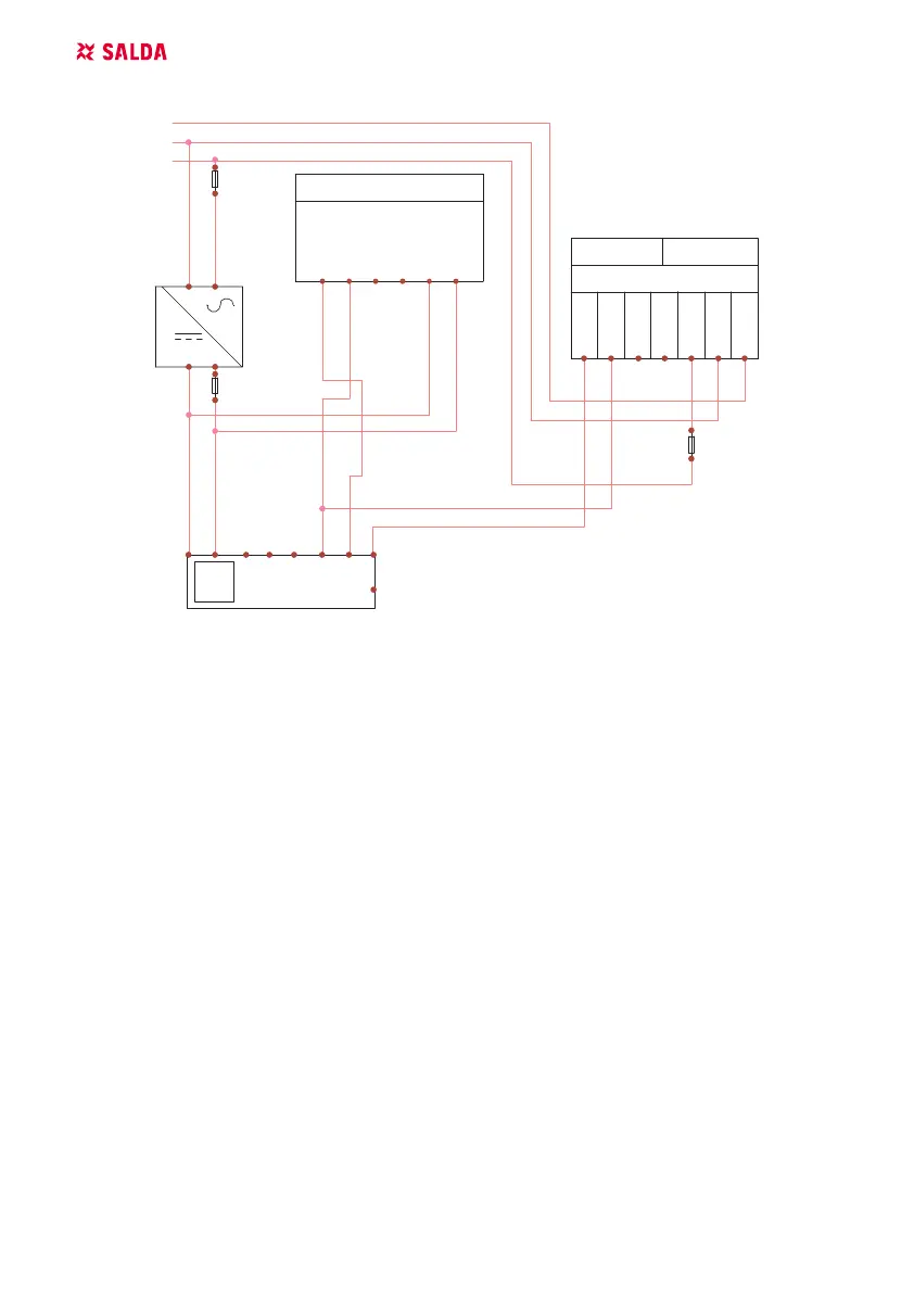
5.2. NÄR FJÄRRKONTROLLEN ANVÄNDS MED EKO-FLÄKTAR
-M1
2,5kW/4A
2970min-1
PE
N
L
+10V
T acho
GND
0-10V/PWM
-F
-F
-F
-STouc h
CON1
1 - 24VDC/AC
2 - 24VAC/DC
3 - GND
4 - RS465-B
5 - RS485-A
6 - GND
7-0-10VDC IN
8 - 0 - 10VDC OUT
Vin
GND
A
B
GND
AO1
IP54
Duct CO2transsmiter S-KCO2 (DSC-G)
-A 4
N
L
PE
-G
230VAC_24VDC
ANTECKNING: Strömkällan, säkerhetselement och andra komponenter som är nödvändiga för ins-
tallation levereras inte.
6. INFORMATION FÖR ANVÄNDAREN
Regulatorn möjliggör enkel inställning av ljud, temperatur, viloläge och CO
2
nivåparametrar från
användarmenyn.
Snabbknapp för inställning av maxhastighet.
Numerisk visning av inställd och tilluftstemperatur.
Vald indikering av hastighetslampa.
Symbolisk visning av aktiva larm: A.01, A.02, etc., och LED-indikering.
Kontroller sovläge för att minska strömförbrukningen.
Valbart ventilationssystem stäng av låsfunktionen.
„Barnsäkerhetsfunktion“ - låserkontroller.

Related product manuals