EasyManua.ls Logo

Salda Stouch - Информация Для Пользователя

Salda Stouch
180 pages
Print Icon
To Next Page IconTo Next Page
To Next Page IconTo Next Page
To Previous Page IconTo Previous Page
To Previous Page IconTo Previous Page
Loading...
RU | 93STOUCH v2019.1
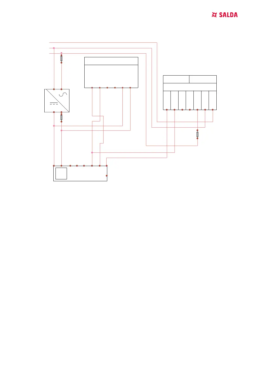
5.2. КОГДА ПУЛЬТ УПРАВЛЕНИЯ ИСПОЛЬЗУЕТСЯ С “EKO ВЕН-
ТИЛЯТОРАМИ
-M1
2,5kW/4A
2970min-1
PE
N
L
+10V
T acho
GND
0-10V/PWM
-F
-F
-F
-STouc h
CON1
1 - 24VDC/AC
2 - 24VAC/DC
3 - GND
4 - RS465-B
5 - RS485-A
6 - GND
7-0-10VDC IN
8 - 0 - 10VDC OUT
Vin
GND
A
B
GND
AO1
IP54
Duct CO2transsmiter S-KCO2 (DSC-G)
-A 4
N
L
PE
-G
230VAC_24VDC
ПРИМЕЧАНИЕ: источник питания, элементы защиты и другие компоненты, необходимые для
инсталляции, не входят в комплектацию пульта.
6. ИНФОРМАЦИЯ ДЛЯ ПОЛЬЗОВАТЕЛЯ
В пульте создано меню пользователя для настройки параметров звука, температуры, де-
журного режима и уровня CO
2
.
Кнопка быстрой активации максимальной скорости.
Численное отображение установленной температуры и температуры приточного воздуха.
LED индикация выбранной скорости.
Отображение неисправностей активных аварий в символах: A.01, A.02 и т.д., а также LED
индикация.
Дежурный режим пульта, экономящий электроэнергию.
Возможна функция блокировки выключения вентиляционной системы.
«Защита от детей» – блокирует пульт.

Related product manuals