EasyManua.ls Logo

Salda Stouch - Page 28

Salda Stouch
180 pages
Print Icon
To Next Page IconTo Next Page
To Next Page IconTo Next Page
To Previous Page IconTo Previous Page
To Previous Page IconTo Previous Page
Loading...
28 | LT STOUCH v2019.1
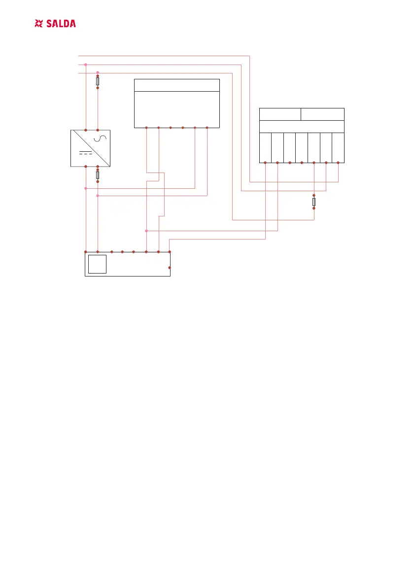
5.2. KAI PULTELIS NAUDOJAMAS SU EKO VENTILIATORIAIS
-M1
2,5kW/4A
2970min-1
PE
N
L
+10V
T acho
GND
0-10V/PWM
-F
-F
-F
-STouc h
CON1
1 - 24VDC/AC
2 - 24VAC/DC
3 - GND
4 - RS465-B
5 - RS485-A
6 - GND
7-0-10VDC IN
8 - 0 - 10VDC OUT
Vin
GND
A
B
GND
AO1
IP54
Duct CO2transsmiter S-KCO2 (DSC-G)
-A 4
N
L
PE
-G
230VAC_24VDC
PASTABA. Maitinimo šaltinis, apsaugos elementai ir kiti komponentai, reikalingi instaliuojant, ne-
komplektuojami su pulteliu.
6. INFORMACIJA NAUDOTOJUI
Pultelyje sukurtas paprastas naudotojo meniu garso, temperatūros, miego režimo bei CO
2
para-
metrams nustatyti.
Spartusis maksimalaus greičio aktyvavimo mygtukas.
Nustatytos bei tiekiamo oro temperatūros rodymas skaitmenimis.
Pasirinkto greičio LED indikacija.
Aktyvių rodymas simboliais A.01, A.02 ir t.t. bei LED indikacija.
Pultelio miego režimas, taupantis energiją.
Galima vėdinimo sistemos išjungimo blokavimo funkcija.
„Apsauga nuo vaikų“ užrakina pultelį.

Related product manuals