EasyManua.ls Logo

Samsung DA-E750 - No Output

Samsung DA-E750
57 pages
Print Icon
To Next Page IconTo Next Page
To Next Page IconTo Next Page
To Previous Page IconTo Previous Page
To Previous Page IconTo Previous Page
Loading...
4.Troubleshooting
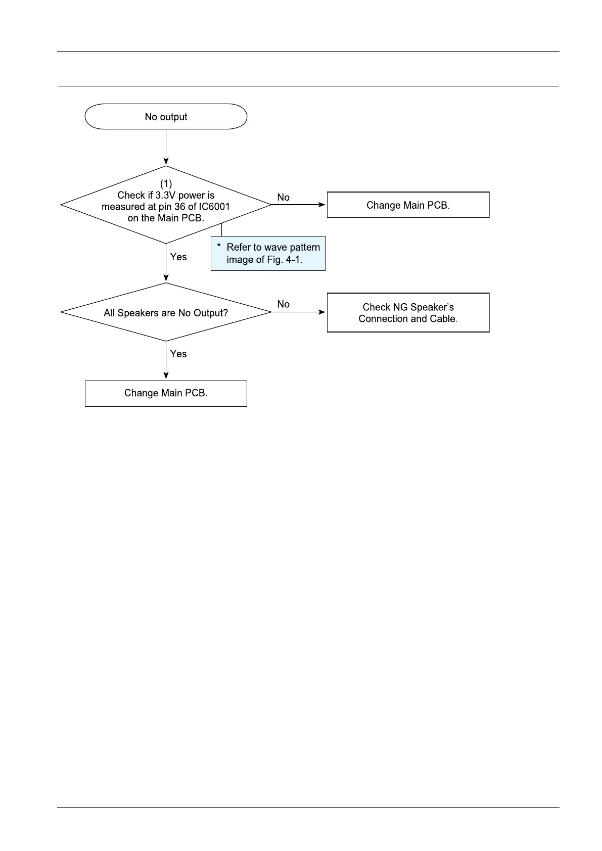
4.1.2.NoOutput
No output
Ye s
No
(1)
Che ck if 3.3V power is
meas ure d a t pin 36 of IC6001
on the Ma in P CB.
All Spea ke rs a re No Output?
No
Ye s
Che ck NG S pe a ke rs
Connection a nd Ca ble .
Cha nge Main P CB.
Cha nge Main P CB.
* Refe r to wa ve patte rn
image of Fig. 4-1.
Copyright©1995-2012SAMSUNG.Allrightsreserved.4-3

Other manuals for Samsung DA-E750

Related product manuals