EasyManua.ls Logo

Samsung DA-E750 - AMP SW

Samsung DA-E750
57 pages
Print Icon
To Next Page IconTo Next Page
To Next Page IconTo Next Page
To Previous Page IconTo Previous Page
To Previous Page IconTo Previous Page
Loading...
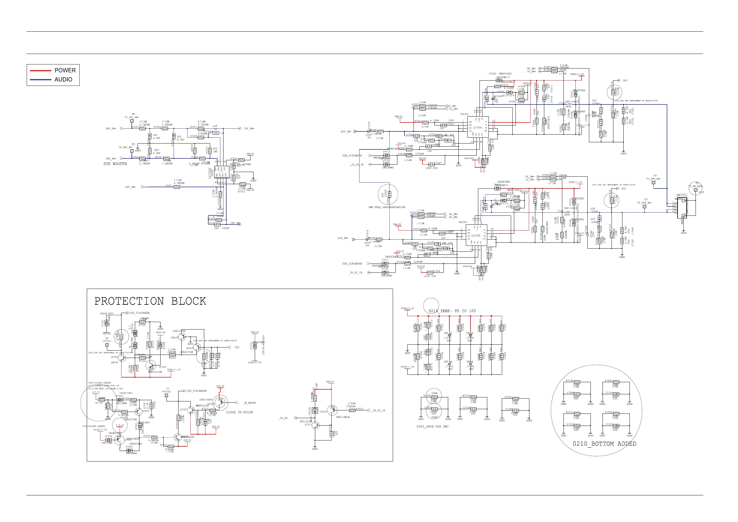
6.SchematicDiagram
6.8.AMPSW
POWER
AUDIO
03 05 _OPEN FOR EMI
02 10_ BOTTOM ADDED
021 4_F OR MEET CSC(F ROM 6. 3V)
SUB WOOFER
02 1 6_ TEMP. 8 5 T O 10 5
02 16
CLOSE T O MIC OM
02 2 9 _ VOLTAGE CHANGED
021 0_C HANGED F ROM V CC3.3V
02 2 9 _ VOLTAGE CHANGED
03 0 5 _ FOR THE I MPROVMENT OF SENS I TI VI TY
PROTECTION BLOCK
03 0 5 _ FOR THE I MPROVMENT OF SENS I TI VI TY
03 0 5 _ FOR THE I MPROVMENT OF SENS I TI VI TY
03 0 5 _ FOR THE I MPROVMENT OF SENS I TI VI TY
35 V
1MF
35 V
1MF
35 V
1MF
35 V
1MF
35 V
22 UF
35 V
22 UF
BAV20WS- V
UNDEFI NED
BAV20WS- V
UNDEFI NED
DGND AGND
DGND
10 0NF
10 0NF
50 V
PVDD+1 7. 5 V
PVDD- 1 7 . 5V
AGND
OPEN
10 0NF
50 V
OPEN
0OHM
1/ 4W
0OHM
1/ 4W
1S R15 4 - 40 0TE25
27 KOHM
10 0NF
UNDEFI NED
4. 7 NF
33 KOHM
1/ 10 W
33 KOHM
1/ 10 W
4. 7 NF
50 V
50 V
UNDEFI NED
4. 7 NF
1/ 10 W
1/ 10 W
50 V
AGND
UNDEFI NED
1/ 10 W
22 KOHM
1/ 10 W
47 KOHM
1/ 1 0W
1/ 10 W
27 KOHM
10 KOHM
5. 1
SDZ5V1G
KDZ18 VY- RTK
18
2S A103 7AK
2S A10 37AK
5. 1
SDZ5V1G
UNDEFI NED
1N41 48 WS
MMDT52 1 0W
PVDD-17.5V
1/ 1 0W
4. 7 KOHM
1/ 10 W
TP
6. 8KOHM
1/ 10 W
2S A103 7AK
47 0KOHM
47 UF
6. 3V
6. 3V
1/ 10 W
47 KOHM
1/ 1 0W
47 KOHM
1/ 10 W
6. 8 KOHM
22KOHM
UNDEFI NED
1/ 1 0W
VAA+5V
1S R15 4 -4 00 TE25
VC3.3V
6.3 V
47 UF
47 NF
VSS-5V
DGND
VSS-5V
D_5.1V
D_5.1V
10 OHM
0OHM
AGND
DTA114 EUA
47 UF
1/ 16 W
1/ 16 W
3. 3 KOHM
1/ 10 W
1. 5 KOHM 47 0OHM
1/ 16 W
AGND
TP
25 V
GVDD- 6 V
10 V
10 UF
10 V
-
1/ 10 W
1/ 10 W
50 V
10 OHM
1/ 16 W
3. 3 KOHM
1/ 16 W
1/ 10 W
PVDD- 1 7 . 5V
AGND
AGND
VAA+5V
10 0NF
1S R154 -4 00 TE25
10 OHM
50 V
10 V
VSS- 5V
10 UF
47 0OHM
-
10 0NF
10 OHM
10 UF
10 OHM
1/ 10 W
10 0NF
10 UF
10 0NF
10 OHM
10 UF 2 5V
TP
50 V
1/ 10 W
47 0NF
10 0V
UNDEFI NED
1S R15 4 - 40 0TE25
10 0NF
50 V
50 V
10 0NF
50 V
10 UF
25 V
1S R15 4 - 40 0TE25
10 0V
47 0NF
10 0NF
50 V
TP
10 0NF
50 V
10 OHM
AGND
10 UF
VAA+5V
50 V
I R43 01
ES1D- 1 3-F
10 0NF
10 0NF 5 0 V
10 0NF
50 V
PVDD+1 7. 5 V
GVDD- 6 V
10 UF
PVDD+1 7. 5 V
10 UF
50 V
10 0NF
1/ 10 W
GVDD- 6 V
10 V
VSS- 5V
GVDD-6V
10 OHM
10 V
10 0NF
UNDEFI NED
TP
50 V
10 OHM
I R43 01
1/ 16 W
AGND
1. 5 KOHM
10 UF
16 V
10 UF
16 V
1NF
50 V
1NF
50 V
10 0PF
50 V
4. 7 NF
50 V
4. 7 NF
50 V
4. 7 NF
50 V
1NF
50 V
1NF
50 V
1NF 50 V
1NF
50 V
50 V
SMW2 00 - H04 G
UNDEFI NED
UNDEFI NED
1N414 8WS
1N414 8WS
UNDEFI NED
UNDEFI NED
1N414 8WS
1KOHM
1/ 10 W
1KOHM
1/ 10 W
20 KOHM
1/ 10 W
20 KOHM
1/ 10 W
2. 2KOHM
1/ 4W
2. 2KOHM
1/ 4W
10 OHM
1/ 4W
1/ 4W
1/ 10 W
27 KOHM
1/ 10 W
33 KOHM
33 KOHM
1/ 10 W
1OHM
UNDEFI NED
1OHM
RM06 J TN91 2
9. 1KOHM
27 0OHM
22 0OHM
1/ 10 W
10 0KOHM
10 0KOHM
1/ 10 W
47 KOHM
1/ 10 W
47 KOHM
1/ 10 W
1/ 10 W
4. 7OHM
1/ 10 W
4. 7OHM
1/ 10 W
2. 2KOHM
1/ 1 0W
2. 2 KOHM
1/ 10 W
1/ 16 W
2. 7 KOHM
4. 7 KOHM
1/ 10 W
1/ 10 W
1/ 1 0W
10 KOHM
10 KOHM
1/ 10 W
1N414 8WS
UNDEFI NED
1N41 48 WS
2. 7 KOHM
0OHM
1/ 4W
10 0NF
50 V
10 0NF
50 V
AGND
1/ 4W
0OHM
DGND
AGND
10 0NF
1/ 4W
0OHM
AGND
50 V
10 0NF
DGND
SRC12 0 3S
DTA1 14 EUA
4. 7OHM
1/ 4W
50 V
DGND
VAA+5V
1N41 48 WS
MMBT22 22 A
SBT42
22 OHM
1/ 10 W
12KOHM
8. 2KOHM
S4 560
33 0PF
4. 7 KOHM
TP
VSS- 5V
1/ 16 W
50 V
10 0NF
0OHM
1/ 4W
10 OHM
PVDD- 1 7 . 5V
10 UF 2 5V
1. 5OHM 10 0NF
50 V
10 0NF
50 V
10 0NF
50 V
1. 5OHM
1/ 4W
47 KOHM
1/ 10 W
1/ 4 W 50 V
47 KOHM
50 V
10 0NF
ES1D- 1 3-F
1/ 10 W
UNDEFI NED
1/ 10 W
PVDD-17 .5V
VSS-5V
VSS-5V
UNDEFI NED
UR10 1
2. 2 KOHM
1/ 10 W
1N41 48 WS
FN1 V05
4. 7OHM
10 OHM
1N41 48 WS
1/ 10 W
1NF
27 0OHM
50 V
DGND
AGND
1/ 1 0W
50 V
50 V
10 0NF
10 0NF
10 0NF
50 V
22 0OHM
VSS- 5V
10 0NF
10 0NF
10 0NF
AGND
25 V
25 V
0OHM
1/ 10 W
9. 1KOHM
GVDD- 6 V
RM06 J TN91 2
50 V
50 V
50 V
AGND
50 V
10 0NF
50 V
AGND
18 UH
DBF- 14 E16
18 UH
DBF- 14 E16
DTA114 EUA
AGND
6. 8KOHM
MMBT22 2 2A
VSS-5V
AGND
4. 7 NF
PVDD+17.5V
UNDEFI NED
AGND
AGND
AGND
1/ 1 0W
47 NF
UNDEFI NED
1/ 10 W
50 V
AGND
TP
PWM FREQ SYNCHRONI ZATI ON
C704 6
C704 5 C706 6
C706 9
C704 1
C704 3
TP_S W_AGND
R71 19
R711 8
C710 3
R705 2
C710 5
R706 6
C710 4
R706 5
C709 8
R703 8
TP_ DAC_SW-
TP_DAC_ SW+
C705 5 C703 0
C705 7C709 7
CN70 01
C70 54
D7014
D7012
Q701 2
R703 7
C70 15
R70 36
OP700 1
Q7011
R707 3
C709 1
C708 2
C709 4
C708 5
C707 8C707 9
C705 8
C705 1C705 2
C705 9
R709 3
C709 0
R707 9
C705 6
C704 9C705 0
R706 7R706 8
R707 4
R705 8
C703 6
D701 0
C408 1
C701 4
R70 31
Q7009
Q700 6
R700 9
R70 12
Q7008
R702 2
D700 8
R701 0
Q700 4
TP70 02
D7005
D7001
R70 03
TP70 01
D7006
R70 08
Q7002
R70 06
D7003
C700 6
R70 35
C701 2
R702 6
Q700 7
R702 3
Q7005
R70 21
R70 15
D700 7
Q700 3
R70 04
D700 4
Q700 1
D700 2
TP_S PK_ SW-
TP_S PK_ SW+
R708 7
R708 8
C710 1C710 2
R711 0R711 7
R710 3
C709 6
R710 4
D702 7
L700 2
D702 8
R709 4R709 7
C707 5C707 6
C706 2
R708 4
C706 5
D702 5
R708 5
R708 6
C707 0
C706 0
D702 0
R708 0
R708 1
D702 4
R707 2
C703 8
I C70 06
R707 5
R707 1
D702 1
C704 4
R706 4
R706 1
D701 9
C703 3
C703 5
C703 1
R705 0
R705 1
R705 4
R705 6
C702 2
C702 4
C702 7
R704 5
R704 6
C709 9C710 0
R710 7
R709 8
C709 5
D702 6
L700 1
R709 1R709 2
C707 4
R708 2
C706 1
R707 6
C703 7
C704 2
R706 2
R705 7
C703 2
I C70 05
C703 4
C702 9
R705 3
R704 7
R704 9
R705 5
C702 3
C702 0
R704 1
R704 3
C702 6
R70 40
C70 19
D701 3
R70 39
D7011
C701 6
C70 08
R703 2
C700 9
R701 7
R701 8
C70 07
R70 20
R70 16
R703 3
C701 1
IC70 0 2
R70 25
R702 4
C40 52
C70 05
R70 05
C700 1C700 2
R700 7
R70 01
R70 02
R70 11
CSD_DI SCHARGE
OF_SW+
I F_SW+
CSD_DI SCHARGE
_I R_SD
_I R_RESET
_I R_SD_ I N
DAC_SW+
I F_SW+
LPF_ SW-
I F_SW-
DCP
DCP
OF_SW-
OF_SW+
LPF_ SW-
CSD_DI SCHARGE
DAC_SW-
_I R_SD_ I N
_I R_SD_ I N
LPF_ SW+
CSD_DI SCHARGE
LPF_ SW-
LPF_ SW+
I F_SW-
OF_SW-
DCP
MGND2
MGND1
4
3
2
1
15
14
13
12
11
10
9
8
7
6
5
4
3
2
1
15
14
13
12
11
10
9
8
7
6
5
4
3
2
1
8
7
6
54
3
2
1
SUB
VB
CSH
VCC
VSS
VS
VP
CSD
COMP
I N-
I N+
COM
VN
GND
VAA
E
C
B
E
B
C
E
C
B
E
B
C
E
B
C
B
C
E
E
B
C
E
B
C
E
B
C
IN 2 +
VEE
OUT2
VCC
IN 2 -
IN 1 +
IN 1 -
OUT1
E
B
C
E
C
B
SUB
VB
CSH
VCC
VSS
VS
VP
CSD
COMP
I N-
I N+
COM
VN
GND
VAA
6-9Copyright©1995-2012SAMSUNG.Allrightsreserved.

Other manuals for Samsung DA-E750

Related product manuals