EasyManua.ls Logo

Samsung MH052FXEA2 - Page 154

Samsung MH052FXEA2
208 pages
Print Icon
To Next Page IconTo Next Page
To Next Page IconTo Next Page
To Previous Page IconTo Previous Page
To Previous Page IconTo Previous Page
Loading...
9-4Samsung Electronics
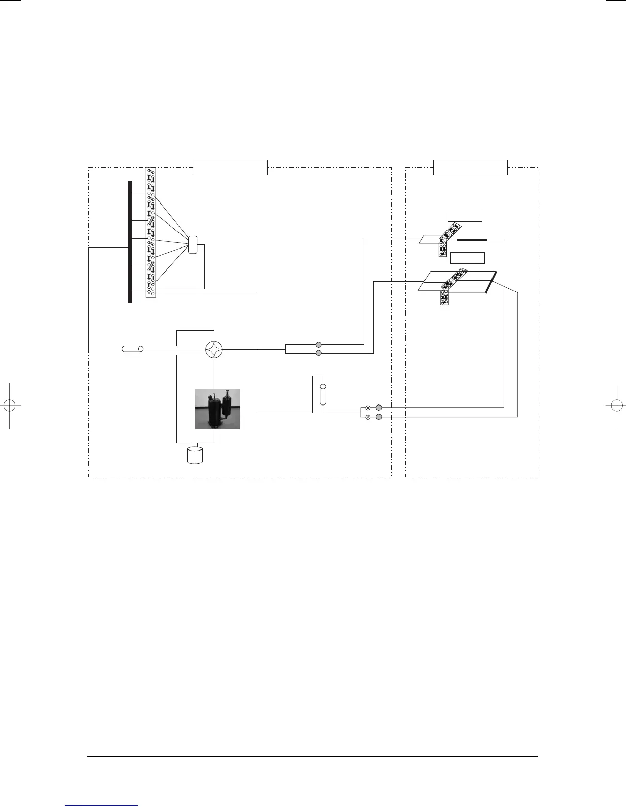
Circuit Descriptions
MH19VP2X/MH19VW2X
ex) 2 Rooms(MH✳✳✳✳✳-07+MH✳✳✳✳✳-12)
1/4"
1/2"
Header
(5/8")
Distributor
3/8"
3/8"
Service
valve
Service
valve
Receiver
1/4"
1/4"
EEV
OUTDOOR UNIT INDOOR UNIT
ROOM A
ROOM B
Sub-
accumulator
1/2"
1/2"
2
1
1
2
4-Way valve
Inverter
Compressor
Main-
accumulator
3/8"
Muffler
24296A(1)_2 11/11/05 5:06 PM Page 8-13

Other manuals for Samsung MH052FXEA2

Related product manuals