EasyManua.ls Logo

Samsung MH052FXEA2 - Page 155

Samsung MH052FXEA2
208 pages
Print Icon
To Next Page IconTo Next Page
To Next Page IconTo Next Page
To Previous Page IconTo Previous Page
To Previous Page IconTo Previous Page
Loading...
Samsung Electronics9-5
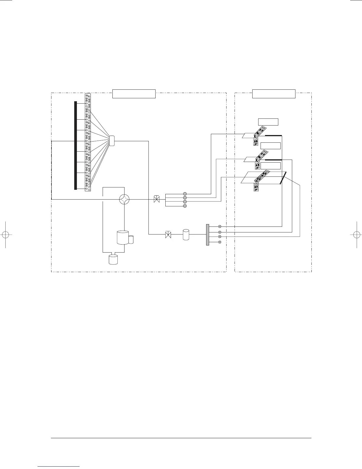
Circuit Descriptions
MH30VP2X/MH30VW2X
ex) 3 Rooms(MH30✳✳2-09+MH30✳✳2-09+MH30✳✳2-12)
Inverter
Compressor
Main-
accumulator
Sub-
accumulator
1/2"
3/8"
1/2"
Service valve
(5/8")
Header
(5/8")
Distributor
3/8"
3/8"
3/8"
Service v/v
(3/8")
Receiver
1/2"
1/4"
1/4"
1/4"
EEV
1
2
3
4
OUTDOOR UNIT INDOOR UNIT
ROOM A
ROOM B
ROOM C
24296A(1)_2 11/11/05 5:06 PM Page 8-14

Other manuals for Samsung MH052FXEA2

Related product manuals