EasyManua.ls Logo

Samsung MX-C730 - Main_Amp

Samsung MX-C730
73 pages
Print Icon
To Next Page IconTo Next Page
To Next Page IconTo Next Page
To Previous Page IconTo Previous Page
To Previous Page IconTo Previous Page
Loading...
7-6 Samsung Electronics
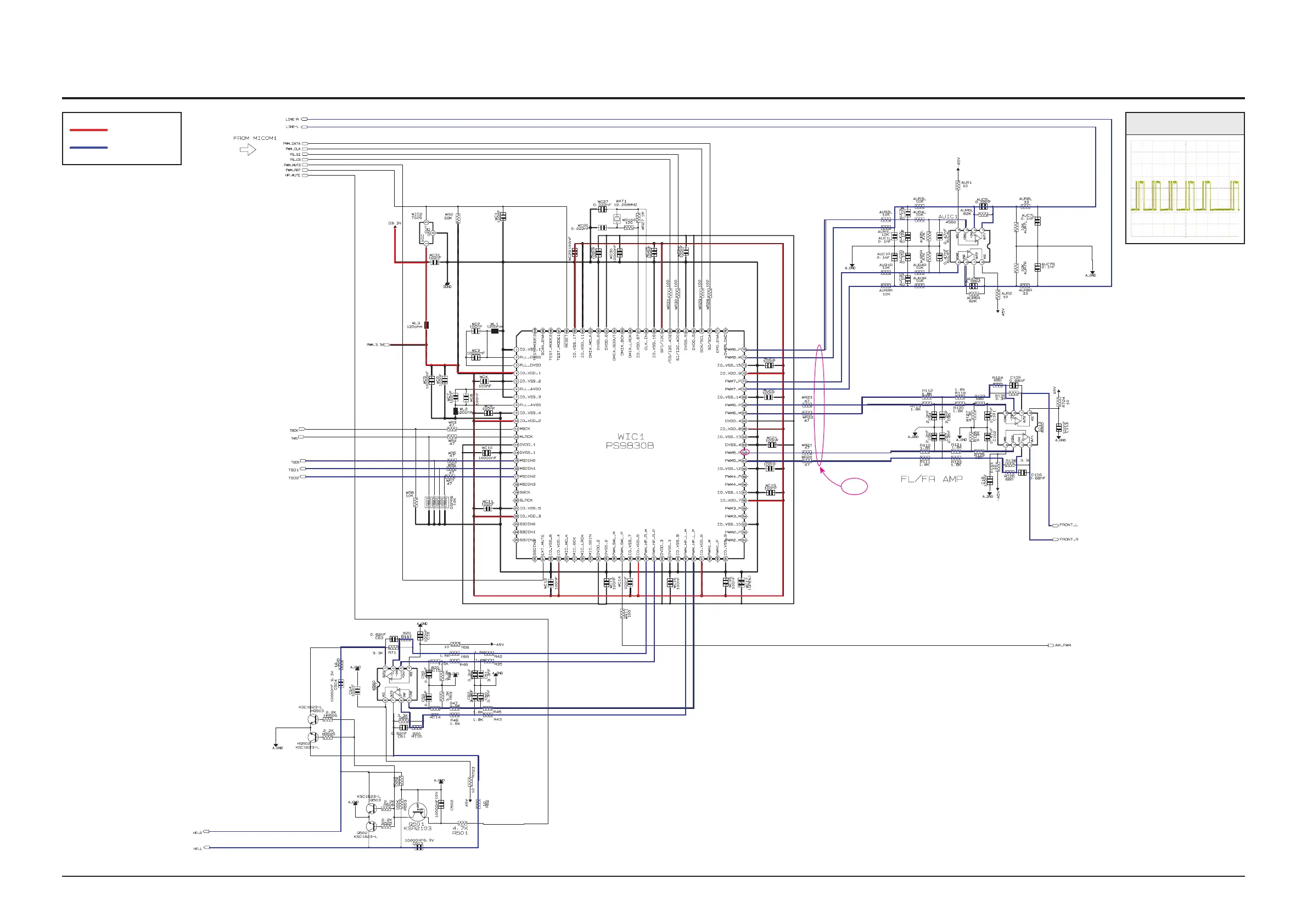
Schematic Diagram
This Document can not be used without Samsung’s authorization.
7-6 MAIN_AMP
POWER
AUDIO
TP2
TP2

Related product manuals