EasyManua.ls Logo

Samsung RB2155BB - 11-4) If cooling fan doesnt work

Samsung RB2155BB
62 pages
Print Icon
To Next Page IconTo Next Page
To Next Page IconTo Next Page
To Previous Page IconTo Previous Page
To Previous Page IconTo Previous Page
Loading...
39
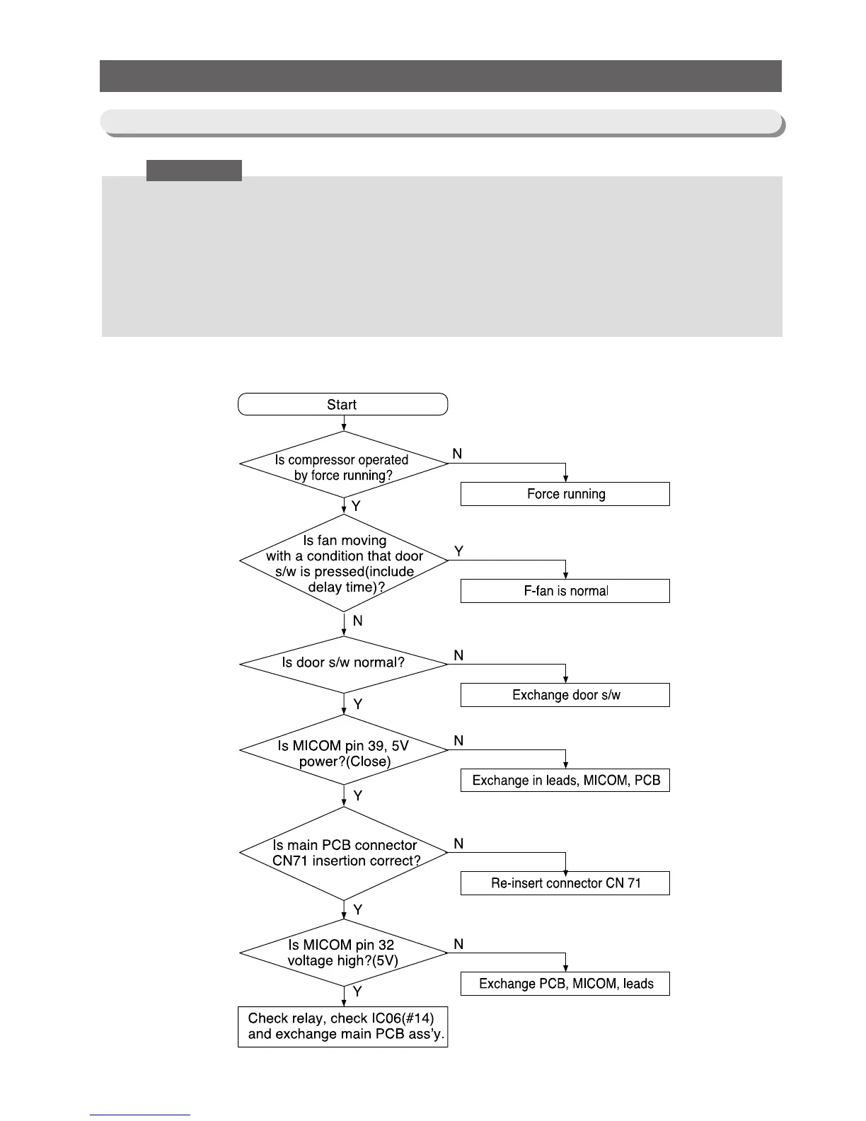
Diagnostics
Select a pull-down mode from the forced operation function
1. When COMP is OFF both freezer and the refrigerator cooling fans and COMP cooling fan
remain OFF.
2 . When COMP is ON, the refrigerator fan is not always ON and when the refrigerator
temperature reached a set temperature, the fan goes OFF.
3. When both the freezer and the refrigerator doors are closed, each fan has a delay time
(5sec ~ 1 min) and then degins to run. (COMP ON condition)
Pre-check
4-1) When freezer fan (F-fan) do not operate
11-4) If cooling fan doesn’t work

Related product manuals